《新型冠状病毒肺炎诊疗方案(试行第九版)》
发布时间: 2022-04-07
关于印发新型冠状病毒肺炎诊疗方案(试行第九版)的通知
国卫办医函〔2022〕71号
各省、自治区、直辖市及新疆生产建设兵团卫生健康委、中医药管理局:
当前,新型冠状病毒肺炎疫情仍在世界范围内持续流行,奥密克戎(Omicron)毒株已取代德尔塔(Delta)毒株成为主要流行株,新型冠状病毒肺炎患者临床表现呈现新的特点,且针对新型冠状病毒肺炎治疗的新药物已相继上市,治疗经验和治疗手段进一步丰富。为进一步科学、规范做好新型冠状病毒肺炎诊疗工作,我们组织专家对《新型冠状病毒肺炎诊疗方案(试行第八版修订版)》相关内容进行修订,形成了《新型冠状病毒肺炎诊疗方案(试行第九版)》。现印发给你们,请参照执行。
附件:新型冠状病毒肺炎诊疗方案(试行第九版)
国家卫生健康委员会办公厅
国家中医药管理局办公室
2022年3月14日
《新型冠状病毒肺炎诊疗方案(试行第九版)》修订要点
为进一步做好新冠肺炎医疗救治工作,切实提高规范化、同质化诊疗水平,国家卫生健康委和国家中医药管理局组织专家对《新型冠状病毒肺炎诊疗方案(试行第八版修订版)》进行了修订,形成了《新型冠状病毒肺炎诊疗方案(试行第九版)》,并印发各地参照执行。新版诊疗方案是在认真研究德尔塔、奥密克戎等变异毒株传播特点和病例特征,深入分析相关研究成果的基础上形成的。重点修订内容如下:
一是优化病例发现和报告程序。在核酸检测基础上,增加抗原检测作为补充,进一步提高病例早发现能力。同时提高疑似病例诊断或排除效率,要求疑似病例或抗原检测结果为阳性者,立即进行核酸检测或闭环转运至有条件的上级医疗机构进行核酸检测。核酸检测结果为阳性者,进行集中隔离管理或送至定点医院治疗,并按照规定进行网络直报。
二是对病例实施分类收治。根据各地反映的“奥密克戎变异毒株患者以无症状感染者和轻型病例为主,大多不需要过多治疗,全部收治到定点医院会占用大量医疗资源”等意见,进一步完善了病例分类收治措施:
1.轻型病例实行集中隔离管理,相关集中隔离场所不能同时隔离入境人员、密切接触者等人群。隔离管理期间应做好对症治疗和病情监测,如病情加重,应转至定点医院治疗。
2.普通型、重型、危重型病例和有重型高危因素的病例应在定点医院集中治疗,其中重型、危重型病例应当尽早收入ICU治疗,有高危因素且有重症倾向的患者也宜收入ICU治疗。
三是进一步规范抗病毒治疗。将国家药监局批准的两种特异性抗新冠病毒药物写入诊疗方案,即:PF-07321332/利托那韦片(Paxlovid)和国产单克隆抗体(安巴韦单抗/罗米司韦单抗注射液)。
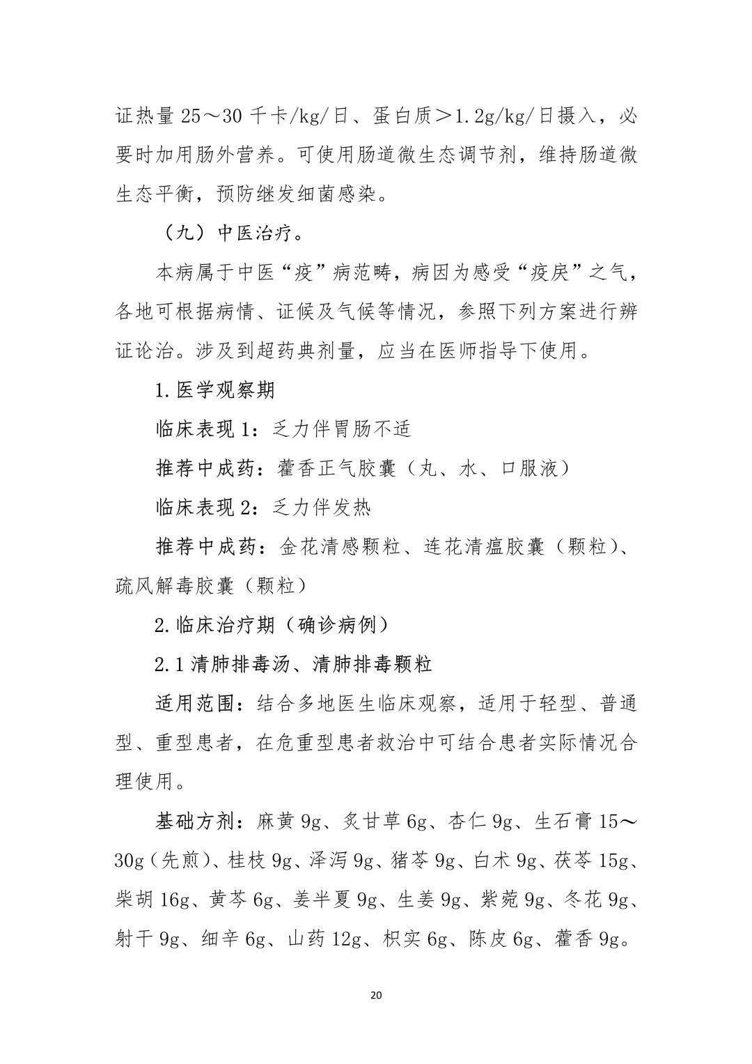
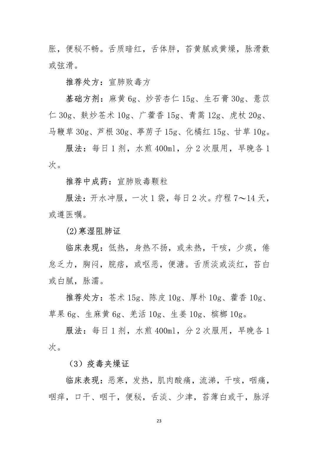
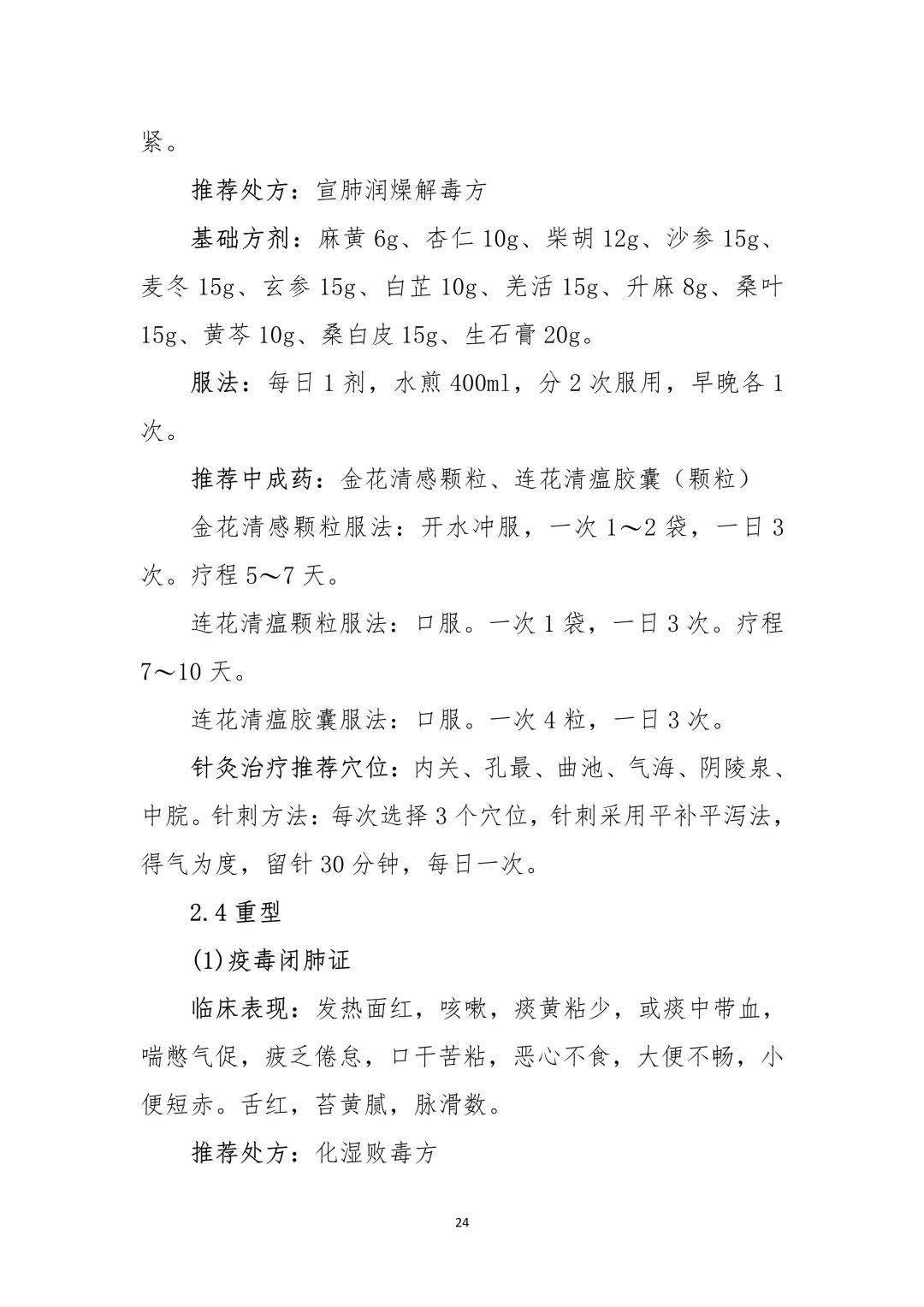
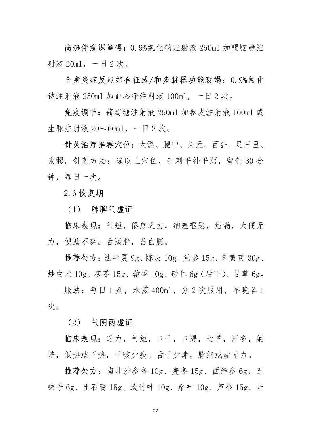
四是对中医治疗内容进行了修订完善。结合各地临床救治经验,加强中医非药物疗法应用,增加了针灸治疗内容;结合儿童患者特点,增加儿童中医治疗相关内容。
五是调整解除隔离管理、出院标准以及解除隔离管理、出院后注意事项。国内有关研究显示,处于恢复期的感染者在核酸Ct值≥35时,样本中未能分离出病毒,密切接触者未发现被感染的情况。据此,新版诊疗方案将解除隔离管理及出院标准中的“连续两次呼吸道标本核酸检测阴性(采样时间至少间隔24小时)”修改为“连续两次新型冠状病毒核酸检测N基因和ORF基因Ct值均≥35(荧光定量PCR方法,界限值为40,采样时间至少间隔24小时),或连续两次新型冠状病毒核酸检测阴性(荧光定量PCR方法,界限值低于35,采样时间至少间隔24小时)”。将“出院后继续进行14天隔离管理和健康状况监测”修改为“解除隔离管理或出院后继续进行7天居家健康监测”。
新型冠状病毒肺炎诊疗方案
(试行第九版)
点击图片,可放大观看


























— END —
当前,疫情进入常态化防控阶段
做好科学防护,一刻都不能放松
功夫小联
带大家get硬核《防疫秘籍》
事不宜迟,马上看招!
来源:国家卫生健康委员会官网、健康中国

Copyright © 2022 中国科学技术协会 版权所有 | 京ICP备16016202号-20
Copyright © 2022 中国科学技术协会 版权所有 | 京ICP备16016202号-20