天津大学生命科学学院吕春婉团队Nature子刊发文:破解磷酸戊糖途径 调控间质瘤
发布时间: 2022-04-04
(本站讯 作者 吕春婉团队)葡萄糖可被两条平行的代谢途径分解,糖酵解途径和磷酸戊糖途径(The pentose phosphate pathway, PPP)。在肿瘤细胞中,葡萄糖主要通过有氧酵解的途径分解。6-磷酸葡萄糖脱氢酶(G6PD)是PPP的限速酶,G6PD在肿瘤发生发展过程中的作用取决于细胞背景,其作用机制尚不明确。因此,揭示PPP调控肿瘤死亡的分子机理具有重要的理论意义和实践价值。
近日,天津大学生命科学学院英才副教授吕春婉团队联合美国佐治亚医学院Kebin Liu教授团队,在磷酸戊糖途径调控间质瘤死亡的研究中取得重要突破,在Nature子刊Oncogene (IF:9.867,中科院一区)上发表题为“H3K9me3 represses G6PD expression to suppress the pentose phosphate pathway and ROS production to promote human mesothelioma growth”的研究论文,文中指出:6-磷酸葡萄糖脱氢酶(G6PD)作为代谢检查点可调控糖代谢向磷酸戊糖途径(PPP)流动。H3K9me3可抑制G6PD的表达从而在间质瘤中增强糖酵解途径,激活G6PD可提高活性氧自由基(ROS)的产生从而促进间质瘤细胞的凋亡,从药理学上激活G6PD可在体内有效抑制间质瘤的生长。
本文要点:
1)G6PD的表达被富集在启动子上的H3K9me3所抑制:H3K9甲基化可调控葡萄糖代谢在有氧酵解和磷酸戊糖途径之间的分配。我们在人间质瘤细胞中用基因组范围的RNA测序筛选H3K9甲基化的靶基因,发现H3K9me3选择性抑制剂verticillin A在人间质瘤细胞NCI-H226中可改变大量基因的表达,G6PD是被verticiliin A上调表达的代谢基因之一。Verticillin A可在人间质瘤细胞中上调G6PD的表达,同时显著降低H3K9me3在G6PD启动子上的富集程度(图1)。
图1.在人间质瘤细胞中G6PD被启动子上的H3K9me3所抑制
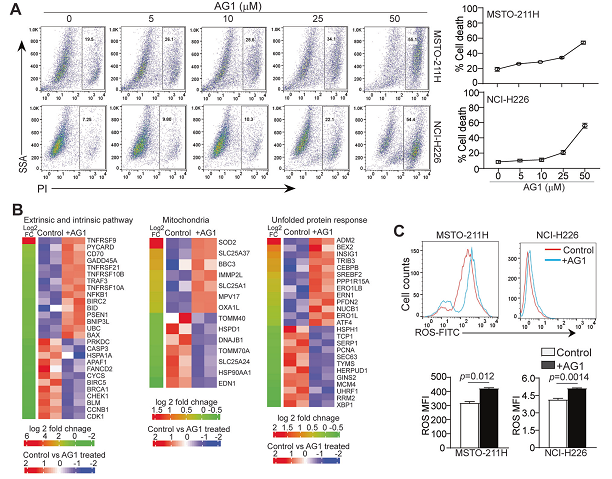
2)激活G6PD可在体外促进间质瘤细胞的凋亡。G6PD特异性激活剂AG1可剂量依赖性地诱导人间质瘤细胞死亡。RNA测序结果显示,AG1可显著改变三条通路的基因表达:外部和内部的细胞死亡途径,线粒体途径和解折叠蛋白反应。已知这三条通路均可介导ROS诱导的凋亡。我们用AG1处理间质瘤细胞并检测细胞内ROS的产量,结果表明:G6PD的激活可提高ROS的产量以激活ROS介导的细胞死亡,从而诱导间质瘤细胞在体外的凋亡(图2)。
图2. G6PD通过提高ROS的产量从而在体外促进人间质瘤细胞的死亡
3)G6PD在小鼠体内可抑制间质瘤的生长。AG1可剂量依赖性地抑制人间质瘤在裸鼠体内的生长,同时抑制肿瘤细胞的增殖和促进肿瘤细胞的凋亡。AG1还可显著延长荷瘤小鼠的生存期。
图3.药理学上激活G6PD可在体内抑制人间质瘤的生长
该研究工作不仅在间质瘤微环境中揭示了G6PD可通过活性氧自由基促进间质瘤细胞的死亡,也从肿瘤代谢的角度为临床上治疗间质瘤开辟了新途径。
该论文的第一作者和共同通讯作者为天津大学生命科学学院英才副教授吕春婉,天津大学为本论文的第一通讯单位。本研究工作由天津大学,美国佐治亚医学院、波士顿大学和哈佛大学医学院等多个单位合作完成。
转载自天津大学新闻网

Copyright © 2022 中国科学技术协会 版权所有 | 京ICP备16016202号-20
Copyright © 2022 中国科学技术协会 版权所有 | 京ICP备16016202号-20