中国材料研究学会第八次全国会员代表大会召开
发布时间: 2022-04-01
3月30日,中国材料研究学会第八次会员代表大会隆重召开,鉴于当前疫情极其特殊的防控形势,本次会议以线上和线下结合方式,本次会议设立北京主会场、西安分会场、武汉分会场及成都分会场,中国科协党组成员、书记处书记吕昭平教授到场祝贺并发表讲话,中国材料研究学会第七届理事会理事长魏炳波院士、李元元院士、第一届监事会监事长李光宪教授分别做了工作报告并发表讲话,中国材料研究学会第七届常务副理事长兼法人代表谢建新院士出席会议,会议由中国材料研究学会第七届理事会秘书长张增志教授主持。本次代表大会以无记名投票的方式选举产生了第八届理事会理事、第二届监事会监事及学会领导班子。



中国科协党组成员、书记处书记吕昭平教授参加了本次会员大会并发表讲话。
吕昭平书记肯定了中国材料研究学会第七届理事会在品牌会议建设、智库建设、智库报告、科普、提升国际影响力、党建等方面取得的成绩,重申了新材料作为战略性基础产业的重要性,并代表科协表达了对中国材料研究学会发展的期望,主要包括党建工作的进一步加强,智库、标准、会议等的学术工作的深化,会员队伍与干部队伍建设的改革与治理现代化,以及站在人类命运共同体的高度参与全球治理等方面。讲话的最后,吕昭平书记表示中国科协将对材料学会的发展提供更进一步的支持。

魏炳波理事长代表第七届理事会在西安分会场作了题为《总结经验,改革创新,开拓进取,再创辉煌》工作报告,魏炳波理事长从七个方面回顾了七届理事会从2016年4月以来的发展历程以及取得的工作成绩,提炼出了中国材料研究学会作为材料领域科技工作者“会员之家”的七项根本,即:坚持把学术交流作为学会发展的“立家之本”,坚持把智库建设作为学会发展的“强家之本”,坚持把科普工作作为学会发展的“看家之本”,坚持把学术出版作为学会发展的“兴家之本”,坚持把产研融合作为学会发展的“勤家之本”,坚持把评价举荐作为学会发展的“望家之本”,坚持把组织建设作为学会发展的“聚家之本”。
1991年中国材料研究学会从由全国27个一级学会的材料分会共同组建至今发展成为拥有61624位材料科技工作者的会员之家,五年来,在中国科协的领导下,在全体理事和广大会员的共同努力下,我们不断摸索经验,砥砺前行,各项工作取得了良好的成绩,结出了丰硕的成果。但是,我们也应看到,学会的发展与我们的期望还有一定的差距,与党和人民要求还有一定的差距。今天,我们站在向第二个百年奋斗目标进军的新起点上,我们要抢抓机遇,坚定信心,锐意改革,全面迈向建设全国一流学会的的新征程,让我们更加紧密地团结在以习近平同志为核心的党中央周围,为加快建设世界科技强国,全面建设社会主义现代化国家建功立业!同时,魏炳波理事长代表第七届理事会表达了对各位领导、各位代表、全体会员及常务副理事长谢建新院士的感谢。

李元元院士在武汉分会场作了《中国材料研究学会事业发展“十四五”规划纲要(2021-2025)》的报告(简称规划),规划中指出学会必须站在新发展理念、新发展格局上对标国家赋予的历史使命,面向国家重大需求,规划学会“十四五”发展蓝图,全面开创学会发展的新局面。坚持以习近平新时代中国特色社会主义思想为指导,增强“四个意识”、坚定“四个自信”、做到“两个维护”,肩负党和政府联系科技工作者桥梁和纽带的职责,发扬科学家精神,切实履行好为科技工作者服务、为创新驱动发展服务、为提高全民科学素质服务、为党和政府科学决策服务的“四服务”职责,保障和推动学会事业蓬勃发展,为建设科技强国、全面建设社会主义现代化国家、实现中华民族伟大复兴作出更大贡献。
规划中提出中国材料研究学会“十四五”期间的发展目标:到2025年,学会的学术、智库、科普的服务水平得到全方位提升,促进“产学研用金”融合发展取得显著成效,参与全球科技治理深度和广度进一步拓展,学会凝聚力、影响力得到显著提升,作为党和政府联系科技工作者桥梁和纽带的作用得到进一步加强,学会发展成为促进中国新材料发展的重要社会力量。
为了实现以上发展目标,学会需要完成以下八大任务:
1)建设“材料强国论坛”、“世界材料大会”、“中国材料大会”、“中国新材料产业发展大会”、“中国新材料技术应用大会”、“中国新材料技术投资大会”六大新材料领域品牌会议;
2)推动“关键战略材料”期刊群建设,打造高水平新材料期刊方阵,构建新材料国际学术期刊新高地;
3)以“中国材料研究学会新材料发展战略研究院”、“材料强国论坛”为契机,围绕国家重大战略需求,向党和政府提供决策依据,形成面向全社会公开出版《中国新材料研究前沿报告》、《中国新材料产业发展报告》、《中国新材料技术应用报告》、《走近前沿新材料》(科普报告)等系列品牌战略研究报告。
4)树立全球视野,推进学会国际化水平和国际学术影响力建设,积极发展境外会员、探索设立境外二级分会、促进国际学术交流与合作,创办“国际材料大奖”,建设“一带一路”新材料联盟等,探索以中国为主导的新型国际材料科学组织,推进材料研究学会各项工作全球化、国际化进程,提升学会参与全球科技治理的能力。
5)打造中国“新材料博物馆”品牌,建设中小学生科普基地,开辟前沿研究科普示范基地,提升“今日新材料”、“材料百科网”等公众号的运营水平及公众影响力,连续出版科普系列丛书,通过以上举措推动新材料科普高质量发展。
6)积极组建地方学会工作站、联合组建地方新材料产业联盟、开创科技成果孵化器及产业化研究院建设,服务新材料全产业链,促进“产学研用金”融合发展。
7)以横向合作的方式开拓面向企业的标准、资质、认证业务、新材料培训业务,做好科技成果评价、鉴定工作,培育学会奖励新品牌、设立材料国际大奖,开展科技成果奖评定及人才举荐工作,着眼品牌力、公信力建设,全面提升学会社会服务水平。
8)加强学会党建工作,设立“党工作委员会”,进一步完善学会党组织政治把关。加强学会工作组织建设,进一步落实理事会决策、监事会监事、办事机构执行的体制和制度,提高信息化办会水平。

李光宪监事长代表监事会向会员大会作了《中国材料研究学会第一届监事会工作报告》,从监事会的工作机制、对常务理事会工作的监督情况、对学会财务工作的监督情况、对学会换届审计、办公地点搬迁等重大事项监督情况等方面报告了第一届监事会履职情况,体现了监事会对第八次全国会员代表大会选举工作及对于学会规章制度等修订过程的监督。监事会指出了本届监事工作中存在的不足,并从规章制度的完善、监督的工作原则、监事会会议频次、广泛征求意见和落实监督工作等方面对今后的工作提出建议。

张增志秘书长代表第七届理事会秘书处作了《中国材料研究学会第七届理事会财务报告》,作了《中国材料研究学会章程(草案)》修订说明,并代表欧阳世翕监事长宣读了《中国材料研究学会第八次全国会员代表大会选举办法(审议稿)》。
以上报告经全体审议并表决通过。
本次会员大会对中国材料研究学会第八届理事会理事候选人及第二届监事会监事候选人进行审议了并以无记名投票选举产生了第八届理事会理事180人、第二届监事会监事9人。
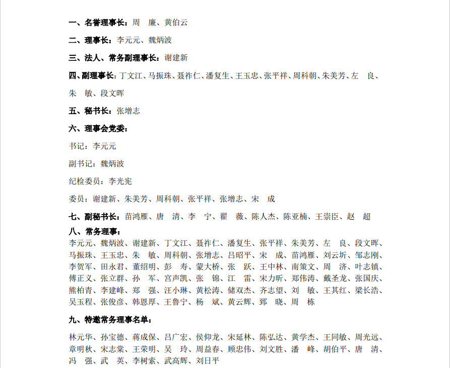
在第八届理事会第一次会议上以无记名投票的方式选举产生了第八届理事会理事长2人、副理事长12人、理事会党委委员9人。考虑到对我们这样跨学科、跨领域、跨行业的大学会来说,常务理事名额严重不足,特增设特邀常务理事。
新当选理事长提名选举产生了第八届理事会秘书长1人、委任第八届理事会法人代表1人、新当选秘书长提名选举产生了副秘书长8人。在同期举行的第二届监事会第一次会议上,以无记名投票的方式选举产生了第二届监事会监事长1人、副监事长2人。
新当选的八届理事会理事长魏炳波院士、李元元院士及第二届监事会监事长李光宪教授发表了讲话,表明了新一届领导班子的态度、坚定了发展的信心和决心、描绘了中国材料研究学会今后的发展蓝图。中国材料研究学会的“十四五发展规划”正好与国家迈向第二个百年目标的第一个五年计划同步,这是我们学会千载难逢的发展机遇,意义重大。在未来的四年中,学会需要加强组织凝聚力、学术引领力、智库品牌力、社会公信力的建设,在第二个百年奋斗新征程上,要坚持围绕中心服务大局,在中国科协的坚强领导下,秉持“学术立会、服务兴会、规范办会、创新强会”的办会宗旨,凝聚众智、集聚众力、真抓实干、不务虚功,为我国新材料事业的发展作出应有的贡献。
中国材料研究学会第八次全国会员代表大会取得圆满成功,本次大会的召开得到了学服中心和中科科界(北京)科技有限公司给予的大力支持,在此表示衷心的感谢!
附:名单

