生命科学学院常津团队王生教授在新型纳米诊疗剂方面取得新进展
发布时间: 2022-03-28
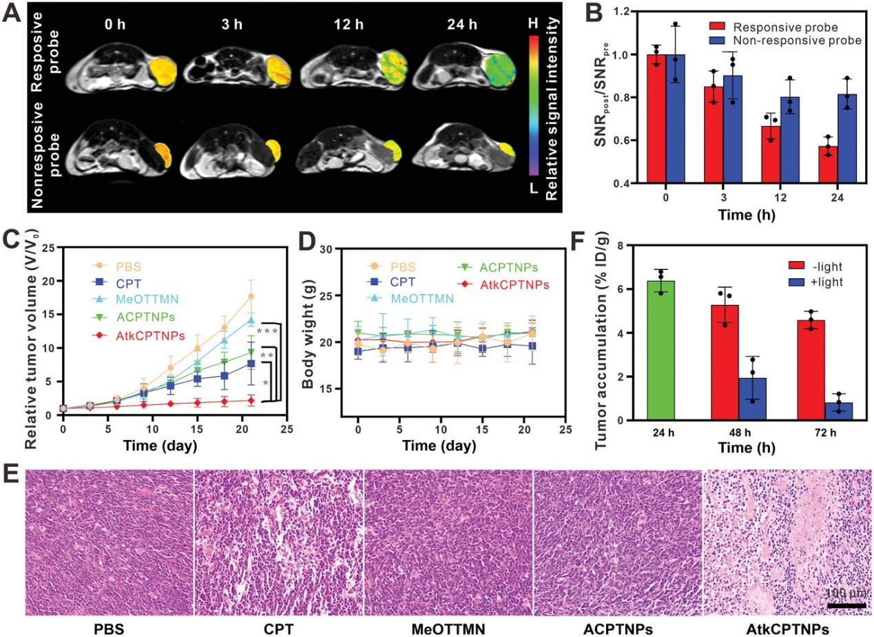
本站讯(通讯员 武璇)纳米诊疗剂在肿瘤部位的刺激响应性聚集,由于尺寸的增大可以延长瘤内滞留时间,同时也可以增强成像效果。但是,聚集体长时间的体内滞留可能会带来高风险组织毒性。
近日,天津大学生命科学学院常津教授团队王生教授与山东大学医学影像研究所高飞教授在Advanced Materials(IF: 27.4)上发表了题为“Programmed Size-Changeable Nanotheranostic Agents for Enhanced Imaging-Guided Chemo/Photodynamic Combination Therapy and Fast Elimination”的论文。本论文开发的尺寸可变的纳米诊疗剂在到达肿瘤组织后可以通过酸性微响应性响应性聚集来实现增强的磁共振成像,并在化疗/光动力联合治疗后聚集体再次降解,实现聚集体的快速代谢,提高纳米诊疗剂的生物安全性。
本文要点:
1)纳米诊疗剂的初始粒径为90纳米,在弱酸处理后粒径增大为超过300纳米,在光照处理后,粒径再次降解为17纳米左右的单分散颗粒,实现粒径的两阶段程序性变化。此外,在大粒径聚集体形成后,可以实现增强的磁共振成像。
2)在小鼠结肠癌肿瘤模型中,该纳米诊疗剂在肿瘤组织可以实现增强的磁共振成像,并在成像信号的引导下完成化疗/光动力联合治疗,有效的抑制肿瘤的生长。此外,在治疗后,纳米诊疗剂可以快速代谢,提高了纳米诊疗剂的生物安全性。
该研究不仅为增强的磁共振成像引导的肿瘤治疗提供了一个有前景的纳米诊疗剂,而且为开发高生物安全性的纳米诊疗剂提出一个新的概念。
论文第一作者为天津大学生命科学学院程国辉,天津大学生命科学学院常津教授、王生教授和山东大学医学影像研究所的高飞教授为该文章的共同通讯作者。天津大学生命科学学院为论文第一完成单位,该研究得到国家自然科学基金的资助支持。
参考文献:
Guohui Cheng, Wei Zong, Haizhen Guo, Fuyan Li, Xu Zhang, Peng Yu, Fuxin Ren, Xinlu Zhang, Xiaoen Shi, Fei Gao, Jin Chang, and Sheng Wang. Programmed Size-Changeable Nanotheranostic Agents for Enhanced Imaging-Guided Chemo/Photodynamic Combination Therapy and Fast Elimination. Advanced Materials, 2021, 2100398. DOI: 10.1002/adma.202100398
转载自天津大学新闻网

Copyright © 2022 中国科学技术协会 版权所有 | 京ICP备16016202号-20
Copyright © 2022 中国科学技术协会 版权所有 | 京ICP备16016202号-20