生命科学学院研究团队ACS Nano发表论文:光遗传学取得新进展
发布时间: 2022-03-25
本站讯(王汉杰课题组供稿)光遗传学技术,被称为本世纪最具颠覆性的生物技术,其本质是控制蛋白质活性的“光学开关”。自2006年创立以来,光遗传学技术已成为神经科学(脑科学)研究标配工具。目前,光遗传学技术已逐渐拓展到工程科学、医学、合成生物学等多个学科领域。
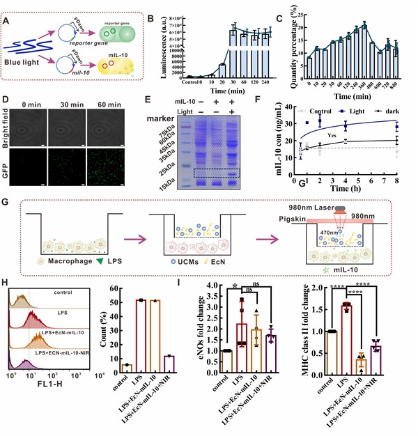
生命科学学院常津团队王汉杰课题组,长期从事光遗传学技术在纳米生物学、合成生物学和神经生物学等领域的应用基础研究工作,取得了系列成果。近日,天津大学生命科学学院常津团队王汉杰课题组,与电气自动化与信息工程学院张淑芳团队合作,利用光学传感技术和光遗传学技术,展开了基于炎症性肠病的居家光学诊疗一体化纳米生物系统研究,成果发表在ACS Nano(IF=14.588,一区)。该研究包括两个部分:1)智能手机光学传感器介导的疾病预筛查模块;2)光遗传工程菌系统介导的疾病实时干预模块。该光学诊疗一体化纳米生物技术有望作为一种精确和个性化诊疗策略实现炎症性肠病的居家诊断和治疗。
本文要点:
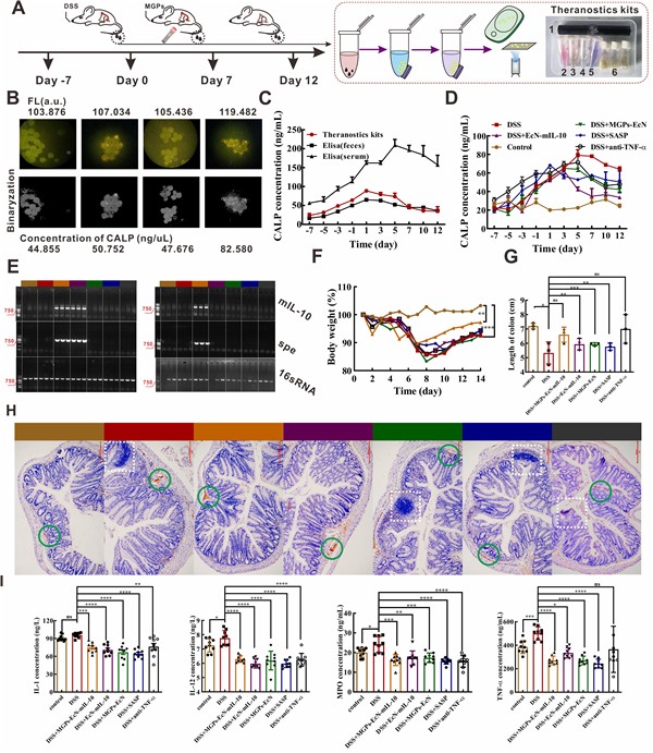
1)基于智能手机图像处理的视觉光学诊断传感器的构建:免疫磁性微凝胶(MBMs)捕获炎症性肠病粪便标志物—钙卫蛋白(calprotectin, CALP)。荧光传感器用于放大目标信号。智能手机辅助图像放大采集器联合自行编写的APP (Detector)实现检测结果的数字化显示。便于受检者及时了解病程并将诊断结果与医务人员实时共享,以便寻求合理用药。
2)光响应口服益生菌制剂的制备:受检者可根据医嘱自行服用重组工程菌口服制剂。其中双组分微球(MGPs)对近红外(NIR)光和pH敏感,通过口服进入靶标肠道,释放UCMs和益生菌。重组益生菌原位分泌免疫抑制因子(白细胞介素-10)消除肠道炎症和修复粘膜损伤。
3)慢性疾病模型的系统功能验证:在小鼠结肠炎模型中,该系统的机体免疫调节特性得到了很好的效果验证。从相应病症的防控角度入手均实现了病程的延缓与阻滞。
这项工作是光遗传学技术的新应用研究,不仅为炎症性肠病的居家诊断和治疗提供了新的解决方案,而且促进移动医疗服务的发展。该论文第一作者为生命科学学院崔梅慧、庞高举和电气自动化与信息工程学院张涛,通讯作者为生命科学学院王汉杰老师、电气自动化与信息工程学院张淑芳老师和生命科学学院刘晶老师。
转载自天津大学新闻网

Copyright © 2022 中国科学技术协会 版权所有 | 京ICP备16016202号-20
Copyright © 2022 中国科学技术协会 版权所有 | 京ICP备16016202号-20