“精美长沙”树标杆,31个示范项目看过来
发布时间: 2022-03-24
3月23日,长沙市对外发布2021 年“精美长沙”建设示范项目名单,31个示范项目上榜。长沙市住建局将组织全市“精美长沙”建设示范项目观摩,通过高质量的示范项目引领带动城市高品质建设发展。
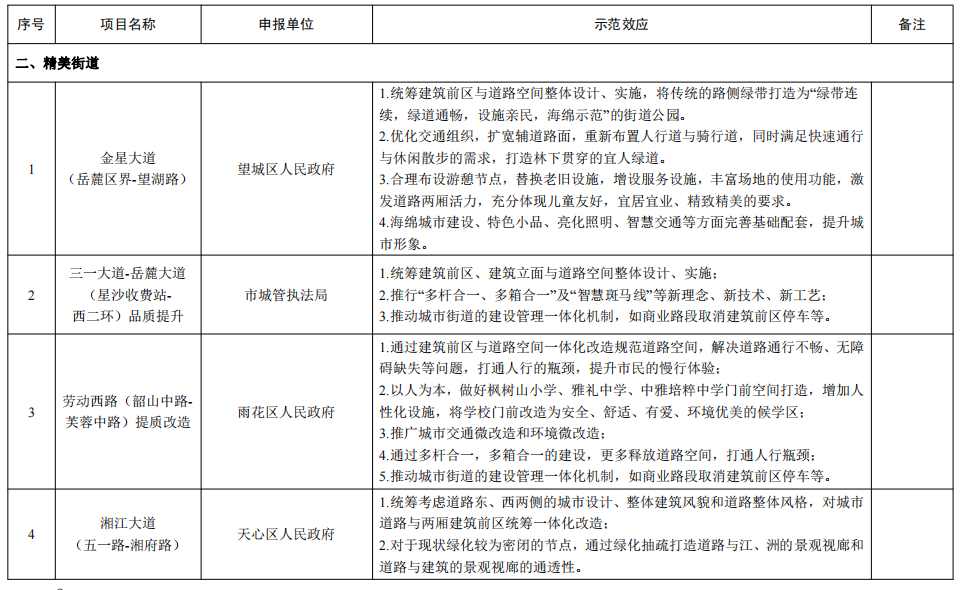
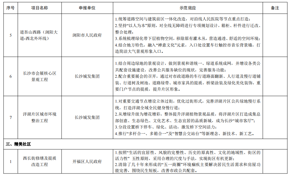
此次公布的31个“精美长沙”建设示范项目名单中,含括了湖南创意设计总部大厦、湖南师大附中双语实验学校(石人学校)等“精美建筑”项目4个,金星大道(岳麓区界—望湖路)、三一大道—岳麓大道(星沙收费站—西二环)品质提升等“精美街道”项目7个,西长街修缮及提质改造工程、西文庙坪周边地块配套改造工程等“精美社区”项目9个,圭塘河井塘段城市“双修”及海绵城市建设示范公园、马栏山公园等“精美环境”项目4个,羽燕湖及和+共享图书馆、黄兴路步行街改造等“精美生活”项目7个。长沙市将通过制定示范项目建设标准,统筹推进“精美长沙”常态化建设,弘扬“工匠精神”,重点抓好“精美长沙”建设示范项目,形成可复制、可推广的“精美长沙”建设模式,为全市城市建设树立标杆。
市住建局相关负责人介绍,接下来将组织全市“精美长沙”建设示范项目观摩,通过高质量的示范项目引领带动城市高品质建设;全力推进既有小区品质提升三年行动,今年完成品质提升小区不少于200个,并培育一批典型示范项目。同时,将继续统筹推进“精美长沙”建设,大力弘扬“工匠精神”,以城市品质提升助推“精美长沙”建设,使城市建设更科学、更精细,不断增强广大市民群众的获得感、幸福感和安全感,切实促进城市高质量发展。










Copyright © 2022 中国科学技术协会 版权所有 | 京ICP备16016202号-20
Copyright © 2022 中国科学技术协会 版权所有 | 京ICP备16016202号-20