天津港保税区19项成果获2021年天津市科学技术奖表彰
发布时间: 2022-03-17
近日,天津市人民政府发布了《2021年度天津市科学技术奖获奖名单》,共评出获奖成果197项,其中自然科学奖13项、技术发明奖10项、科学技术进步奖174项。天津港保税区共有19项成果获奖,其中技术发明一等奖和二等奖各1项,科学技术进步特等奖1项、一等奖2项、二等奖11项、三等奖3项,科技创新成果显著。
在此次公布的技术发明奖榜单中,天津汽车模具股份有限公司参与的“高性能混联机器人关键技术及工程应用”项目荣获技术发明一等奖。本项目解决了高性能混联机器人机构创新、设计理论、关键技术中的难题,打通了从自主设计到工程应用的全链条,发明了具有工程实用价值的混联机器人新机构,打破国外专利壁垒,实现了这类机器人的源头创新,取得了显著的社会效益和良好的经济效益。同时,中国铁路设计集团有限公司参与的“光伏制冷系统的优化控制技术”项目获得技术发明二等奖。
·科学技术进步奖·
在科学技术进步奖榜单中,高新兴智联科技有限公司参与的“物联网射频感知核心芯片研发与应用”项目荣获科学技术进步特等奖。该项目针对我国射频感知核心芯片受制于国外、存在“卡脖子”风险的现状,聚焦标签芯片、读写器芯片、存储器IP核,打破国外技术封锁、杜绝信息安全风险,解决了射频感知核心芯片自主可控问题。成果被公安部采纳为机动车电子标识,已在天津、武汉、深圳等全国20多个城市成功实施。
天津港保税区除一项成果荣膺特等奖外,由中国铁路设计集团有限公司牵头、中铁第六勘察设计院集团有限公司参与的“大规模铁路桥梁数字化设计与综合计算关键技术及应用”项目和中国移动通信集团天津有限公司参与的“断块油田高含水期二次开发关键技术与工业化应用”项目,均荣获科学技术进步一等奖。值得一提的是,刚于2021年获得国家科技进步奖的中国铁路设计集团有限公司,本次共获得5个奖项,收获颇丰。由其牵头研究并获得科学技术进步一等奖的项目,历经十几年的理论与技术攻关,形成了具有自主知识产权的大规模铁路桥梁数字化设计与综合计算关键技术及应用体系,为我国铁路的大规模建设及“一带一路”建设提供了重要支撑。
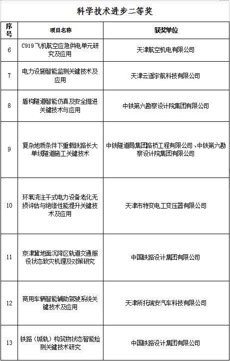
此外,天津航空机电有限公司完成的“C919飞机航空应急供电单元研究及应用”、天津云遥宇航科技有限公司参与的“电力设施智能监测关键技术及应用”、天津市特变电工变压器有限公司参与的“环氧浇注干式电力设备老化无损评估与绝缘性能提升关键技术及应用”等11个项目荣获科学技术进步二等奖;中国科学院天津工业生物技术研究所、中国铁路设计集团有限公司、中国移动通信集团天津有限公司分别牵头的三个项目获得科学技术进步三等奖。
据天津港保税区科技和工业创新局有关负责人介绍,本次保税区获奖成果呈现三大特点,一是聚焦智能科技产业,创新成果与产业发展深度融合,项目成果对区域智能科技产业发展形成有力支撑;二是轨道交通设计研发在区域形成聚集效应,区内拥有多个技术实力雄厚的轨道交通设计研发企业,科技创新成果突出,多项成果引领世界先进水平;三是区域内生物医药、环保等战略性新兴产业发展提速。
近年来,天津港保税区深入落实市、新区支持自主创新政策措施,科技创新生态进一步优化,科技创新成绩喜人。此次19项成果获奖,再次体现了保税区科技创新水平和区域科技企业实力。下一步,保税区将继续贯彻“党建引领 共同缔造”理念,进一步实施创新立区战略,在创新型企业聚集、核心关键技术研发、自主创新平台构建、创新创业生态完善等方面持续发力,有力支撑区域产业升级和高质量发展。
保税区2021年度天津市科学技术奖获奖名单
▼
上滑查看全部名单
来源:天津港保税区天津空港经济区

Copyright © 2022 中国科学技术协会 版权所有 | 京ICP备16016202号-20
Copyright © 2022 中国科学技术协会 版权所有 | 京ICP备16016202号-20