科学普及 | 植物界的红宝石——玫瑰茄

发布时间: 2022-03-12

图片


一、玫瑰茄简介

       玫瑰茄(Hibiscus sabdariffa L.)又名洛神花、红桃K,是锦葵科木槿属一年生草本植物。玫瑰茄为四倍体植物(2n = 4x=72),起源于非洲。1910年传入我国台湾,目前我国的广西、福建、广东、云南等地已有大面积的栽培,是一种具有多种经济用途的热带、亚热带经济作物(图1)。

图片

图1  玫瑰茄植株


二、玫瑰茄的生物学特性

       玫瑰茄为双子叶植物,圆锥形直根系,茎色分为红(图2-a)、绿(图2-b)、紫红(图2-c)、红绿镶嵌(图2-d) 4种类型;叶为掌状裂叶,按一定规则形成叶周期变化,叶周期呈现为卵形叶-三裂叶-五裂叶-披针叶(图3);花色分为黄色(图4-a, b)、粉红(图4-c)、紫红(图4-d) 3种类型;花冠为离瓣、呈螺旋状,花瓣5瓣、叠生,单生于叶腋处,花梗短小;花药色有黄、黄褐、深褐色3种,呈豆粒状,每朵花约60个花药;柱头颜色有紫色和黄色2种;玫瑰茄的花萼(图5)呈肉质化,萼片5~7片,三角形、渐尖、下位合生;副萼片10~14个,贴生于萼片基部;萼片具有明显的中脉,沿萼片边缘形成一个明显的脊,萼片背部有一个明显的腺体即花萼腺(图6-a),开花当天花萼腺开始分泌蜜汁;玫瑰茄蒴果卵球形,表面有绒毛(图6-b),每果5~6室,每室种子4~6粒;种子成熟时为黄褐色或灰褐色,种子亚肾形(图6-c),千粒重30~40 g;种子有一大形胚,顶端有珠孔,种脐为菱形,胚珠倒生,珠孔与种脐接近处有脊状带,内含维管束,珠柄弯曲称种脉。

图片

2  玫瑰茄茎的形态特征


图片

图3  玫瑰茄叶的形态特征


图片

图4  玫瑰茄花的形态特征


图片

图5  玫瑰茄花萼的形态特征


图片

图6  玫瑰茄花萼腺、蒴果、种子的形态特征


三、玫瑰茄的主要用途

     1、食用用途

    (1)食品着色剂

       随着人们生活质量的提高,天然色素替代合成色素已成必然趋势。自20世纪60年代以后,已形成了以天然色素为主导的食用色素市场,全世界食用色素销售总金额约为13.4亿美元,其中合成色素约4亿美元,天然色素约9.4亿美元,天然色素正以10%的年增长速度发展。玫瑰茄花青素属于天然色素,我国《食品安全国家标准食品添加剂使用标准》(GB 2760-2014)将玫瑰茄红列为食用天然色素,卫生部(86)防字66号文件允许玫瑰茄色素在饮料、糖果、配制酒等食品上不受限制使用。因此,玫瑰茄色素作为着色剂被广泛用于软饮料、糖果、乳品、固体饮料、果酒、果醋、果汁、果冻、布丁、糕点、面点等食品。

    (2)玫瑰茄食品

       以玫瑰茄为原料可直接加工成玫瑰茄酵素、玫瑰茄茶、玫瑰茄酒、玫瑰茄饮料、果酱、蜜饯等食品。玫瑰茄作为花茶一直被广泛使用,阿拉伯人称之为苏丹茶,欧美人称之为Karkade茶,而中国人则称之为洛神花茶。

    (3)玫瑰茄菜肴

       玫瑰茄口感偏酸,适宜制作酸味菜肴,如玫瑰茄酸甜排骨、玫瑰茄糖醋鱼、玫瑰茄酸甜猪脚、玫瑰茄酿、玫瑰茄五花肉、玫瑰茄蔬菜沙拉等菜品。在非洲玫瑰茄叶子是常见的绿色蔬菜,叶子富含的植物蛋白、脂肪、矿物质、维生素、粗纤维和抗坏血酸对非洲人常见的夜盲症、坏血病和佝偻病等营养缺乏疾病具有良好的食疗作用[1]。

     2、药用用途

       玫瑰茄被列为2020中国药典中的可用于保健食品的中药名单。玫瑰茄富含花青素、多酚、多糖、黄酮等生物活性成分,能预防脑细胞变性,抑制痴呆症的发生,减少冠心病发生;还能有效治疗各种血液循环失调疾病、炎性疾病,具有较高的保健作用和药用价值。

    (1)保健食品

       玫瑰茄可作为保健食品的原料之一,用于制作抗衰老、降血压、免疫调节等各类保健品。

    (2)药品制剂

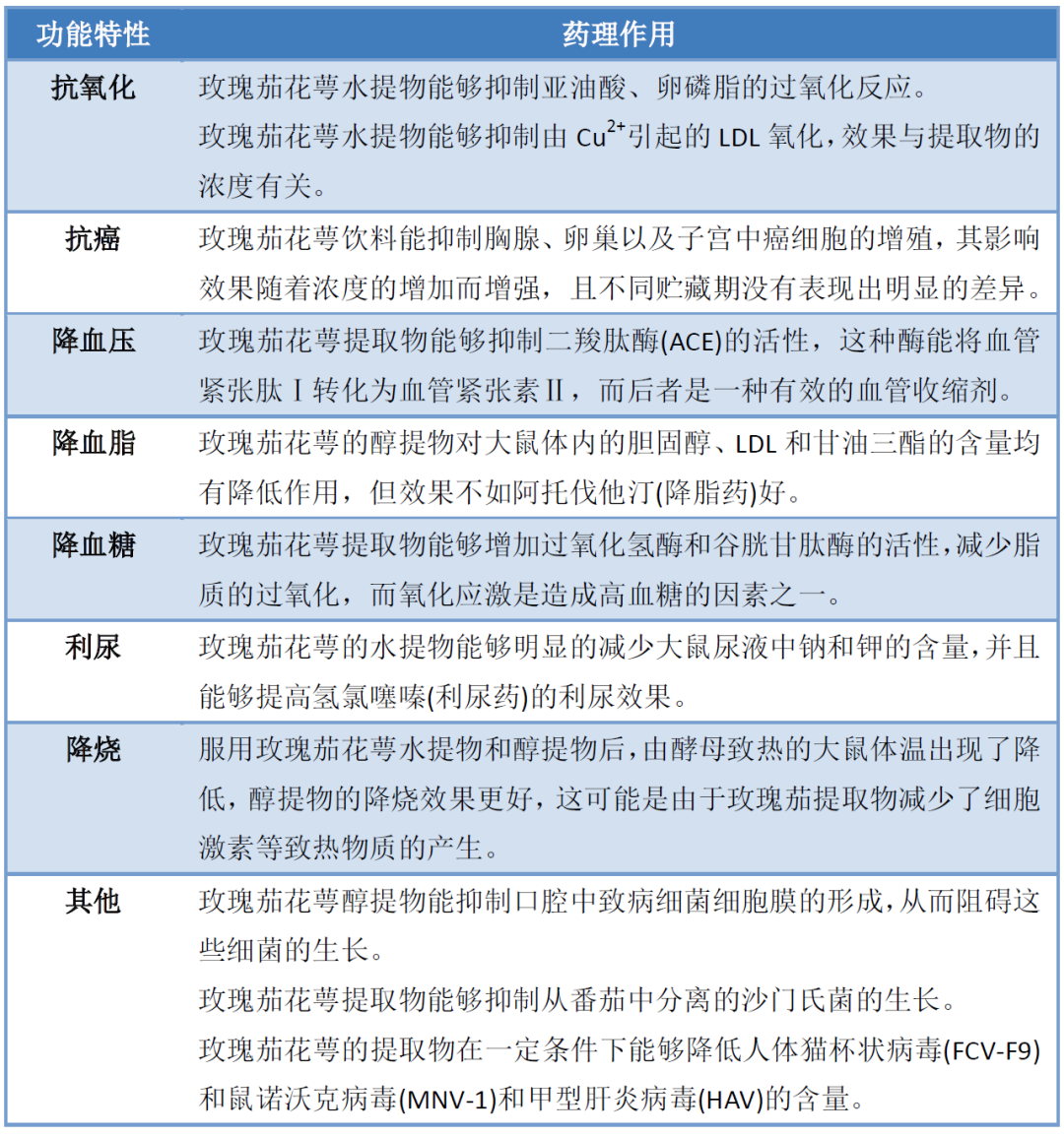
玫瑰茄可用于制成抗菌剂、收敛剂、利胆剂、润滑剂、消化剂、利尿剂、润肤剂、通便剂、清凉剂、消散剂、镇静剂、健胃剂和强壮剂等药品。例如,在埃及,玫瑰茄花萼被广泛用于治疗心脏和神经的疾病;在印度,玫瑰茄花萼可作为利尿、抗坏血病等药物;在塞内加尔,玫瑰茄花萼被推荐为杀菌剂、驱肠虫剂和降血压剂[2];在中国,厦门中药厂生产的“玫瑰茄冲剂”具有清凉解暑、开胃生津、利尿解毒等功效[3]。玫瑰茄药用价值的开发见表1。

1  玫瑰茄药用价值及应用

图片

 

四、玫瑰茄产品

       玫瑰茄肉质化花萼具有重要的商业价值。玫瑰茄萼片具有丰富的营养价值、药用价值和保健功能。玫瑰茄花萼富含可溶性玫瑰茄红色素,口感偏酸,颜色艳丽,作为食品着色剂具有得天独厚的优势。广西农业科学院经济作物研究所利用玫瑰茄天然色素以及偏酸口感,开发出玫瑰茄茶饮(图7)、甜点(图8)、面点(图9)、家常菜肴(图10)以及玫瑰茄加工产品。这些产品口感好,具有玫瑰茄原料的色、香、味且最大限度地保留了玫瑰茄的有效成份和色泽。

图片

图7  玫瑰茄茶饮


图片

8  玫瑰茄甜点


图片

9  玫瑰茄面点


图片

10  玫瑰茄菜肴


五、玫瑰茄的经济价值与市场前景

    1、经济价值

    (1)经济效益

       玫瑰茄全身都是宝,花萼可以泡茶、制作饮料、果脯和蜜饯;玫瑰茄花萼富含的花青素、木槿酸具有很好的药用和保健作用[4];种子可以榨油;茎可以作为饲料以及纺织和造纸的原料。玫瑰茄亩产鲜果约1200千克,鲜花萼约600千克,干花萼72千克,亩产效益约1万元。

    (2)生态效益

       玫瑰茄生态适应性非常强,耐贫瘠、耐旱、易生长,能够充分利用山坡、房前屋后等闲置土地栽培,可作为荒山荒滩先锋作物种植。玫瑰茄生物产量高,鲜叶重量可达到每公顷15吨,茎秆重量达每公顷54吨,采收后枝叶回田,不仅培肥地力,而且有效改善土壤板结[5];茎秆作为燃料,有效解决农户的燃料问题,对保持当地生态平衡和防止水土流失具有重要意义[6]。

    (3)社会效益

       玫瑰茄产业在出口创汇、促进就业、解决“三农”问题等方面发挥了重要作用[7]。林东生[5]研究报道了橡胶林套种矮秆作物玫瑰茄,助推了农场职工增收和创收。李会忠[6]报道了玫瑰茄和玉米的间套种高产栽培模式,两种作物互不影响,均能获得高产,提高了土地的利用率,促进农民增收和地方经济的发展。

2、市场前景       

       玫瑰茄是一种高价值经济作物,以花萼、花萼提取物如花青素等为原料开发出的食品、药品、保健品等产品畅销国内外,促进大健康产业和乡村振兴产业的快速发展,具有广阔的市场前景。近年来,美国、德国、日本和东南亚国家每年从中国市场进口3~4千吨以上的玫瑰茄干萼片用于食用加工,中国的消费品市场上,玫瑰茄的年销售量也达到1000吨左右。到目前为止,据不完全统计,干萼片用于食用加工,全球需求量亦逐年上升,年需量将达5~8万吨,为我国创造了上亿元的外汇收入。玫瑰茄产业为国内外未来几年最具发展潜力的产业之一。


参考文献

[1]  Babalola S O, Babalola A O, Aworh O C. Compositional attributes of the calyces of roselle (Hibiscus sabdariffa L.). Journal of Food Technology in Africa, 2001, 6(4): 133-134.

[2]  Shahidi F, Ho C T. Phenolic Compounds in Foods and Natural Health Products. Oxford University Press, 2005. pp 114-142.

[3]  曾庭华, 徐雄, 卓仁松. 玫瑰茄的化学成份及其利用(综述). 亚热带植物通讯, 1980, (1): 8-18.

[4]  吕德文. 磷胁迫对玫瑰茄幼苗生理生化作用的影响. 安徽农学通报, 2012, 18(21): 83-86.

[5]  林东生. 橡胶园套种玫瑰茄初探. 福建热作科技, 1990, (2): 33-34.

[6]  李会忠. 玫瑰茄套种玉米高产栽培技术. 云南农业, 2011, (7): 13.

[7]  陈木赠, 刘东风, 庄彪, 林福珍. 玫瑰茄籽油的开发研究. 中国油脂, 2001, (5): 10-11.


图片

       广西农业科学院经济作物研究所麻类作物研究团队由赵艳红研究员、廖小芳副研究员、侯文焕助理研究员、唐兴富助理研究员4名科技人员组成,主要从事麻类、玫瑰茄(红麻近缘种)种质资源收集评价、育种及高产栽培技术研究。获广西技术发明奖二等奖1项(第二完成单位)等科技奖项3项;主持项目20余项,其中国家自然科学基金项目2项,省部厅级项目18余项;主持“国家麻类产业技术体系南宁麻类综合试验站”和“广西巴马特色作物试验站”2个平台建设项目;育成品种15个;成果登记9项;制定广西地方标准3项;授权发明专利14项;发表论文30余篇,其中SCI收录7篇,包含在Scientific Reports、Industrial Crops and Products等一区期刊发表的2篇论文;主编《花样玫瑰茄——带你领略玫瑰茄的味道和《玫瑰茄栽培育种与综合利用》专著2部。


出品:科普中国

作者:赵艳红  侯文焕  廖小芳  唐兴富(广西农业科学院经济作物研究所)

统筹:程维红  徐琴

监制:中国作物学会  光明网科普事业部