带编制!长沙财经学校2022年计划引进优秀骨干教师3名
发布时间: 2022-03-01
红网时刻长沙2月18日讯(通讯员 徐晨瑀)长沙财经学校2022年计划引进优秀骨干教师3名,引进岗位为:语文、数学、德育(共3科),欢迎符合相关资格条件的优秀骨干教师选报。确定引进的优秀骨干教师由长沙市委编办、市人力资源和社会保障局、市教育局三部门严格把关,直接办理人事编制手续。
根据《中共长沙市委长沙市人民政府关于全面深化新时代教师队伍建设改革的实施意见》(长发[2019]10号)和长沙市教育局、中共长沙市委机构编制委员会办公室、长沙市财政局、长沙市人力资源和社会保障局《关于印发<长沙市优秀教育人才引进实施细则>的通知》(长教发[2021]1号)精神,现将长沙财经学校2022年引进优秀骨干教师有关事项公布如下。
学校简介

长沙财经学校是一所长沙市政府主办、市教育局主管的以现代服务类专业为主体的公办职业学校。学校占地11.7万㎡,总建筑面积9.1万㎡,拥有长沙职教基地和荷花池两个校区。现有学生6110人,教师446人,涵盖“会计电算化”“旅游服务与管理”等16个专业在内的“现代商业服务、现代旅游服务、现代休闲服务”三大专业群。学校是首批国家级重点中等职业学校、首批国家中等职业教育改革发展示范学校、全国职业教育先进单位、全国教育系统先进集体、全国依法治校示范校、第六届全国黄炎培职业教育奖优秀学校、湖南省首批卓越中等职业学校、湖南省文明标兵校园、湖南省职业教育教学管理、学生管理、文化建设、实习管理强校。
引进计划和引进资格条件
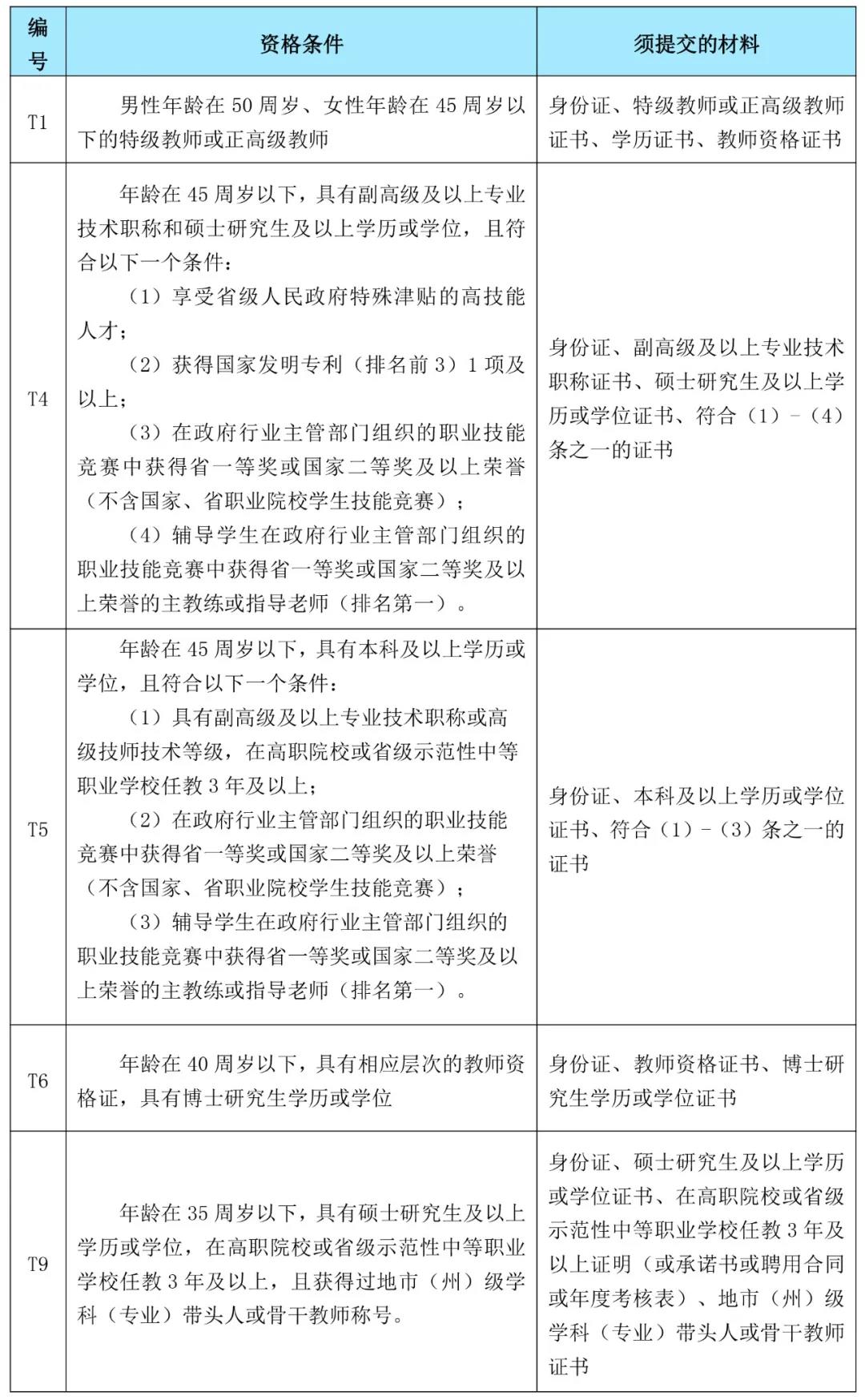
长沙财经学校2022年引进优秀骨干教师计划为3名,引进岗位为:语文、数学、德育(共3科),欢迎符合下表资格条件的优秀骨干教师选报。请按照下表“须提交的材料”要求向邮箱(cscj_bgs@163.com)提交各项材料和《长沙市教育局直属学校引进优秀骨干教师信息表》(见附件)的照片或扫描件(“诚信承诺”中必须有手书签名)。

注:50周岁以下为1972年1月1日以后出生,45周岁以下为1977年1月1日以后出生,40周岁以下为1982年1月1日以后出生,35周岁以下为1987年1月1日以后出生。
人才引进程序
1. 学校随时接受符合编号T1或T6资格条件的优秀骨干教师提交材料和《信息表》;在审阅材料后,将联系优秀骨干教师并确定考核等事宜。
2. 符合其他编号资格条件的优秀骨干教师提交材料和 《信息表》 的日期为2022年3月4日12:00前;在审阅材料后,将联系优秀骨干教师并确定考核等事宜。学校考核后,拟引进人员还需参加市教育局的集中考核。
相关待遇
确定引进的优秀骨干教师由市委编办、市人力资源和社会保障局、市教育局三部门严格把关,直接办理人事编制手续。引进的骨干教师在配偶就业服务、入住教师公寓、子女入学等相关待遇按长教发[2021]1号文件规定执行。
联系方式
联系电话:0731-84905711(工作日上午8:00-11:40、下午2:00-4:30)
联 系 人:李老师
学校地址:(长沙财经学校职教城校区)长沙市雨花区环保科技园职教城路68号

Copyright © 2022 中国科学技术协会 版权所有 | 京ICP备16016202号-20
Copyright © 2022 中国科学技术协会 版权所有 | 京ICP备16016202号-20