107项!建设“无废城市”,未来5年徐州这么做
发布时间: 2022-02-25
近日
徐州市住房和城乡建设局发布
关于徐州市“无废城市”建设
“十四五”规划的公示

2019年,徐州市成功入围国家首批“11+5”个“无废城市”建设试点未来五年徐州如何建设“无废城市”?
一起来看看吧

徐州市“无废城市”建设“十四五”规划范围和日期
规划范围:徐州市行政管辖区域,包括徐州市5区(云龙、鼓楼、泉山、铜山、贾汪)、下辖2市(新沂、邳州)、3县(丰县、沛县、睢宁县)、1个国家经济技术开发区、1个国家高新技术产业开发区、1个国际港务区,总面积11258平方公里。
规划期限:规划期为2021-2025年。
规划基准年:2020年。
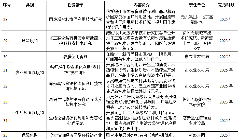
重点工程
重点工程是“无废城市”建设的根本保障,主要包括制度体系建设、技术体系建设、市场体系建设、监管体系建设和工程项目建设共5个方面,规划期内共部署107项重点项目。其中,制度体系建设任务26项,技术体系建设任务9项,市场体系建设任务7项,监管体系建设任务9项,工程项目建设56项。具体如下表所示。
(点击查看大图)
↓↓↓








(点击查看大图)
↓↓↓














什么是“无废城市”?

“无废城市”是以新发展理念为引领,通过推动形成绿色发展方式和生活方式,持续推进固体废物源头减量和资源化利用,最大限度减少填埋量,将固体废物的环境影响降至最低的城市发展模式。
“无废城市”并不是没有废物产生,也不意味着废物都能够全部综合利用,而是一种先进的城市管理理念,旨在最终实现城市固体废物产生量最小、资源化利用充分、处置安全的终极目标。

近年来,徐州坚持贯彻“生态优先,绿色发展”战略,认真践行“绿水青山就是金山银山”理念,在生态环境治理和城市面貌改善上做好“大文章”,不断加大采煤塌陷地、宕口修复治理与利用力度,走出一条资源枯竭型城市生态再造、转型发展的新路子。

近几年,徐州因地制宜推进采煤塌陷地综合治理,建成了潘安湖湿地、九里湖湿地、督公湖等一批生态湿地公园,潘安湖采煤塌陷地治理成为全国生态修复的典范。坚持矿山治理、生态修复、土地利用、景观打造“四位一体”,走出了一条具有徐州特色的资源枯竭型城市生态转型之路。

云龙湖、大龙湖、金龙湖、九里湖、潘安湖,群山环绕、绿水悠悠,旖旎风光宛若江南。从“一城煤灰半城土”到“一城青山半城湖”,首批国家生态园林城市、国家森林城市、国家环保模范城市等殊荣接踵而来……

如今,通过人人参与垃圾分类,群众的环保意识明显增强。

2021年
徐州创下了有监测数据以来最好水平徐州市区优良天数289天同比增加29天
优良率79.2%同比升高8.2个百分点
PM2.5浓度42μg/m³同比降低16%……

同时
徐州《“十四五”生态环境保护规划》
也提出

到2025年,全市绿色发展活力持续增强,生态环境质量持续改善,生态修复保护持续推进,生态环境安全持续巩固,生态环境治理持续深化,人与自然更加和谐,生态文明建设实现新进步,美丽徐州展现新面貌。
到2035年,广泛形成绿色生产生活方式,碳排放提前达峰后持续下降,生态环境质量根本好转,基本满足人民群众对优美生态环境的需要,生态环境治理体系和治理能力现代化全面实现。

通过不懈努力徐州离“无废城市”越来越近啦期待更美丽的徐州

Copyright © 2022 中国科学技术协会 版权所有 | 京ICP备16016202号-20
Copyright © 2022 中国科学技术协会 版权所有 | 京ICP备16016202号-20