收费全部进入资金监管账户 长沙公布224家义务教育学科培训机构名单
发布时间: 2022-02-23
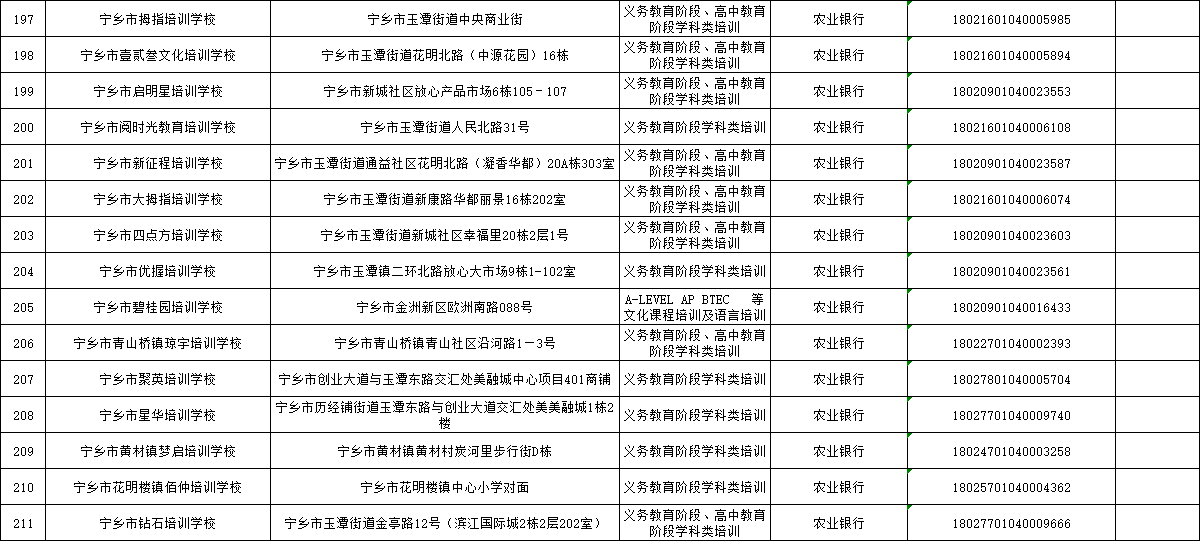
红网时刻长沙2月21日讯(记者 贺卫玲 通讯员 黄军山)近日,长沙市教育局对全市从事义务教育学科类培训的机构进行了汇总,共计224家,并对其基本信息及监管账户进行公示。
长沙市教育局提醒广大学生家长:审慎选择学科培训。请各位家长转变成长成才观念,遵循教育教学规律和身心发展规律,切实减轻孩子过重的学习负担,把孩子身心健康、全面发展作为根本目标,让您的孩子回归本真。如果您的孩子确实需要在规定的时间内参加校外培训,请务必擦亮眼睛、主动配合执行有关要求,防止您的正当权益受到损害。
熟悉培训收费政策。市发改委会同市教育局、市场监督管理局共同印发了《关于长沙市义务教育阶段学科类校外培训收费有关问题的通知》(长发改价费〔2021〕233号),按每课时、每人次收费,其中基准收费标准为:10人以下为50元(浏阳、宁乡、长沙县46元),10至35人为45元(浏阳、宁乡、长沙县42元),35人以上为30元(浏阳、宁乡、长沙县27元),标准课时为45分钟,实际时长不一样的,按比例折算;课时收费标准上浮浮动最高不得超过10%,下浮不限,未按以上标准收费,均属于违规行为。
遵守收费有关规定。校外培训机构预收费严禁一次性缴纳超3个月的培训费用,收费须全部进入资金监管账户,不得使用其他账户收取培训费用,家长切勿向培训学校个人或其他非监管账户上交超三个月的培训费用(长沙市义务教育阶段校外培训机构基本信息及监管账户请参考下方表格)。家长应与培训机构签订教育部和市场监管总局联合印发的《中小学生校外培训服务合同(示范文本)》(2021年修订版),明确合同双方基本信息、培训服务、培训收费、双方权利义务、培训退费、违约责任、争议处理、其他约定、生效方式、合同附件等内容。
抵制无证办学行为。长沙市辖区范围内除上述224家校外培训机构可以在规定时间内开展义务教学学科培训之外,其余义务教育学科培训均为无证办学、非法办学,请家长自觉抵制,拒绝参加。您如发现无证培训机构,请向当地区县(市)教育局进行举报,将严肃查处。
寒假期间,长沙市教育局组织两个督查组对全市开展整治校外违规培训督查行动,各区县(市)对全市2000余家校外培训机构、托管机构、教育咨询公司等开展现场检查,共出动执法人员6000余人次,取缔无证办学机构(个人)71起,查处违规学科培训、违规广告宣传、违规收费等行为112起,拆除违规广告牌614处,下达整改或停办通知书252份,约谈违规机构负责人98人,公布“黑名单”机构28个,目前违规问题均已基本整改到位。
下一步,长沙将加大工作力度,明确整治目标,把握工作重点,压实工作责任,发挥街道网格化管理作用,通过为期一年的攻坚行动,实现“无证无照”培训机构基本禁绝、隐形变异违规培训现象显著减少、校外培训机构办学明显规范的整治目标。












Copyright © 2022 中国科学技术协会 版权所有 | 京ICP备16016202号-20
Copyright © 2022 中国科学技术协会 版权所有 | 京ICP备16016202号-20