中德先进职教合作项目试点院校 名单公示 我市两高校入选
发布时间: 2022-02-21
2月20日
襄阳日报全媒体记者获悉
在教育部等部门日前公示的
中德先进职业教育合作项目
首批试点院校、试点专业名单中
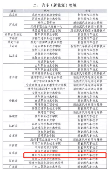
襄阳职业技术学院
襄阳汽车职业技术学院入选


据介绍,中德先进职业教育合作项目由我国教育部与德国等欧洲职业教育模式先进国家行业龙头企业联合实施。
教育部办公厅于2021年发布了《关于开展中德先进职业教育合作项目遴选工作的通知》,旨在遴选项目院校,在项目院校实施在德国“双元制”基础上适合我国国情的汽车、智能制造、新一代信息技术等领域的相关专业人才培养体系。
此次全国共收到来自
464所院校申报的583个专业试点
经过对申报材料的书面评审
和到院校实地考察
最终遴选出首批试点院校、试点专业
◆襄阳职业技术学院
◆襄阳汽车职业技术学院
入选中德先进职业教育合作项目
首批试点院校
◆襄阳职业技术学院
机电一体化技术专业
◆襄阳汽车职业技术学院
新能源汽车技术专业
入选中德先进职业教育合作项目
首批试点专业

Copyright © 2022 中国科学技术协会 版权所有 | 京ICP备16016202号-20
Copyright © 2022 中国科学技术协会 版权所有 | 京ICP备16016202号-20