最新最全!今年过年温州哪里可以放烟花爆竹,看这里!
发布时间: 2022-01-25
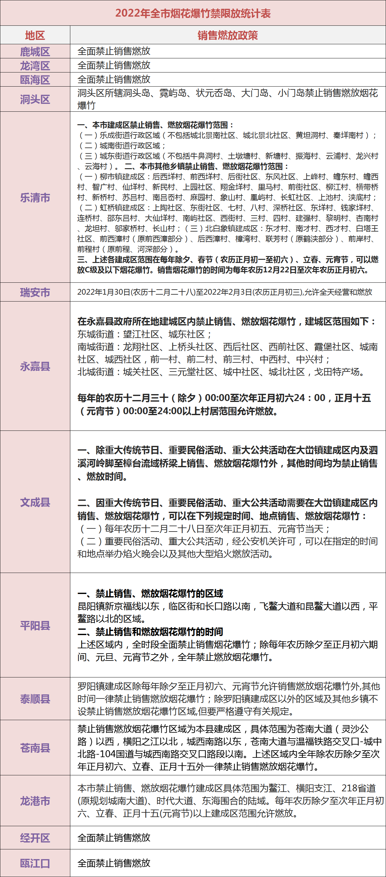
那么,过年期间我市市区以外哪里可以放烟花爆竹?何时能放?
根据我市各县(市、区)最新销售燃放政策,鹿城区、龙湾区、瓯海区、洞头区(部分地区)、经开区以及瓯江口将实行全面禁止销售燃放烟花爆竹,其他县(市、区)禁限放政策与往年基本一致,详情可见下表。


Copyright © 2022 中国科学技术协会 版权所有 | 京ICP备16016202号-20
Copyright © 2022 中国科学技术协会 版权所有 | 京ICP备16016202号-20