天津大学生命科学学院吕春婉团队JITC发文:破解调控T细胞功能的代谢检查点

发布时间: 2022-01-19

间质瘤(Mesothelioma)是一种恶性程度很高、治疗方式非常有限的肿瘤,临床上仅有一小部分间质瘤病人对免疫检查点阻断疗法(Immune Checkpoint Immunotherapy, ICI)起反应。根据文献报道,肿瘤浸润CTLs(细胞毒T淋巴细胞)中Granzyme B的表达水平与间质瘤病人对ICI疗法的反应性成正相关。此外,磷酸戊糖途径(The pentose phosphate pathway, PPP)是有氧糖酵解的平行代谢途径,可催化葡萄糖代谢生成NADPH和5-磷酸核糖。然而,PPP在T细胞对肿瘤的反应性中所起的作用,尤其是在T细胞进行有氧酵解背景下所起的作用却鲜见报道。因此,揭示PPP调控CTLs功能的分子机理具有重要的理论意义和实践价值。

近日,天津大学生命科学学院英才副教授吕春婉联合美国佐治亚医学院Kebin Liu教授团队,在调控间质瘤浸润T细胞功能的代谢检查点研究中取得重要突破,在肿瘤免疫学领域著名期刊Journal for Immunotherapy of CancerJITC)(IF:13.751JCR一区)上发表题为“G6PD functions as a metabolic checkpoint to regulate granzyme B expression in tumor-specific cytotoxic T lymphocytes”的研究论文,文中指出:PPP的限速酶6-磷酸葡萄糖脱氢酶(G6PD)是肿瘤激活CTLs的代谢检查点,H3K9me3/G6PD/Acetyl-CoA/H3K9ac/Gzmb表观遗传学通路在CTLs激活和间质瘤的免疫逃逸中起着重要的调控作用。

1.jpg

本文要点:

1)肿瘤细胞可有效激活肿瘤特异的CTLs并促进其进行有氧酵解:小鼠间质瘤细胞AB1可在I型和II型干扰素的诱导下高表达PD-L1,具有较高的免疫抑制性,可在体外模拟人间质瘤。2/20 CTLs是一种抗原特异性的CTL,可特异性地识别表达在AB1细胞表面的gp70蛋白中的AH1肽段。我们将AB1细胞与2/20 CTLs共培养,发现2/20 CTLs可剂量依赖性地杀伤AB1细胞;另一方面,AB1细胞在小鼠体内可剂量依赖性地在肺部形成肿瘤结节,2/20 CTLs转移疗法可剂量依赖性地降低肿瘤结节数量。已知在激活的T细胞中有氧酵解过程增强,为了阐明肿瘤细胞在T细胞激活过程中是否能调节有氧酵解,我们将2/20 CTLs用抗CD3/CD28抗体、AH1肽段和AB1细胞分别激活,结果表明:与其他两种激活方式相比,AB1细胞可诱导2/20 CTLs生成更多的乳酸(有氧酵解的重要产物),证明间质瘤可有效促进活化CTLs进行有氧酵解(图1)。

2.jpg

图1.肿瘤特异性CTL激活和功能检测模型

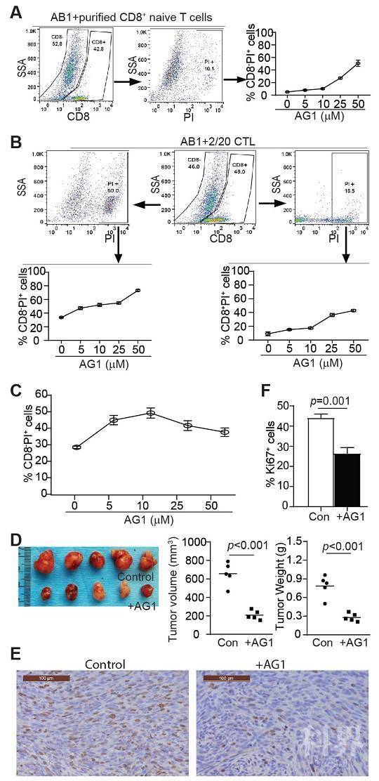
2) G6PD作为代谢检查点可调控葡萄糖代谢流的分配和肿瘤诱导的CTL耗竭。AG1是G6PD特异性的激活剂。我们将2/20 CTLs和AB1在AG1存在的情况下共培养,AG1可剂量依赖性地提高Gzmb+的2/20 CTLs比例。在AB1小鼠体内模型中,尽管AG1降低了肿瘤浸润CD8+T细胞总量,却在肿瘤微环境中显著提高了肿瘤抗原特异性CTLs中Gzmb+的比例。由此可知,G6PD-PPP代谢途径可在体内有效诱导肿瘤特异性CTLs的激活(图2)。我们进一步将2/20 CTLs从共培养物中分离出来并检测Acetyl CoA的含量和H3K9ac的富集程度,发现AG1处理可剂量依赖性地提高2/20 CTLs中Acetyl CoA的产量,并显著增加H3K9ac在Gzmb启动子上的富集程度(图3)。

3.jpg

图2. G6PD-PPP代谢途径可在肿瘤激活CTLs中诱导Gzmb的表达

4.jpg

图3. G6PD在肿瘤特异CTLs中提高Acetyl-CoA的产量并增加H3K9ac在Gzmb启动子上的富集

3)药理学上激活G6PD,可在体外提高CTL的肿瘤裂解功能并在体内抑制肿瘤的生长。在体外2/20 CTLs与AB1细胞共培养模型中,G6PD激活剂AG1可有效提高2/20 CTLs介导的AB1裂解。在体内AB1小鼠模型中,AG1可显著抑制肿瘤细胞的增殖并遏制肿瘤的生长(图4)。对TCGA数据库的分析可知,CTLs的肿瘤浸润水平与上皮样间质瘤病人的总体生存率无关,但GZMB表达水平却与上皮样间质瘤病人的总体生存率成正相关。这证明,肿瘤浸润CTLs效应子Granzyme B的表达水平和功能,而不是CTLs总的浸润水平,决定了肿瘤生长控制和上皮样间质瘤病人的生存率(图5)。

5.jpg

图4. G6PD可在体外提高CTL的裂解功能并在体内抑制肿瘤生长

6.jpg

图5. Granzyme B表达水平与病人生存率之间的关系

该研究工作不仅在间质瘤微环境中揭示了G6PD可作为代谢检查点以避免CTLs功能耗竭,也从肿瘤代谢的角度为临床上提高ICI疗效开辟了新途径。

该论文的第一作者和共同通讯作者为天津大学生命科学学院英才副教授吕春婉,天津大学为本论文的第一通讯单位。本研究工作由天津大学,美国佐治亚医学院和哈佛大学医学院等多个单位合作完成。

原文链接:#

(编辑 焦德芳 陈可)

(转自天津大学新闻网)