创新政策| 2021年度湖南省技术攻关“揭榜挂 帅”拟立项项目公示
发布时间: 2022-01-17
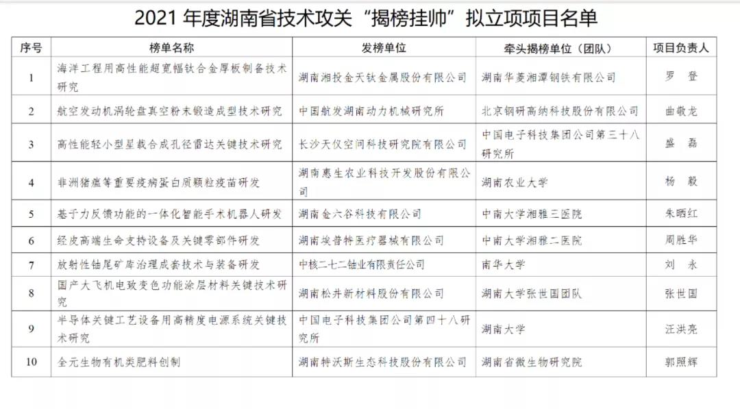
按照《湖南省科技创新计划项目管理办法》(湘科发〔2020〕69号)要求,经专家评审、省科技厅党组(扩大)会议研究及省政府审定等程序,现对2021年度湖南省技术攻关“揭榜挂帅”拟立项项目(详见附件)予以公示。公示期为2022年1月7日至13日。
在公示期内,如有异议,请将有关情况反馈至湖南省科技厅,并提供必要的证明材料。单位提出异议的,应当在异议材料上写明联系方式,并加盖单位公章;个人提出异议的,应当在异议材料上签署本人真实姓名和联系方式。逾期或匿名异议不予受理。
联系电话:监督与诚信处 0731-88988999
机关纪委 0731-88988679
电子邮箱:hnst-jg@kjt.hunan.gov.cn
地址:长沙市岳麓大道233号科技大厦
邮编:410013
附件:2021年度湖南省技术攻关“揭榜挂帅”拟立项项目名单

Copyright © 2022 中国科学技术协会 版权所有 | 京ICP备16016202号-20
Copyright © 2022 中国科学技术协会 版权所有 | 京ICP备16016202号-20