十字花科数据库BRAD重建升级
发布时间: 2022-01-11
近期,中国农业科学院蔬菜花卉研究所蔬菜分子设计育种创新团队在《核酸研究(Nucleic Acids Research)发表研究论文,报道了第三版十字花科数据库(BRAD V3.0)的重建升级。该数据库整合了已发表的十字花科物种基因组、转录组等组学数据资源,已成为十字花科植物最重要的数据库之一,对十字花科植物组学数据资源的挖掘利用和分子设计育种的研究具有重要的价值。

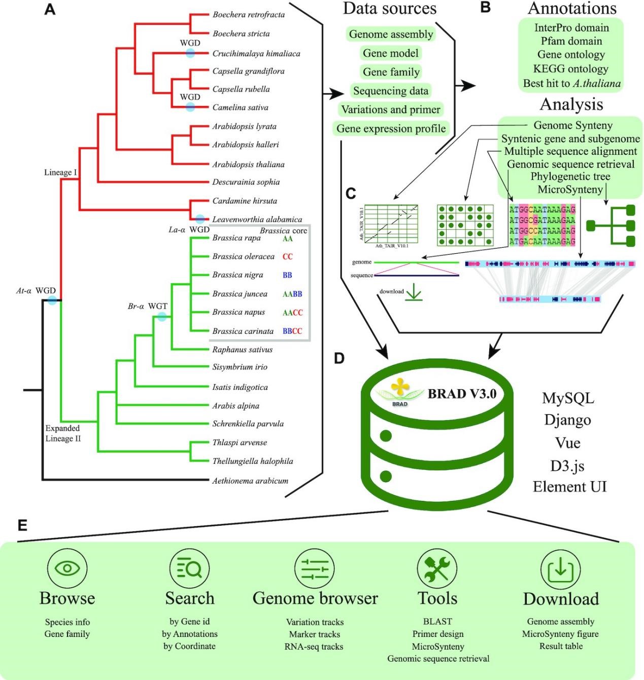
据王晓武研究员介绍,十字花科植物包含模式植物拟南芥,以及白菜、甘蓝、油菜等重要的蔬菜和油料作物,具有非常重要的科研和经济价值。其中许多重要物种的大量组学数据(包括基因组、转录组和变异组等)已陆续被报道。科研团队于2011年率先主导完成白菜基因组的测序及组装,并建立了十字花科芸薹属作物基因组数据库Brassica database(BRAD, #)。2015年该数据库整合了13个十字花科物种的基因组数据及共线性关系的信息,并升级到2.0版本。该数据库极大地促进了国内外芸薹属物种的研究。随着测序技术的发展,越来越多的十字花科组学数据被公布,BRAD数据库面临不断地更新和升级的需求。
该研究通过重建BRAD数据库,收录整合了36个十字花科物种基因组及308份样品的转录组和3个物种(白菜、甘蓝和油菜)群体变异数据,并搭建了共线性分析等重要工具,升级为BRAD V3.0版本。其主要特点在于提供了系统的十字花科物种间基因共线性关系,极大地方便了利用拟南芥基因功能信息对十字花科作物开展深入研究。另外,该数据库还新增了微共线性分析、系统发育树构建、变异图谱和引物设计等特色功能。构建了简单且用户友好的网络界面,有利于非信息专业研究人员和育种工作者访问、查询和分析数据。该数据库长期持续地更新十字花科物种组学数据,为十字花科作物功能基因组研究和分子设计育种提供重要的信息平台和数据支撑。
该研究获得国家重点研发计划、国家自然科学基金以及中国农业科学院科技创新工程等资助。(通讯员 许铁敏)
原文链接:#


Copyright © 2022 中国科学技术协会 版权所有 | 京ICP备16016202号-20
Copyright © 2022 中国科学技术协会 版权所有 | 京ICP备16016202号-20