中国农业机械学会联合批准发布32项团体标准
发布时间: 2021-12-24
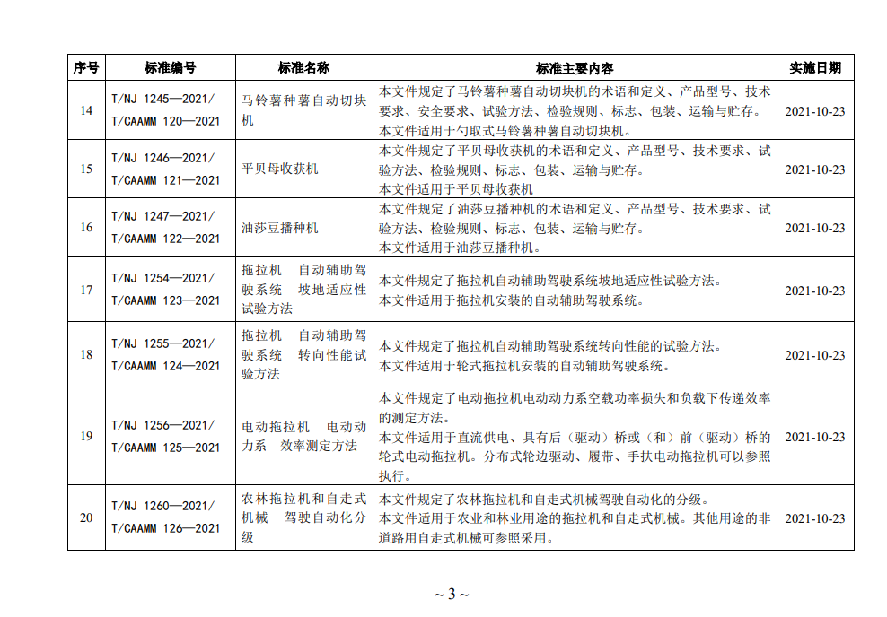
按照《中国农业机械学会团体标准管理办法(试行)》的规定,中国农业机械学会联合中国农业机械工业协会批准发布《拖拉机 自动辅助驾驶系统 显示终端技术规范》等32项团体标准,由中国农业机械学会和中国农业机械工业协会公告2021年第3号予以公布。





Copyright © 2022 中国科学技术协会 版权所有 | 京ICP备16016202号-20
Copyright © 2022 中国科学技术协会 版权所有 | 京ICP备16016202号-20