粤港澳真空科技创新发展论坛暨广东省真空学会学术年会
发布时间: 2021-11-18
粤港澳真空科技创新发展论坛暨广东省真空学会学术年会
正式通知
广东省真空学会、广东省真空产业技术创新联盟、广州国际技术交易服务中心有限公司主办,爱发科商贸(上海)有限公司承办的粤港澳真空科技创新发展论坛暨广东省真空学会学术年会定于2021年11月18-20日在广州增城举办。会议主题为“新材料,新能源,新机会”。本次大会创新组织形式,设真空装备与工艺、光电薄膜材料与器件、硬质涂层与表面工程等专题,特邀十多位国内外著名专家和行业龙头企业做大会报告,交流真空技术在电子信息、新能源开发、工模具涂层、微纳加工领域的最新应用。热忱欢迎各位理事、会员、团体会员单位的代表以及省内外从事真空领域教学、科研、开发、生产的专家、学者、工程技术人员参加本次大会。现将大会有关事项通知如下:
一、组织架构
指导单位:
广东省科学技术协会
广东省科学技术厅
广州市科学技术协会
主办单位:
广东省真空学会
广东省真空产业技术创新联盟
广州国际技术交易服务中心有限公司
承办单位:
爱发科商贸(上海)有限公司
支持单位:
中国真空学会
香港表面处理学会
暨南大学
广东工业大学
华南理工大学
中山大学
北京大学深圳研究生院
岭南师范学院
季华实验室
韩江实验室
广东省科学院新材料研究所
协办单位:
广州市真空薄膜技术与新能源材料重点实验室
粤港澳大湾区半导体装备及零部件产业技术创新联盟
广州今泰科技股份有限公司
广东振华科技股份有限公司
肇庆市科润真空设备有限公司
广东科润真空设备有限公司
深圳市恒运昌真空技术有限公司
北京天地精仪科技有限公司
佛山市佛欣真空技术有限公司
深圳市创益自动化设备有限公司
广州协义自动化科技有限公司
中国真空网
真空设备与技术网
二、会议日程
会期为11月18-20日三天。11月18日(周四)下午报到注册,召开理事全体会议;11月19日(周五)全天和20日(周六)上午召开学术报告会;20日(周六)下午组织参观考察活动。
三、会议酒店
会议酒店为广州市增城凯悦酒店(HYATT,新五星,新塘镇万达广场附近)
四、会议内容
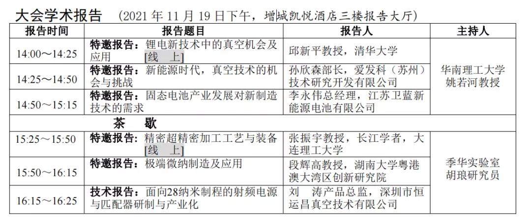
1.大会学术报告(特邀报告、邀请报告、会员报告与技术报告)
2.广东省真空学会第六届理事会全体会议
3.第一届广东省真空科技进步奖颁奖典礼
4.第二届广东省真空科技创新奖颁奖典礼
5.第七届广东省真空科技青年优秀论文奖颁奖典礼
五、报名方式
参会报名:请登录南粤科创平台报名,准确填写参会信息。
网址:(#;admin=1)
或填写参会回执(详见附件)发送到学会邮箱:gvsjnu@126.com。
广东省真空学会
2021年9月22日

Copyright © 2022 中国科学技术协会 版权所有 | 京ICP备16016202号-20
Copyright © 2022 中国科学技术协会 版权所有 | 京ICP备16016202号-20