科学:科学家发现可靶向性定植于癌细胞中的工程益生菌
发布时间: 2021-10-11
作者:瑾瑜
自《Science》杂志将免疫疗法评为十大科学突破之首开始,这一疗法就成为诸多肿瘤患者的新希望。近年来,随着肿瘤免疫学、细胞生物学和分子技术等研究不断深入,肿瘤免疫疗法进入黄金期,众多生物制药公司积极布局肿瘤免疫治疗市场,尤其是免疫检查点抑制剂药物的获批上市,使得多种免疫疗法百花齐放、百家争鸣。
T淋巴细胞(T-lymphocyte)作为一种重要的免疫细胞,由于具有监视和消灭外来入侵者的能力,因此成为肿瘤免疫疗法的核心支柱。但值得注意的是,营养物质(如L-精氨酸)的可用性对于T细胞功能和免疫反应至关重要。然而,肿瘤微环境缺乏营养的持续供给却使T细胞活性受到限制。
近日,来自美国加州大学科研团队的一项最新研究为这个难题找到了突破口,他们发现了一种可靶向性定植于癌细胞中的工程益生菌,能“变废为宝”,将肿瘤微环境中的代谢废物转化为L-精氨酸,从而促进T细胞抗肿瘤免疫应答,为提高临床T细胞治疗效果提供了新的策略和依据。相关研究以Metabolic modulation of tumours with engineered bacteria forimmunotherapy为题发表于顶级期刊《Nature》上。

文献DOI:#
先前的研究表明,补充L-精氨酸可延长患有黑色素瘤小鼠体内T细胞的存活时间,并增强其免疫记忆的生成,提高肿瘤的杀伤性。然而,事实上,在临床中给患者补充L-精氨酸并不实际,若选择口服递送氨基酸,患者每日需服用的剂量超过安全剂量,若选择瘤内注射,也只能将氨基酸注射于皮肤表层附近的肿瘤,且会因药物渗漏而做无用功。因此亟需寻找出一种可持续、稳定的向肿瘤微环境中供应L-精氨酸的方式以提升肿瘤免疫疗法的疗效。

图注:一种增强抗肿瘤免疫反应的方法
众所周知,埃希氏大肠杆菌Nissle1917 (ECN) 是德国医生Alfred Nissle于1917年从一名抗腹泻士兵粪便中首次分离出的一株益生菌,因其具有对人体无害,不产生分泌毒素,也无持久的使血红素粘连的特点,现如今被广泛应用于递送,释放和肿瘤治疗等医疗用途。
在这项最新的研究中,科研人员对ECN进行了基因改造,删除了精氨酸抑制基因 ( ArgR ),并整合了不受负反馈调节抑制的ArgA fbr突变,构建了一种工程益生菌“L - Arg细菌”,它能特异性地在肿瘤中定植,将肿瘤中积累的代谢废物“氨”转化为L-精氨酸。

图注:L- Arg细菌的示意图
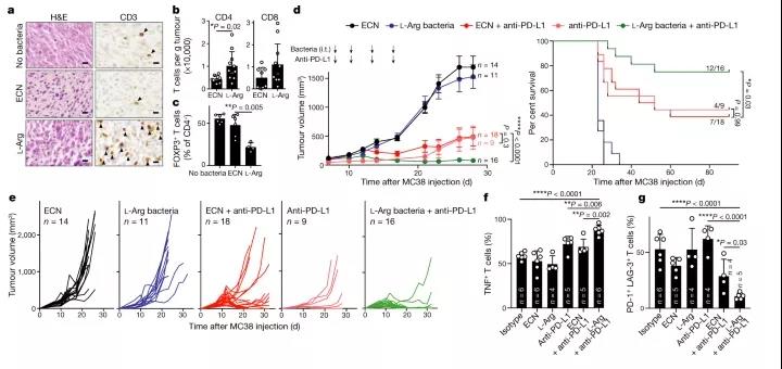
在进一步的试验中,研究人员使用L - Arg细菌对患有结肠癌(MC38)的C57BL/6小鼠通过瘤内注射方式给药,研究发现,L -Arg 细菌能提高肿瘤内L-精氨酸浓度,增加肿瘤浸润的T细胞的数量、促进效应T细胞功能。此外,L-Arg 细菌与 PD-L1 靶向抗体联合使用能将抗PD-L1治疗效果提升近30%,限制小鼠的肿瘤生长,试验中74%接受联合疗法治疗的小鼠的肿瘤被完全根除。
不仅如此,研究作者在黑色素瘤小鼠模型(B16-OVA)中也观察到了相似的结果。更重要的是,当在肿瘤完全消退的小鼠体内再次接种MC38 细胞后,肿瘤并没有生长,这说明小鼠体内已经形成了长期免疫。

图注:L- Arg 细菌与 PD-L1 阻断协同促进 MC38 肿瘤排斥
总而言之,该开创性研究成果为利用细菌调节肿瘤微环境提供了实质性支持,且该成果具有临床转化的潜力。但值得注意的是,尽管在患癌小鼠体内注射L- Arg 细菌后,并未产生明显的毒副作用,但其对人体的有效性和安全性仍需进一步探究,未来,将会把这项临床成果应用于临床试验,以更广泛的探索其安全性和可靠性。
为了方便您继续收到我们的文章,欢迎您将我们设为“星标”,这样您以后就可以看到我们的消息啦。
参考资料:
[1]#
[2]#

Copyright © 2022 中国科学技术协会 版权所有 | 京ICP备16016202号-20
Copyright © 2022 中国科学技术协会 版权所有 | 京ICP备16016202号-20