长期喝这种饮料竟能引发心衰!?
发布时间: 2021-10-08
累了、困了,怎么办?可还有那么多工作、作业没完成!
这时候,很多人都会选择来一瓶功能饮料,瞬间提神醒脑!

另外,也有不少年轻人认为,功能饮料比碳酸饮料更健康、更营养,不仅经常喝还对此十分痴迷,其实不然。
根据《英国医学杂志》介绍,一名21岁的年轻人在持续2年内,每天喝4罐能量饮料,结果出现劳累气短、呼吸困难,被诊断为心力衰竭和肾功能衰竭,送入ICU。

为什么喝功能饮料会导致心力衰竭?长期喝这种饮料还对人体有哪些危害?哪些人群不适合喝?
(9月29日)是世界心脏日,看完这篇科普,重视心脏健康!
功能饮料的成分包括哪些?
功能饮料中含有维生素、牛磺酸、特定的糖和电解质。
功能饮料中的咖啡因可能会让人的心跳加快,表现出兴奋的状态,还会引起失眠,头疼、肥胖、偏食等状况,影响身心发育。
长期喝功能饮料,人的免疫力下降,身体酸碱平衡遭受破坏,肠胃吸收功能紊乱,甚至有害的重金属超标,会引发许多慢性病。
因此,建议无论是中年人,尤其是小孩,不喝或少喝饮料为佳。
为啥经常喝功能饮料会导致心衰?
前文提到的年轻人,每罐饮用的能量饮料中含有160mg的咖啡因,咖啡因使交感神经过分刺激,引起血压升高及心律失常。

纽约州曼哈塞特市诺斯韦尔健康公司心脏医院本杰明·赫什(Benjamin Hirsh)博士说:“显微镜下检查时心肌显示出炎症和肿胀,最终导致心力衰竭。”任何原因引起的心肌损伤,均可造成心肌结构和功能的变化,最后导致心室泵血和(或)充盈功能低下。
有研究团队就功能饮料的课题,做了志愿者试验,44名学生,年龄平均20岁,每个志愿者皆不吸烟、无心血管病史等,身体健康无异常。
研究团队将大箱的功能饮料放在桌上,让志愿者在规定时间内饮用完,随后,给志愿者每一个人的身体做了全面的检查。
在1个半小时之后的检查发现,这些20岁志愿者体内的血管内皮功能障碍(失调),血管半径也缩减了一半。
还有哪些饮品喝多了对心脏不好?
除了功能饮料,过量饮用含糖饮料和咖啡因饮料也对心脏不好。
近些年,中国疾控中心发布的一项研究显示,仅2017年,中国就有近1.3万人的死亡可归因于甜饮料导致的冠心病和糖尿病;1990~2017年间,全球增加的冠心病死亡病例中,中国占了约38.2%。

2019年,一杂志发表了一项对超过10万人进行近30年的观察研究再次确认了含糖饮料的危害,喝得越多,死亡率越高:相比每月喝的量少于1标准杯的人,每天喝超过2标准杯的人,死亡风险提高了21%。减少甜饮料摄入,每年就能潜在挽救数以万计的生命。

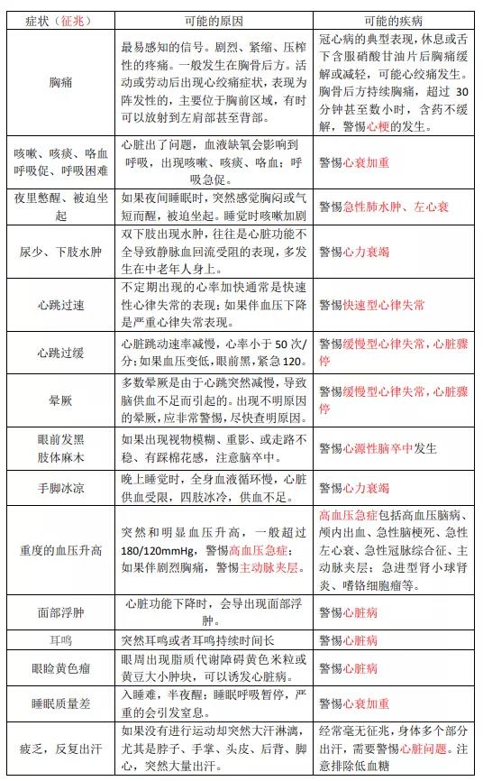
心脏的求救信号有哪些?
一旦出现下面几种症状,需要警惕是心脏的求救信号!

哪些人不宜喝功能性饮料?
1、儿童、青少年最好不喝;
2、存在胃肠道溃疡的人群不宜喝,增加胃酸的分泌,加重病情;
3、正在服用药物的人群不宜喝,避免影响药效;
4、女性月经期不宜喝;
5、正在喝酒的人群不宜喝,叠加饮用加重身体的损伤;
6、某些特殊人群可以喝,但正常人群没必要经常饮用。

Copyright © 2022 中国科学技术协会 版权所有 | 京ICP备16016202号-20
Copyright © 2022 中国科学技术协会 版权所有 | 京ICP备16016202号-20