科学:病原菌分泌细胞壁降解酶,帮助感染植物
发布时间: 2021-09-27
2021年8月13日,Science 杂志在线发表了来自英国约克大学Simon J. McQueen-Mason课题组题为“Secreted pectin monooxygenases drive plant infection by pathogenic oomycetes”的研究论文。该研究首次在致病疫霉Phytophthora infestans中鉴定了一个裂解多糖单加氧酶 (LMPO) 家族,可裂解植物细胞壁中的果胶并在感染期间在P. infestans中上调,帮助病原菌进入植物细胞内。

众所周知,P. infestans会导致马铃薯晚疫病,这是一种毁灭性的植物病害,也是研究植物与病原体相互作用的模式生物。植物感染每年继续对全球作物生产造成数十亿美元的损失,并继续威胁世界粮食安全。P. infestans感染马铃薯和番茄作物,每年造成超过 60亿美元的经济损失 。
植物细胞壁是抵御病原体的第一道保护屏障,由嵌入半纤维素和果胶基质中的纤维素微纤维制成。果胶形成酸性多糖网络,并构成将植物细胞彼此结合的中间层的支架。植物病原体会通过能降解细胞壁酶作用穿透这一保护屏障,一旦植物细胞壁被破坏,致病疫霉就会分泌效应蛋白抑制植物防御机制。但病原菌的细胞壁降解酶仍然知之甚少!
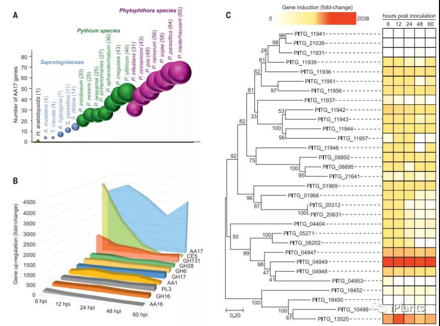
该研究在物病原性卵菌P. infestans 中鉴定到含有一个分泌铜结合裂解多糖单加氧酶 (LPMO) AA17s 家族。该研究对P. infestans的转录组进行差异基因表达分析,发现PITG_04949(PiAA17C)基因在感染早期被上调最明显,表明其在发病机制中起作用。

进一步发现该酶氧化裂解果胶的骨架,果胶是植物细胞壁中的一种带电多糖。其中通过 LPMO的晶体结构揭示了其识别和降解果胶的能力。此外,该研究还通过将体外合成的双链 RNA (dsRNA) 递送到致病疫霉中,然后进行菌落再生和感染马铃薯叶,发现沉默该基因抑制了马铃薯被感染,表明其在宿主渗透中起作用。

综上所述,该研究结果表明,与植物的进化军备竞赛中卵菌将 LPMO 进化为克服宿主防御的毒力因子,阐明了植物细胞壁中宿主和病原体之间复杂的相互作用。此外,该研究还通过基于 RNA 的方法靶向 LPMO 基因可以提供一种对抗作物病害和提高农业生产力的策略,为作物保护和粮食安全开辟了机会。
论文链接:
信息来源:iPlants

Copyright © 2022 中国科学技术协会 版权所有 | 京ICP备16016202号-20
Copyright © 2022 中国科学技术协会 版权所有 | 京ICP备16016202号-20