40个问答,让你快速读懂重庆高新区招生政策要点
发布时间: 2021-09-23

·权威 干货·
2020年以来,累计投入25.1亿元,强力推进9所公办中小学校新建和改扩建工程,新增学位1.4万个。投入2.6亿元,完成小区配套幼儿园治理工作,小区配套幼儿园公办率、普惠率分别提高到62.2%和94%。全区创建全国各类特色学校15所,荣获全市小学足球比赛冠军、全市攀岩比赛冠军、全市初中田径比赛第一名。6支队伍参加世界机器人大赛总决赛,荣获4个一等奖,2个三等奖。教师荣获市级赛课、基本功大赛一等奖28人、二等奖8人,获奖率100%,居全市前列。师生荣获国家级奖项及荣誉300余项、市级1000余项。高新区“智慧教育”改革实践得到《人民网》《新华网》《重庆日报》等10多家主流媒体关注报道,辐射力、影响力、带动力不断彰显。率、普惠率分别提高到62.2%和94%。全区创建全国各类特色学校15所,荣获全市小学足球比赛冠军、全市攀岩比赛冠军、全市初中田径比赛第一名。6支队伍参加世界机器人大赛总决赛,荣获4个一等奖,2个三等奖。教师荣获市级赛课、基本功大赛一等奖28人、二等奖8人,获奖率100%,居全市前列。师生荣获国家级奖项及荣誉300余项、市级1000余项。高新区“智慧教育”改革实践得到《人民网》《新华网》《重庆日报》等10多家主流媒体关注报道,辐射力、影响力、带动力不断彰显。
为让广大家长朋友充分了解重庆高新区2021年义务教育阶段招生入学的相关要求,现就有关事宜宣传如下:
本《招生工作问答》中所指的重庆高新区直管园范围包括曾家镇、白市驿镇、走马镇、含谷镇、巴福镇、金凤镇、石板镇、西永街道、虎溪街道、香炉山街道全域,西永微电园L分区7.4平方公里区域内(不含文旅城1.2平方公里)。重庆高新区直管园内户籍以下简称“区内户籍”,重庆高新区直管园外户籍以下简称“区外户籍”。
01
PART
公办小学
一年级招生工作
区内户籍适龄儿童
入读公办小学
Q1
可从哪些途径了解2021年重庆高新区的小学招生信息?
A
一是登录重庆高新区小学报名查询系统(网址:#),查阅相关信息;
二是通过关注“西部重庆科学城”和各学校微信公众号,了解相关信息;
三是在招生期间到学校、幼儿园、社区信息公示栏了解相关信息;
四是致电重庆高新区公共服务局咨询相关信息。
Q2
2021年小学一年级入学年龄是怎样规定的?
A
凡2021年8月31日(含)前年满6周岁的适龄儿童,应当依法接受并完成义务教育。
Q3
若小学一年级新生因身体原因需要延缓至7周岁入学,是否需要提交缓学申请?
A
2020年9月1日—2021年8月31日期间年满6周岁,因身体状况需要延缓至7周岁入学的区内户籍适龄儿童,其法定监护人应当于2021年7月30日前向对口学校提出书面申请,并填写《重庆高新区小学缓学申请书》(家长可登录重庆高新区小学报名查询系统下载)、提交适龄儿童户口复印件、《医学诊断报告》或《残疾证》复印件等材料,由学校统一上报信息至公共服务局备案。
Q4
什么叫“就近入学”?
A
根据教育部、重庆市教委关于义务教育阶段学生入学的有关规定,适龄儿童在户籍所在地划片免试就近入学。
此处所指的“就近”意为“相对就近”,而不是指绝对地理位置“最近”。公共服务局根据校点布局和生源分布等情况按照“统筹兼顾、相对就近”的原则制定招生方案,确保每个区内户籍适龄儿童都有义务教育公办小学学位。
Q5
什么叫“三对口”?
A
“三对口”指适龄儿童与父亲或母亲的户口、房屋产权证与实际居住地一致。
Q6
适龄儿童可否在多所小学报名?
A
教育部《中小学生学籍管理办法》《重庆市义务教育条例》《重庆市义务教育阶段学生学籍管理办法》规定,义务教育阶段学生只能在一所学校取得学籍,不得重复建立学籍,即适龄儿童只能在一所小学(含民办小学)报名入学。同时,义务教育阶段学校不实行留级制度。
Q7
2021年,入读非学位紧张学校的区内户籍适龄儿童怎样报名入学?
A
入读重庆高新区非学位紧张学校的区内户籍适龄儿童按“三对口”原则报名登记入学。
各义务教育公办小学于6月10日起在校门公示栏、学校官方微信公众号公布当年招生服务范围。
适龄儿童法定监护人可关注招生信息,按相关要求完成儿童信息采集,经学校现场审核资料及实际调查无误后,完善网上基本信息填报,7月30日前到校领取《义务教育入学通知书》。
Q8
2021年,区内户籍适龄儿童入读非学位紧张学校,对其购房、迁户及入住的时间长短是否有要求?
A
2021年,仅入读学位紧张学校对购房、迁户及入住的时间长短有要求。入读非学位紧张学校暂无要求。
Q9
重庆高新区义务教育小学阶段有哪些学位紧张学校?
A
学位紧张学校的名单根据学位紧张状况动态调整,2021年重庆高新区义务教育小学阶段学位紧张学校有:重庆大学城树人小学校。2021年7月31日前将向社会公布2022年的小学阶段学位紧张学校。
Q10
2021年,适龄儿童入读学位紧张学校,除满足“三对口”原则外,还需满足哪些条件?
A
●(1)学位紧张学校六年内为同一住房对应户籍户主合法养育的子女提供学位(简称“六年读一户”) 。
●(2)房屋产权:独立拥有住房产权的,家庭人均面积不低于15㎡(2021年重庆市申请公租房的人均住房建筑面积标准);共同拥有住房产权的,法定监护人、适龄儿童的不动产权份额达到51%(含)以上且家庭人均面积不低于15㎡。
●(3)迁户时限:2018年8月31日(含)前,已在重庆高新区直管园内购买二手住房的家庭小学适龄儿童,还需满足购房、迁户、入住满一年(简称“满一年”)的条件。2018年9月1日(含)后,在重庆高新区直管园内购买一手住房的,还需满足“满一年”的条件;在重庆高新区直管园内购买二手住房的,还需满足购房、迁户、入住满三年(简称“满三年”)的条件。
●(4)不满足以上条件的区内户籍适龄儿童,由公共服务局统筹安排入学。
Q11
怎样理解上述“六年读一户”原则?
A
可参考以下案例☟☟☟
➨案例1:
李女士在A小区买了一套房,根据当年小学一年级划片范围,其第一个孩子正在学位紧张的A小学就读,请问其第二个孩子也可以在A小学入读吗?
答:若当年A小学的招生服务范围没有发生变化,则李女士的第二个孩子也可入读A小学。
➨案例2:李女士在A小区买了一套房,根据当年划片,其孩子正在学位紧张的A小学就读。期间她将自己的房产卖给了张先生,张先生的孩子可以在A小学入学吗?
答:不可以。由于李女士的孩子仍在A小学就读,按照“六年读一户”原则,张先生的孩子不能在A小学入学,其学位由公共服务局统筹安排。
➨案例3:李女士在A小区买了一套房,其孩子已从A小学毕业,期间她将自己的房产卖给了张先生,请问张先生的孩子可以在A小学入读一年级吗?
答:可以。李女士的孩子已毕业,张先生的孩子满足“六年读一户”条件。
Q12
上述“满一年”“满三年”是怎么计算的?
A
“满一年”“满三年”的截止时间为适龄儿童入学当年的8月31日,起始时间以此推算。
Q13
怎么证明我是2018年8月31日(含)以前在重庆高新区直管园内购房的呢?
A
2018年8月31日(含)前已经购房,购买的新建商品住房(一手住房)以网签备案的时间为准,购买的二手住房以不动产登记中心出具的《不动产登记受理通知书》的时间为准。
Q14
联合购买新建商品住房或二手住房中“不动产权份额”是如何计算的?
A
根据不动产权属证书上标注的法定监护人(父或母)、适龄儿童本人所持有的不动产权份额合计计算,即爸爸份额+妈妈份额+孩子本人份额。
Q15
怎样理解2021年适龄儿童家庭人均面积不低于重庆市申请公租房的人均住房建筑面积标准?
A
“适龄儿童家庭”包括爸爸、妈妈和孩子(含多个子女)。2021年重庆市申请公租房的人均住房建筑面积标准是15㎡。若独立拥有住房产权,则该住房建筑面积应不低于“家庭人口数×15㎡”;若共同拥有住房产权,则为“该住房建筑面积×家庭对应产权份额≥家庭人口数×15㎡”。
Q16
适龄儿童户籍在重庆高新区直管园内,但房产为爷爷奶奶或外公外婆所有,其父母无自购房,怎样申请入学?
A
户籍在重庆高新区直管园内的适龄儿童因父母无自购房,自出生日起户籍一直挂靠祖父母或外祖父母,与父母、祖父母或外祖父母在招生服务范围常住的,视为符合“三对口”入学条件。监护人需提供如下证明材料:
●(1)适龄儿童与其法定监护人的同一户口簿;
●(2)房屋产权有效证件;
●(3)不动产登记中心出具的适龄儿童法定监护人(父母双方)无房证明。
Q17
适龄儿童的户籍在重庆高新区直管园内,但不满足“三对口”原则,怎么入学?
A
仅户籍在重庆高新区直管园内,但不满足“三对口”原则的适龄儿童,由公共服务局统筹安排入学。
Q18
若符合入学条件的适龄儿童很多,但对口学校容量有限,无法全员接收,怎么办?
A
划片对口学校因容量限制导致不能接收全部符合条件的适龄儿童入学,按适龄儿童户籍迁入现住址的时间先后顺序安排学位,未能接收的适龄儿童由公共服务局统筹安排入学。
Q19
区内户籍适龄儿童如何进行小学入学信息采集并申请学位?
A
区内户籍适龄儿童法定监护人通过电脑登陆“重庆高新区小学报名查询系统”进行网上信息采集。
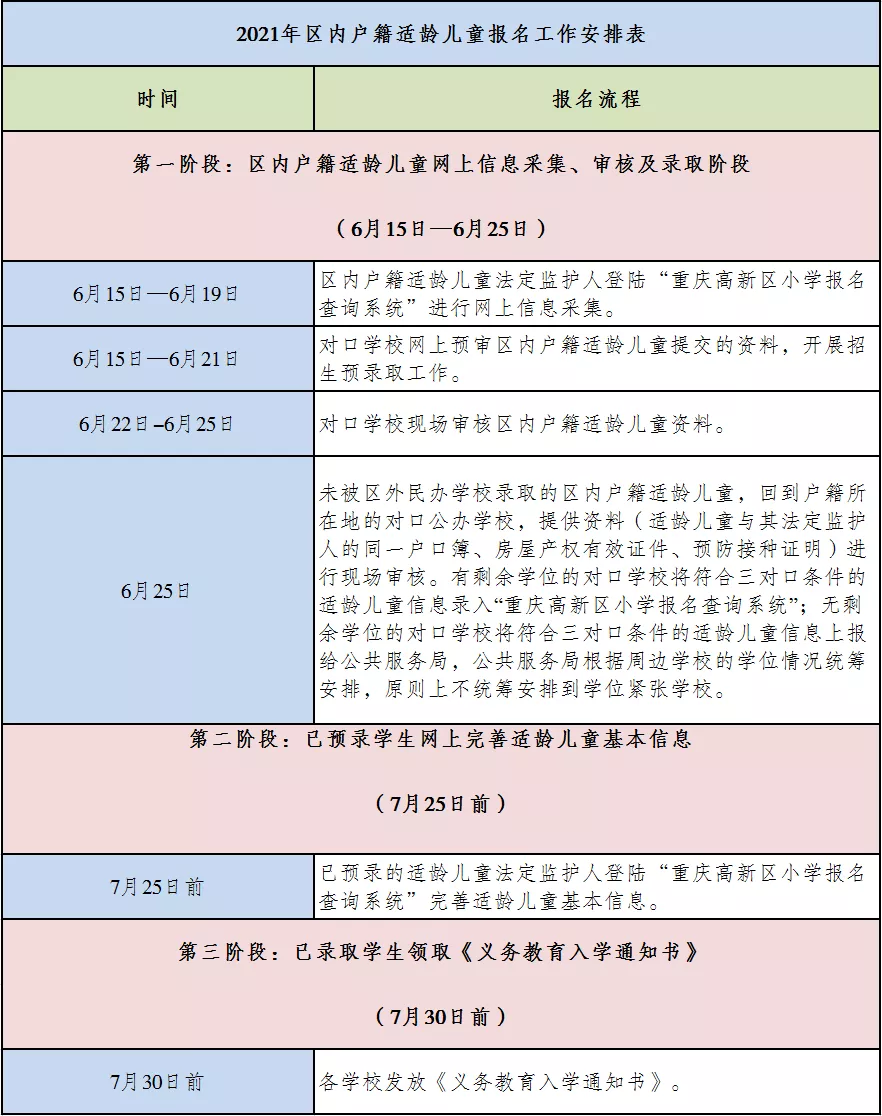
Q20
2021年,区内户籍适龄儿童入读公办小学报名时间是怎样安排的?
A
2021年区内户籍适龄儿童入读公办小学安排详见下表:
↓↓↓

Q21
2021年8月31日前,户籍迁入重庆高新区直管园内的适龄儿童未在规定时间内申请学位,怎么办?
A
网上信息采集日期截止以后,申请学位的符合条件的区内户籍的适龄儿童,由公共服务局统筹安排入学。
区外户籍流动人口
随迁子女入读公办小学
Q22
区外户籍流动人口随迁子女入读重庆高新区公办小学,如何申请学位?
A
为确保流动人口随迁子女公平公正入学,重庆高新区在做好户籍地学生招生工作的基础上,利用空余学位尽力解决符合条件的区外户籍流动人口随迁子女入学问题。
区外户籍流动人口随迁子女或其法定监护人,需持公安部门签发的2021年审核有效的《居住证》或2021年出具的《暂住登记凭证》,登录重庆高新区小学报名查询系统进行信息采集,申请学位。
公共服务局将根据“购房优先、积分排序,额满为止”的原则和随迁子女填报的对应学校、志愿学校的顺序进行统筹安排。若全区学位安排满额,公共服务局将不具备条件再安排流动人口随迁子女入学,建议积分较低的流动人口随迁子女监护人提前做好其他安排,以免耽误学生入学。
Q23
区外户籍流动人口随迁子女的入学积分是怎样计算的?
A
根据《重庆高新区流动人口随迁子女学位安排实施办法》,持高新区公安部门出具的《居住证》或《暂住登记凭证》的流动人口随迁子女按其法定监护人“合法稳定住所”和“合法稳定职业”情况计算入学积分,具体计算方法是:
✦(1)以适龄儿童本人或其法定监护人在高新区办理的有效《居住证》或《暂住登记凭证》为依据,1个月积1分,以此类推,上不封顶(只计其中1人);
✦(2)以适龄儿童的法定监护人在重庆高新区缴纳的城镇职工养老保险或办理的工商营业执照为依据,1个月积0.5分,以此类推,上不封顶(只计其中1人);
✦(3)适龄儿童法定监护人在高新区经商办企业并依法纳税,以2018、2019、2020三个自然年度纳税总额为依据(适龄儿童父母双方均纳税的可合并计算),纳税1万元(含)—2万元(不含)积0.5分,纳税2万元(含)—3万元(不含)积1分,纳税3万元(含)—4万元(不含)积1.5分,以此类推,15分封顶。
以上三项积分之和,即为该区外户籍适龄儿童入学总积分。
Q24
2021年,区外户籍流动人口随迁子女入读公办小学报名时间是怎么样安排的?
A
2021年,区外户籍流动人口随迁子女入读公办小学具体安排详见下表:
↓↓↓

Q25
重庆高新区哪些地方的小学入学学位比较紧张?
A
2021年,预计下列区域学校流动人口随迁子女入学学位较为紧张:曾家镇、白市驿镇、西永街道、虎溪街道、香炉山街道、西永微电园L分区。
预计走马镇、含谷镇、巴福镇、金凤镇、石板镇学位相对略为宽松。
Q26
未在规定时间内进行学位申请,或虽申请但审核未通过的流动人口随迁子女,能否在重庆高新区获得2021年公办小学学位?
A
未在规定时间内申请学位,或虽申请但审核未通过的流动人口随迁子女,无法获得2021年重庆高新区直管园内公办小学学位
02
PART
小升初招生工作
Q27
2021年重庆高新区“小升初”入学基本政策有哪些?
A
●(1)依法入学原则。各公办初中学校应依法保障高新区内符合“三对口”条件(小学毕业生与父亲或母亲的户口、房屋产权证与实际居住地一致)的小学毕业生相对就近入学的权利。
●(2)免试入学原则。所有初中学校均不得以笔试、面试、面谈等名义选拔学生,全面取消招收推优生、保送生、特长生等方式招生。
●(3)二派入学原则。区内户籍区内学籍的学生可报名参加重庆巴蜀科学城中学校或重庆市第一实验中学校的“随机派位”,未被“随机派位”录取的学生按照“对口派校”的原则回到对口公办初中就读。
Q28
哪些学生可以报名参加重庆市第一实验中学校、重庆巴蜀科学城中学校的“随机派位”?
A
拥有区内户籍区内学籍的小学毕业生。
Q29
学生报名参加重庆市第一实验中学校、重庆巴蜀科学城中学校的“随机派位”具体怎么操作?
A
➤第1步:可于6月15日—6月17日,登录“重庆市义务教育阶段学校入学报名信息采集系统”,只能选择重庆市第一实验中学校、重庆巴蜀科学城中学校中的1所学校填报志愿。
➤第2步:按要求准确、如实填写相关信息。
➤第3步:提交保存相关信息。
Q30
学生家长怎么获取“随机派位”结果?
A
6月20日,公共服务局根据审核通过后的学生名单,结合学生志愿填报情况组织电脑摇号,摇号录取结果产生后,系统将发送手机短信通知学生家长登陆“重庆市义务教育阶段学校入学报名信息采集系统”查询摇号结果。
经摇号录取的学生须在6月21日18:00前登录系统进行确认,未确认的,视为自动放弃。
Q31
未被“随机派位”录取的学生怎么入学?
A
未被“随机派位”录取的学生,按照“对口派校”的原则回到所在对口公办学校进行录取,确保学生享受义务教育的权利。
Q32
不参加“随机派位”的区内户籍区内学籍的学生需要登录“重庆市义务教育阶段学校入学报名信息采集系统”填报信息吗?
A
不需要,此类学生信息由公共服务局统一导入系统。
Q33
区内户籍区外学籍的学生怎么申请学位?
A
须在6月15日—6月19日,登录“重庆市义务教育阶段学校入学报名信息采集系统”,通过网上招生平台提交申报材料,进行学位申请。
如未在“重庆市义务教育阶段学校入学报名信息采集系统”填报信息,于7月5日—7月9日,将小学毕业生与其父母的同一户口簿、父母的房屋产权有效证件、小学毕业证明或素质报告册原件和复印件交到公共服务局审核,公共服务局根据学生户籍所在片区初中学校学位情况统筹安排入学。
确定入读学校后,所有学生于7月15日—7月17日持相关印证材料原件及复印件在各接收中学报名登记。
Q34
流动人口随迁子女怎么申请学位?
A
须在6月15日—6月19日,登录“重庆市义务教育阶段学校入学报名信息采集系统”,通过网上招生平台提交申报材料,进行学位申请。
7月20日—7月22日,符合学校入学条件的流动人口子女,持相关印证材料到各接收中学报名登记。
Q35
错过小升初信息采集的学生怎么申请学位?
A
如有特殊情况逾期无法登记报名的区内户籍小学毕业生和符合入学资格要求的流动人口子女,由公共服务局根据全区中学剩余学位情况在2021年8月底进行统筹安排。
03
PART
民办学校入学工作
Q36
如何理解公民办义务教育学校同步招生?
A
民办义务教育学校纳入审批地统一管理,不得以笔试、面试、面谈等名义挑选学生,其招生计划和范围由审批地教育部门核定,与公办学校实行统一网上报名、统一组织录取、统一公开信息。民办义务教育学校不得自行组织招生报名。目前,高新区暂无民办义务教育阶段学校。
04
PART
特殊群体子女入学
Q37
优抚对象子女入学怎么安排?
A
父母是现役军人、公安英模、一至四级因公伤残军人、一至四级因公伤残公安民警、国家综合性消防救援队伍人员、援藏干部、政府引进的高层次人才、华侨、港澳台同胞、在重庆高新区直管园内工作的外籍专家及其他符合规定的各类优抚对象,其子女接受义务教育将按照相关规定,由公共服务局按政策规定安排入学。
烈士子女可由监护人或法定监护人根据其具体情况自主申请就读学校。
Q38
区内户籍残疾儿童的主要入学方式有哪些?
A
区内户籍残疾儿童的主要入学方式有随班就读、送教上门、特教学校就读三种。学籍纳入对口学校统一管理。
05
PART
转学工作
Q39
为什么转学比新生入学难度更大?
A
随着城市的发展,城区居住人口密度加大,转学需求人数逐年增长,但学校规模已经固定、班级建制已经形成,尤其是部分城区学校学位紧张,无法再超额接收中途转入学生。对于完全符合“三对口”的转学生,有接收能力的学校尽力予以接收。
Q40
转学如何办理?
A
✦(1)小学转学原则上于每年秋季进行。若学生户籍已迁入重庆高新区直管园范围内,家长可于学年末(2021年6月底)持户口簿、房屋产权证明、学生学籍卡或素质报告书或期末成绩册等材料(原件及复印件1份)自行联系当年依据“三对口”原则指派的对口学校(现场审核原件,收复印件),咨询转学事宜、办理转学手续。
若其对口学校没有空余学位接收该学生,家长可持上述材料(原件及复印件1份),于2021年7月5日—7月9日到重庆高新区政务服务中心(金凤镇凤苑路14号附108号)进行转学申请、审核、登记(现场审核原件,收复印件)。公共服务局将于8月统筹安排学位、指派拟转入学校,家长再与拟转入学校接洽并办理转学手续。
学生在接受义务教育期间不得擅自转学;转学只能在同年级之间进行;小学毕业年级原则上不接受转学申请,学生在休学和受处分期间不予转学。
✦(2)初中转学原则上由学生本人及其法定监护人持相关证明材料向转入学校提出申请,经转入、转出学校同意。转入学校应通过电子学籍系统发起学生转学申请,依次经转入学校教育行政部门、转出学校、转出学校教育行政部门核办后,完成电子学籍转学流程。有空余学位的学校应当接收满足转学条件的转学生。
新闻多一点
重庆高新区2021年中小学招生咨询电话
学校名称咨询电话
重庆科学城驿都实验学校(中学部)65709970
重庆科学城金凤实验学校(中学部)65742367
重庆科学城白市驿第一中学校65709686
重庆科学城石板中学校65765233
重庆科学城巴福中学校65760122
重庆科学城含谷中学校86102203
重庆科学城走马中学校65771649
重庆市大学城第一中学校65636184
重庆大学城第四中学校65752370
重庆科学城西永中学校65660007
重庆科学城重庆师范大学附属中学校65912333
重庆巴蜀科学城中学校67988301
重庆市第一实验中学校65912509、65912160
重庆科学城驿都实验学校(小学部)65709395
重庆科学城驿都实验学校(五里村小)
重庆科学城金凤实验学校(小学部)65742367
重庆科学城巴福小学校68601870
重庆科学城新凤小学校65740014
重庆科学城重庆师范大学附属第二小学校(原含谷小学)65731537
重庆科学城重庆师范大学附属第二小学校龙兴分校(原含谷小学龙兴分校)65832232
重庆科学城慧谷小学校(原宫和小学)68126091
重庆科学城走马小学校65770681
重庆科学城白市驿第二小学校65702206
重庆科学城石板小学校81392003
重庆科学城西苑小学校68177604
重庆大学城沙坪坝小学校65226571
重庆大学城人民小学校65620367
重庆科学城西永第一小学校65202575
重庆大学城树人小学校65781216
重庆大学城树人第二小学校65781216
重庆科学城富力南开小学校65628089
重庆科学城南开小学校65628089
重庆大学城第二小学校65751191
重庆科学城康居西城小学校61691885
重庆科学城南开景阳小学校81151200
重庆科学城树人思贤小学校65220059
重庆科学城高桥学校65220059
重庆科学城永祥实验小学校65028609
重庆科学城西丰实验小学校65028609
重庆科学城育英永佳小学校65362395
重庆师范大学附属小学校65910258