南开大学科研团队研制PD-1抑制剂增敏药物(升麻素苷)
发布时间: 2021-09-23
01
项目简介
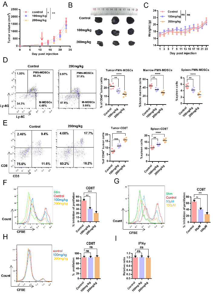
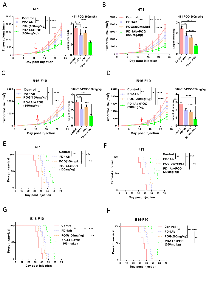
该项目从临床PD-1/PD-L1抑制剂耐受出发,以多核样髓性抑制细胞(PMN-MDSCs)为研究重点,首次发现荷瘤鼠和正常鼠PMN-MDSCs功能的差异,并且利用蛋白质组学和 cytoscape 分析筛选出导致荷瘤鼠和正常鼠PMN-MDSCs功能差异的关键蛋白,进一步以关键蛋白为靶点含有20000个中药单体的单体库中高通量筛选出PMN-MDSCs抑制剂升麻素苷,最后利用蛋白质组学、代谢组学、分子实验以及一系列功能实验证明其作用机制以及与PD-1/PD-L1抑制剂的协同抗肿瘤效果。可以开发为PD-1抑制剂增敏药物。
02
项目特色
PD-1抑制剂是肿瘤免疫疗法研究的热点,也是黑色素瘤等恶性肿瘤的重要治疗手段。目前PD-1抑制剂应用过程中,存在应答率低的问题。升麻素苷与PD-1抑制剂联用可以提高应答率,增强治疗效果,有望开发为PD-1增敏剂类药物。
03
市场应用前景
随着肿瘤发病率的升高,肿瘤患者逐年增加,PD-1/PD-L1市场需求增加。预计到2023年全球PD-1/PD-L1市场规模将达到640亿美元左右,而中国在2023年PD-1/PD-L1市场规模将达到650亿元。随着PD-1/PD-L1在临床应用的增多,其增敏剂类药物的应用也会有大量的需求。升麻素苷作为PD-1抑制剂增敏类药物,具有良好的市场前景。
04
应用技术成果



Copyright © 2022 中国科学技术协会 版权所有 | 京ICP备16016202号-20
Copyright © 2022 中国科学技术协会 版权所有 | 京ICP备16016202号-20