中小城市数字化转型与大城市有何不同?
发布时间: 2021-09-02
作者:
袁媛,腾讯研究院资深专家。
徐一平,腾讯研究院高级研究员。
涂双,腾讯WeCity副总经理。
改革开放40多年以来,我国常住人口城镇化率从1978年的17.8%提升到2020年底的63.89%,产业和人口持续向经济发展优势区域的大城市集中,快速的城镇化带来经济实力、科创实力大幅跃升的同时,城市体系中的大中小城市发展不平衡状况也日益凸显。
数字时代正在颠覆传统业务模式、打破地域空间边界、构建数实混合生活,也为中小城市带来新的转型发展机遇。
中小城市数字化转型现状
中小城市是城市体系中的重要部分,是大城市和乡镇农村的中间层次,是新时期推动我国经济高质量发展的重要载体,也是实现乡村振兴的重要支点。
《中国中小城市发展报告(2019)》数据显示,截至 2018 年底,我国大陆中小城市数量(狭义)为2111 个(包括地级市/地区/自治州/盟、县级市/县/旗/林区/特区,不包括相对独立发展的市辖区),直接影响和辐射的区域占我国国土面积的91.3%,总人口占我国总人口的73.7%。
据亿欧智库统计,截至2019年底,95%以上地级市、50%以上县级市提出智慧城市建设。
IDC数据显示,2020年3-5线城市在智慧城市方向的投资额为1038.4亿元人民币,占整体投资额比例的58.5%。

数据来源:IDC Government Insights 2020
而据前瞻产业研究院的测算,2020年中国区县级智慧城市建设投资规模为2856至14280亿元,约占全国总投资规模的30%。

数据来源:前瞻产业研究院《2020年中国及各省市智慧城市投资规模汇总及未来空间测算》
虽然上述统计范围不尽相同,但均显示出中小城市正在成为城市数字化转型的重要战场。
目前,不同区域、不同经济水平的中小城市数字化水平存在很大差异。东部中小城市数字化水平较高、推进较快,例如江苏省昆山市、张家港市等中小城市已经走过了10年左右的智慧城市建设历程,数字基础设施、数字经济、数字社会、数字政府均已具备良好基础;中部的中小城市相对次之,西部、东北区域的中小城市数字化水平则差距更加明显,不少城市的数字化建设才刚刚起步。
例如根据赛迪顾问《2021中国县域经济百强研究》报告,百强县东部地区占65席,虽较2020年下降2席,但仍然具有绝对优势;而在2020年时,百强县的不见面审批事项比例就已经可以比肩北京、上海这样的超大城市。

数据来源:赛迪顾问
《2020中国县域经济百强研究》
中小城市数字化转型VS大城市数字化转型
对于中小城市而言,城市数字化转型旨在改善市民生活品质、发展特色数字经济、提升城市治理成效、增强城市环境(建成环境+生态环境)应对气候变化的能力,为集聚在城市中的居民和企业提供智能化、精细化、主动性、高效能、全周期的生活服务、营商服务,支持实现人、产、城的良性融合发展。
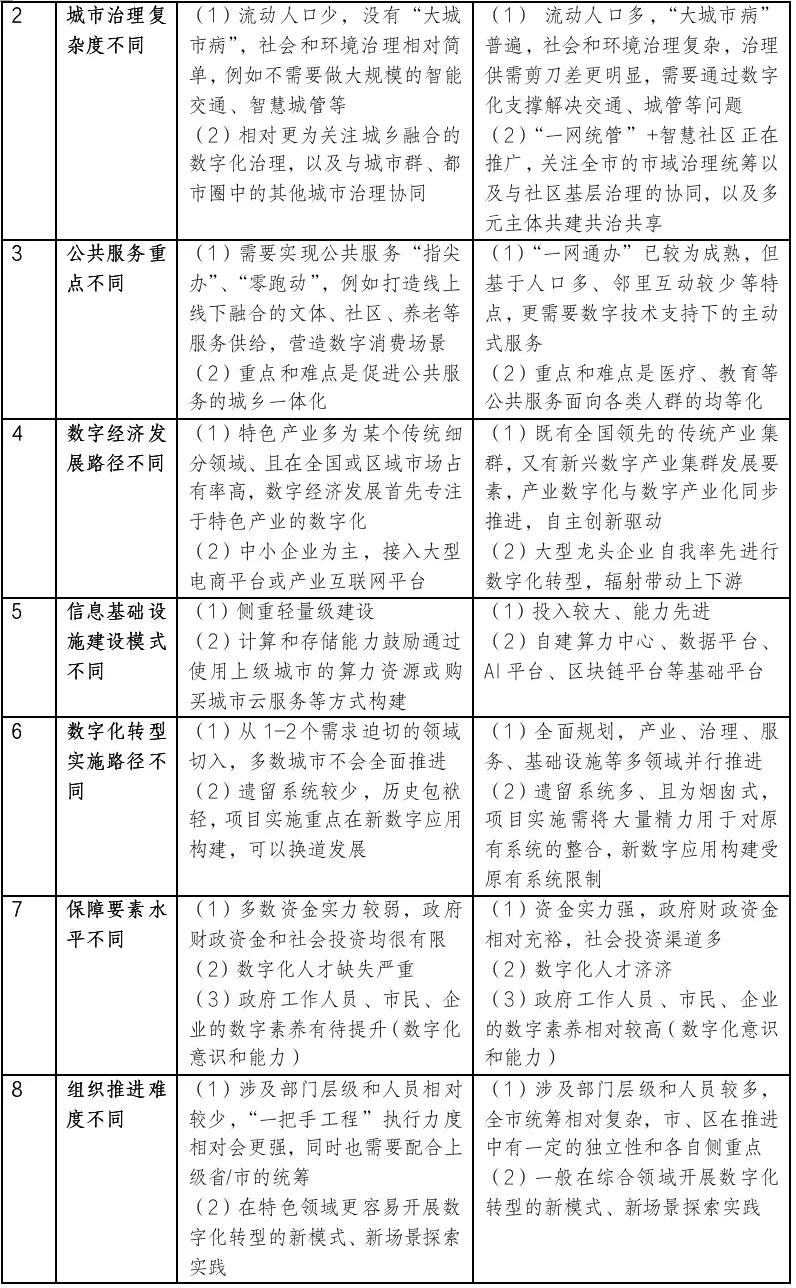
与大城市相比,中小城市的数字化转型有8个方面不同。


“十四五”时期,我国将优化城镇化布局,以城市群、都市圈为依托促进大中小城市和小城镇协调联动、特色化发展,实施城市更新行动,推进2亿多农业转移人口的市民化,推动常住人口均等享有城镇基本公共服务,不断迈向共同富裕。
当前,我国不同区域、不同规模、不同层级的中小城市资源禀赋、功能定位和发展程度有很大差异。面向未来,不同的中小城市如何落实国家政策和规划,立足自身需求和发展目标,因地制宜开展数字化转型?
第一,考虑产业/经济的特色
从城市数字化转型的内容来说,总体可分为服务、治理、产业/经济、基础设施四个方向。对于中小城市而言,服务、治理、基础设施的数字化转型目标和内容是共性的,但在产业/经济数字化的差异较为明显。上节表格的数字经济维度提到,中小城市在产业结构上较为单一、企业规模较小,各自特色产业的数字化是优先考虑内容。
例如2021年火爆全网的山东曹县,借助互联网营销平台,原创汉服销售额占到全国市场三分之一。
同在山东的莘县作为蔬菜大县,2020年开始走上农业数字化转型升级之路,物联网、云计算、大数据、区块链等数字技术开始应用到田间地头,覆盖了种植、加工、物流、营销等全产业链环节;甘肃省定西市的马铃薯在区块链溯源技术的加持下,每一个都有了一张“身份证”,实现了全程溯源。
昆山市2021年发布了《关于推进制造业智能化改造和数字化转型的若干措施》,53个智能化改造和数字化转型项目已经启动;江门市同样立足本地区位优势和制造业基础,大力发展工业互联网和智能制造。
如下图所示意,不同的中小城市在开展产业/经济数字化转型过程中,可选择一个或多个特色细分产业组合推进。例如,开封市正在积极打造千年古都数字文旅新名片;宿州作为农业大市代表,在发力农业数字化的同时,也在创建“中国云都”(数字产业),通过两手并举来打造数字经济新优势。

第二,考虑城市区位的差异
处于城市群、都市圈中的中小城市,与中心城市及周边中小城市抱团式的一体化、同城化发展将成为提高核心竞争力的重要方式。因此,此类中小城市需要考虑借助新一代数字技术实现跨城市的交通、通信、算力等城市基础设施网络化、互通化,教育、医疗等公共服务资源的均等化、共享化,以及人口流动、生态环保等城市跨域治理的精细化、协同化。
例如,浙江省平湖市作为百强县,正在积极打造数字化改革的标杆城市,着力缩小与上海、杭州等地差距,全面接轨和融入长三角一体化发展。

除了城市群和都市圈的因素外,东、中、西、东北各区域的中小城市也将落实相关的国家发展战略,在发展目标上有所差异,因此相应的数字化转型切入点和路径也将有所差异。
例如,中部的湖南省石门县是国家主体功能区(国家级重点生态功能区)建设试点县,在2018年成功脱贫后,积极探索新石门的发展路径,目前正在大力推进县域治理数字化转型,以建立跨部门、跨层级的城乡融合现代化治理模式。
再如,处于西部的贵州省务川县在关停矿山、加强生态治理、筑牢生态安全屏障的同时,利用独特的仡佬族文化和生态优势,转型发展绿色经济,基于区块链、云计算等数字化能力,打造独特的县域旅游和生态农业。
城市数字化转型是塑造核心竞争力的关键举措。对于中小城市而言,在数字化转型中不能简单照搬大城市的模式和路径,需要立足自身产业、经济、区位、人口等方面的特色和需求,找好切入点,优先将有限的资金投入急迫性、重要性更高的领域,关注投资性价比和所带来的价值,循序渐进,走出有限资源下的特色转型之路。