自然:癌细胞改了代谢方式
发布时间: 2021-08-20
原标题:《Nature:难怪抗癌“神药”也救不了肿瘤耐药!原来是癌细胞改了代谢方式,更爱脂肪酸》
作者:林山月
在很多时候,癌细胞就像是“打不死的小强”,即使在实验室中展现出惊人疗效的治疗药物,也难以阻挡一部分癌细胞“死里逃生”的脚步,更可气的是,这些残存的癌细胞能够继续增殖,无视杀伤性药物并持续“壮大”队伍,导致疾病再次复发和耐药性问题的恶化,最终令患者面临死亡的威胁。
为了揭开部分癌细胞能够抵抗药物治疗的原因,哈佛医学院、麻省理工学院以及博德研究所的研究人员合作开发了一种独特的DNA追踪系统,对药物作用下癌细胞的变化进行了追踪,最终找到部分癌细胞“强悍”到无惧药物攻击的原因。
原来,在疾病治疗早期,一部分癌细胞便展现出“刀枪不入”的特质,其中少部分癌细胞甚至能够随着药物反应而改变自己的代谢方式,从而保持生长和繁殖的能力,如果阻断这些癌细胞独特的代谢途径,便能够抑制耐药细胞进一步扩张,增强癌症治疗效果。相关报告以Cycling cancer persister cells arise from lineages with distinct programs为题发表在8月11日的《Nature》期刊上。

#
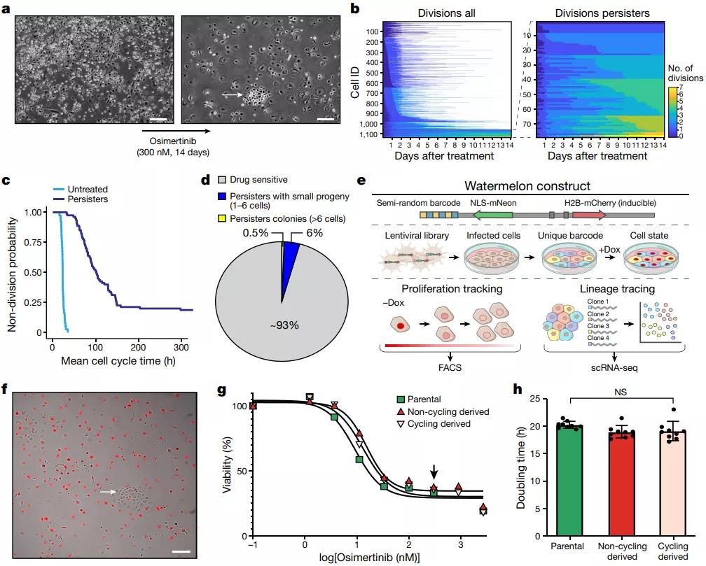
在这项研究中,研究人员首先使用抗癌“神药”奥希替尼在体外处理了PC9人肺癌细胞,并用活细胞成像技术来量化突破药物防线以及持续繁殖的癌细胞数量,结果显示,8%的癌细胞在经药物处理14天后仍然存活,即出现耐药性,并且这些耐药细胞中有13%能够恢复细胞周期并持续增殖形成耐药细胞集群,这说明在药物治疗早期,耐药性癌细胞便已出现。
是基因变异造就了生命力“顽强”的癌细胞吗?为了探究这一点,研究人员开发了一个具有绿色和红色荧光蛋白基因的慢病毒条形码文库系统对每一个癌细胞进行了发育追踪,发现增殖以及非增殖的耐药细胞是由不同的谱系发展而来,如果将这些癌细胞重新暴露于奥希替尼后,这些细胞将再次获得了药物敏感性,说明非遗传、可逆机制是癌细胞耐药的基础。

耐药癌细胞中存在一个具有增殖能力的亚集
在强力药效下,那些增殖的癌细胞是如何保证自身发展的?研究人员通过寻找增殖和非增殖耐药细胞间的基因表达差异,找到了一条线索:增殖的耐药癌细胞内存在独特的抗氧化防御程序,表现出更高的谷胱甘肽、NRF2信号表达。
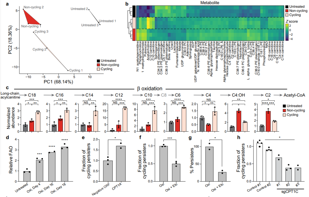
于是,研究人员探索了延长奥希替尼治疗是否会影响细胞正常的氧化反应,诱导活性氧(ROS)的增加,并进而影响癌细胞增殖。荧光ROS报告器CellROX显示,与普通耐药细胞相比,具有增殖能力的耐药细胞显示出较低的ROS水平,如果使用ROS清除剂降低环境中的ROS水平,那么具有增殖能力的耐药细胞比例将显著增加。这说明,细胞的氧化还原状态在癌细胞的增殖耐药性调节中起作用。

可增殖的耐药细胞代谢状态改变,表现出脂肪酸代谢偏好
由于氧化还原与新陈代谢密切相关,这暗示着癌细胞可能具备不同的代谢能力,为此研究人员采用液相色谱-质谱分析了229种代谢物,发现共有56种代谢物在不同的耐药性癌细胞间存在显著差异,其中,与肉碱分子(脂肪酸氧化的早期标记物)相关的脂肪酸丰度在增殖的耐药癌细胞中含量显著高于普通的耐药性癌细胞。后续在小鼠及人类患者中的研究进一步揭示了,脂肪酸氧化是癌细胞耐药后增殖的动力源泉,限制这一代谢途径便会抑制癌细胞发展。
值得注意的是,对于脂肪酸氧化的代谢偏好似乎是具备增殖能力的耐药性癌细胞的普遍特征。不仅是PC9人肺癌细胞,研究人员还在黑色素瘤、乳腺癌和结直肠癌细胞中观察到耐药性增殖与脂肪酸代谢、抗氧化反应和 NRF2 水平之间的联系。

该报告的通讯作者、哈佛医学院细胞生物学教授Joan Brugge说:“这项研究让我们对经药物治疗后的癌细胞状态变化的动力学增添了前所未有的了解,这对于今后研究人员制定有效预防临床上可能到来的耐药性问题的策略、进一步发挥药物效果至关重要。”
参考资料:
[1]#
[2]#
[3]#

Copyright © 2022 中国科学技术协会 版权所有 | 京ICP备16016202号-20
Copyright © 2022 中国科学技术协会 版权所有 | 京ICP备16016202号-20