Protein&Cell:新冠病毒RNA不具备整合进宿主基因组的能力
发布时间: 2021-08-10
作者:张佳兴
严重急性呼吸综合征冠状病毒2 (SARS-CoV-2)是冠状病毒科的一种RNA病毒,引起了2019年新冠肺炎的爆发和全球大流行。虽然目前已有多种疫苗问世,为人类社会缓解并最终预防疫情带来了希望,然而,仍需要更深入的研究来理解病毒的发病机制,特别是病毒与宿主的相互作用,以开发有效的干预措施。
根据病毒所属的基因组类型,病毒主要分为四类,包括dsDNA、ssDNA、dsRNA和ssRNA。所有病毒都需要宿主细胞来繁殖,通过将它们的遗传物质引入感染细胞,劫持某些细胞机制,如核糖体、聚合酶等,产生病毒颗粒和相关的功能蛋白,如复制酶、宿主免疫反应的拮抗剂等。
近日,中国科学院和中国医学科学院研究团队联合在Protein&Cell杂志上在线发表了题为“Comprehensiveanalysis of RNA-seq and whole genome sequencing data reveals no evidence forSARS-CoV-2 integrating into host genome”的文章,揭示了SARS-CoV-2 RNA不具备整合进宿主基因组的能力。

#
首先,研究团队对新型冠状病毒感染的293T、Huh-7和Calu-3细胞进行了核糖核酸序列分析,分别从293T、Huh-7和Calu-3细胞中鉴定出347、3107和4171个嵌合基因。大部分是病毒RNA与宿主细胞mRNA的融合。
于是,研究人员进一步从所有三种细胞系中获得了132个保守嵌合基因,并分析了RNA类型的类别。结果显示,嵌合基因优先为mRNA,这可能是由于mRNA相对于其他RNA类型的丰富表达。而293T、Huh-7和Calu-3细胞系中5个随机挑选的保守嵌合基因(RPL3、GPI、ATP5F1A、EEF2和RPS19)的嵌合事件也极其多样。这些结果表明,核糖核酸嵌合事件似乎是单个感染细胞的随机情况,这种结果在猴细胞系中也得到证实,其感染细胞中观察到嵌合事件的发生率较低。

人类核糖核酸和新型冠状病毒核糖核酸中常见嵌合基因
随后,研究人员进一步对新型冠状病毒感染样本进行了与核糖核酸序列平行的全基因组测序。测序覆盖率约为30倍,超过95%的嵌合事件至少覆盖了10倍,然而,就最高嵌合水平和嵌合基因的最大频率而言,在bins中找不到人和新型冠状病毒之间的嵌合连接读数。此外,在所有基因组测序数据中没有与新型冠状病毒参考基因组对齐的读数,这表明病毒通过逆转录整合到宿主DNA片段中的可能性极小。由于嵌合事件确实存在于RNA-seq中,并且表现出对高表达基因的偏好,推测它们可能是由合成第一链和第二链cDNA的RNA模板之间的随机引发引起的。

新型冠状病毒感染样本的全基因组测序
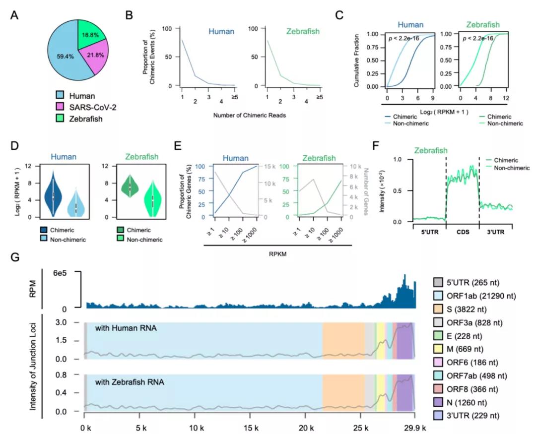
最后,为了验证转录组测序结果中嵌合事件来源为文库构建过程中随机连接引入,研究人员将新冠病毒感染细胞和未感染斑马鱼胚胎的RNA进行混合,构建RNA 文库,进一步进行RNA测序。结果表明,除了预期的人-病毒嵌合RNA片段以外,还存在斑马鱼-病毒嵌合RNA片段,并且人与斑马鱼中病毒嵌合阅读的比率与人与斑马鱼的阅读数量的比率成比例相关。这些结果都表明,来自核糖核酸序列的新型冠状病毒和宿主细胞的嵌合事件是假阳性的,并且主要出现在文库构建期间。

嵌合事件可能来自文库构建,但不是自然事件
总之,本研究通过对转录组测序、全基因组测序以及混合样本转录组测序的系统性分析,排除了新型冠状病毒RNA整合进宿主基因组的能力。
参考资料:
[1]#

Copyright © 2022 中国科学技术协会 版权所有 | 京ICP备16016202号-20
Copyright © 2022 中国科学技术协会 版权所有 | 京ICP备16016202号-20