投资2050万元年产砂芯1000吨,甘肃省首个3D打印绿色智能铸造项目落地酒钢
发布时间: 2021-07-30
2021年7月28日,获悉,近日,甘肃省首个3D打印绿色智能铸造项目在酒钢集团西部重工公司落地。

△安装调试3D打印绿色智能铸造设备,图源:新甘肃客户端
南极熊在这个项目的“环境评价报告表”中查到,这个项目的名称为“西部重工3D打印智能铸造工厂建设项目”,由甘肃酒钢集团西部重工股份有限公司建设。
该项目占地1500平米,计划总投资6000万元(分两期实施,本项目为第一期,本项目总投资2050万元),在甘肃酒钢集团西部重工股份有限公司现有厂区内新建基于3D打印、射芯技术的西部重工3D打印智能铸造工厂建设项目,将形成年产3D打印砂芯1000吨,利用成品砂芯制成高端铸件300吨,小型精密铸件400吨。
此项目面向核电、水电、特种车辆、航空等高端铸件市场,通过新工艺设备与数字化、智能化系统融合,助力传统铸造工厂向“绿色智能”工厂转型。
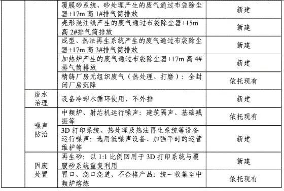
本项目建设内容主要包括:



本项目的主要设备包括:

本项目使用的主要材料包括:原砂、树脂和固化剂。


原砂:是指铸造厂配置型(芯)砂所用的砂子,铸造原砂可以分为硅砂和非硅质砂类。本项目所使用的原砂为硅砂,又名二氧化硅或石英砂。
树脂:指受热后有软化或熔融范围,软化时在外力作用下有流动倾向,常温下呈固态、中固态、假固态,有时也可以是液态的有机物质。
固化剂:该物质主要用于树脂固化。本项目使用的固化剂为乌洛托品,别名六亚甲基四氨,为白色吸湿性结晶粉末或无色有光泽的菱形结晶体,可燃,熔点263℃,超过此熔点即升华并分解。
西部重工公司相关负责人介绍说:“3D打印绿色智能铸造项目刚一投产,就吸引了来自天津、西安、成都等地的知名企业接洽了解。目前已针对高端不锈钢、高性能球墨铸铁、铝镁合金等高精度精密铸造产品,与用户签订供货合同。后续产品将更多应用在核电、水电、电力、汽车制造等行业。”3D打印绿色智能铸造设备实现了铸造造型工艺的粉尘零排放,颠覆了传统铸造历来的高污染、高耗能。
据介绍,与传统铸造工艺相比,3D打印绿色智能铸造设备打印技术无需任何专门的辅助工具,不受批量大小的限制,能够直接从CAD三维模型快速转变为三维实体模型,而产品造价几乎与零件的复杂性无关,特别适合复杂的、带有精细内部结构的零件制造。
引自 南极熊3D打印 公众号

Copyright © 2022 中国科学技术协会 版权所有 | 京ICP备16016202号-20
Copyright © 2022 中国科学技术协会 版权所有 | 京ICP备16016202号-20