Nature Immunology:让T细胞“满血复活”
发布时间: 2021-07-26
作者:瑾瑜
肿瘤是一种全身性的疾病,其治疗过程需要长期规划,就像一场马拉松,但由于这场拉锯战对峙时间过长,导致对抗肿瘤的T细胞力不从心。因此在慢慢抗癌路上,为了能够成为赛道上的胜者,避免出现“T细胞耗竭”现象,提高细胞的防御力势在必行。
近日,拉霍亚免疫研究所(LJI)的科学家们找到了解决这一难题的突破口。他们发现基本亮氨酸拉链的转录因子“BATF”与干扰素调节因子4 “IRF4”合作,能有效对抗小鼠肿瘤模型中的 T细胞耗竭现象。
相关研究以BATF and IRF4 cooperate to counter exhaustion in tumor-infiltrating CAR T cells为题发表于Nature Immunology杂志上。

#
作为人体免疫系统中最为重要的免疫细胞,T细胞在抵抗细菌病毒等外来病原体和杀伤癌细胞等方面扮演着不可或缺的重要角色。大量研究发现,CD8+T细胞的激活需要TCR-CD3复合体接受抗原提呈细胞提呈的抗原信息,同时还需多种辅助分子提供的共刺激信号,才能够清除病原体感染的细胞和肿瘤细胞。
相反,若缺乏共刺激信号,长时间浸润肿瘤组织中的CD8+T细胞会进入“疲惫或功能失调”状态,从而出现免疫无能症状,且失去抗肿瘤的能力。因此即使是最前沿的癌症免疫疗法“CAR-T疗法”,也会出现T细胞衰竭现象。
事实上,CD8+T细胞的效应与耗竭反应均由 T 细胞受体 (TCR) 信号启动,而活化T细胞核因子(NFAT)是一类具有多向调节功能的转录因子,它在这两种反应中都扮演着重要的角色。
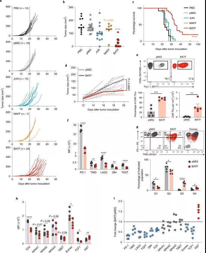
因此,为了确定哪种转录因子能更有效的对抗细胞衰竭现象,科研人员将三种NFAT-AP-1 活性转录因子“JUN、MAFF 和 BATF”分别转移到黑色素瘤和结直肠癌小鼠模型体内,结果发现控制CAR-T 细胞过度表达BATF 有益于消除肿瘤,且不会导致T 细胞耗竭,小鼠的长期存活率也得到明显改善。

BATF 转导的 CAR T 细胞表现出增强的肿瘤排斥
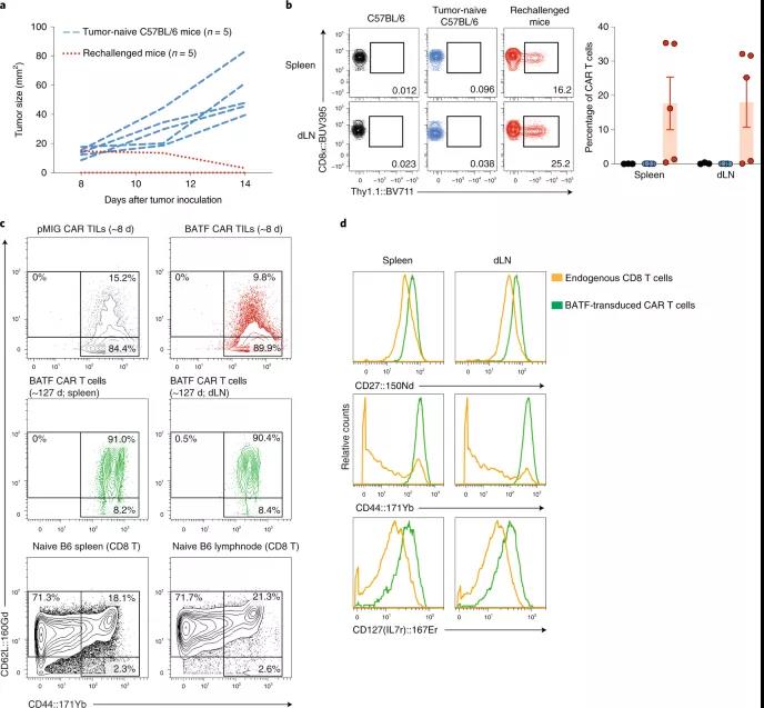
先前的研究表明,T细胞耗竭通常会阻止 T 细胞对复发性癌症产生强烈的记忆反应,然而令人惊喜的是,这项最新的研究逆转了传统观点,研究指出,BATF转导的 CAR-T 细胞会在肿瘤消退后持续存在,成为同一肿瘤再次攻击人体的保护伞。

BATF 转导的 CAR T 细胞在肿瘤消退后持续存在
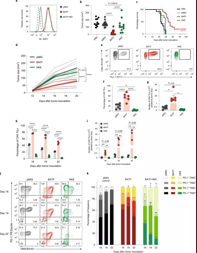
为了更有效地对抗T细胞衰竭程序,研究人员在进一步的试验中发现, BATF与干扰素调节因子4(IRF4)联合使用效果更佳,众所周知,IRF4是一种转录因子蛋白,其在B细胞、T细胞和巨噬细胞的功能中发挥重要的作用,经研究发现,两者联合使用不仅能提高T 细胞对抗疲劳的能力,还能有效提高T细胞对抗肿瘤的能力。

BATF-IRF4 相互作用对于抗肿瘤反应至关重要
该研究的作者之一、拉霍亚免疫研究所(LJI)的Patrick G. Hogan表示:“细胞治疗目前只在血液疾病中显示出不凡疗效,而实体瘤中的研发依旧举步维艰。而BATF过表达法则是改善 CAR-T 疗法、对抗实体瘤的一种有前景的方法。”
参考资料:
[1]#

Copyright © 2022 中国科学技术协会 版权所有 | 京ICP备16016202号-20
Copyright © 2022 中国科学技术协会 版权所有 | 京ICP备16016202号-20