Cell:剪接体抑制使小鼠全能干细胞
发布时间: 2021-05-26
干细胞研究一直是生命科学领域的前沿,与再生医学、辅助生殖、癌症、代谢紊乱和衰老都有着广泛的联系。全能细胞具有最高的发育潜能,通常指的是哺乳动物体内的受精卵、2-和4-细胞卵裂球。但迄今为止,在分子水平和细胞功能上类似于体内全能卵裂球的全能干细胞的体外捕获和维持尚无法实现。
剪接体是具有五个核心亚单位和几个辅因子的大分子核糖核蛋白(RNP)复合物,并且是信使RNA (mRNA)剪接和成熟的动态分子机器。最近的研究表明,剪接体也可以直接控制转录的起始、延伸和终止,突出了它们与剪接无关的功能。但剪接体在干细胞命运转变和早期胚胎发育中可能的生理相关性尚不清楚。
近日,北京大学的研究人员在《Cell》杂志上在线发表了题为“Mouse totipotent stem cells captured and maintained throughspliceosomal repression”的文章,发现剪接体抑制能够产生小鼠全能干细胞。

DOI:10.1016/j.cell.2021.04.020
首先,研究团队通过实验证实了剪接体是胚胎干细胞命运的关键调控者,抑制剪接体可以通过广泛激活全能基因和沉默多能基因将多能干细胞重新编程为全能状态。
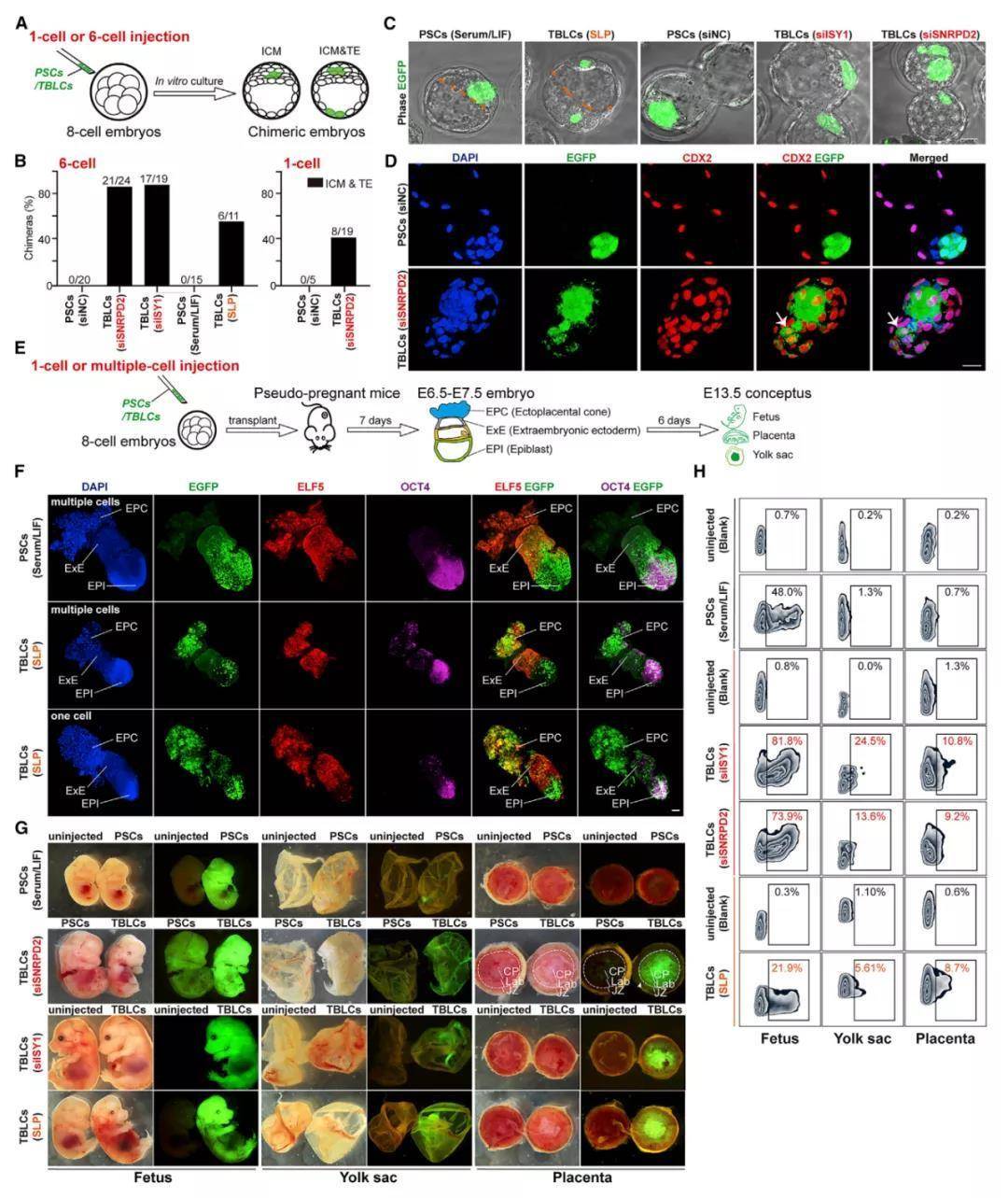
这种剪接体抑制剂为普拉地诺内酯B (PlaB),是一种大环内酯的天然抗肿瘤类似物,可特异性结合SF3B复合物,抑制剪接体及其功能。使用PlaB后,培养基中小鼠多能干细胞(PSCs)重新编程为全能性状态,而且能够在体外多次传代中保持具有高染色体稳定性和细胞活力的全能性细胞。这些全能细胞在体内具有接近2-和4-细胞卵裂球的独特转录组,研究人员将这些细胞命名为全能卵裂球样细胞(TBLCs)。

PlaB能够在体外建立和维持TBLCs
随后,研究人员测试了这些TBLCs的分子水平和生物学功能。
在分子水平,TBLCs也具有类似于2-和4-细胞卵裂球的表观基因组。而且多能性/全能性细胞转化可以通过单一剪接抑制剂PlaB来操纵。在功能上,在嵌合胚胎中TBLCs可以分化为内细胞团(ICM)和滋养外胚层(TE),且在嵌合E6.5-E7.5胚胎中产生了外胚层(EPI)、胚外外胚层(ExE)和胎盘外锥体(EPC)组织。
此外,TBLCs能够分化成多种胚胎和胚胎外细胞系。这都表明分析TBLCs强大的双向胚胎和胚胎外发育潜能,与体内全能卵裂球的分化能力相当。

TBLC具有双向的胚胎和胚外发育潜能
最后,研究人员探究了剪接体抑制剂对多能性和全能性基因的直接影响。实验证实:两个多能基因的拼接被PlaB处理显著阻断,但这两个全能基因仍然可以有效拼接。这说明在小鼠胚胎干细胞中,动态剪接体阻遏可直接影响基因转录,导致广泛的剪接抑制,这导致多能基因的转录阻遏,但对全能基因的剪接几乎没有影响。

实验机制图
总之,研究人员探索了小鼠胚胎干细胞中的剪接体抑制驱动了多能性到全能性的状态转变。使用剪接抑制剂PlaB,可以在体外稳定培养在分子水平上与2细胞和4细胞卵裂球相当的全能胚胎干细胞,称之为全能卵裂球样细胞(TBLCs)。TBLCs具有产生多种胚胎和胚胎外细胞谱系的强大双向发育能力。机制方面,剪接体抑制剂可导致多能基因的广泛剪接抑制,而包含很少短内含子的全能基因是有效的分裂和转录激活的。

Copyright © 2022 中国科学技术协会 版权所有 | 京ICP备16016202号-20
Copyright © 2022 中国科学技术协会 版权所有 | 京ICP备16016202号-20