今年川渝将合作共建67个重大项目 总投资1.57万亿元,年度计划投资1016亿元
发布时间: 2021-04-28
4月27日,市发展改革委发布消息称,经推动成渝地区双城经济圈建设联合办公室2021年第1次主任调度会议审议,2021年川渝合作共建重大项目有67个,总投资1.57万亿元,年度计划投资1016亿元。
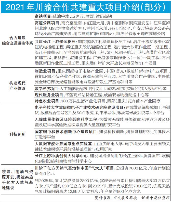
这67个重大项目中,综合交通运输体系项目有24个、总投资4917亿元、年度投资267亿元。其中成渝中线高铁、成达万高铁、南充至潼南高速公路等项目以提升内联外通水平为导向,致力于共建轨道上的成渝地区双城经济圈和提升川渝毗邻地区互联互通水平。嘉陵江利泽航运枢纽工程、涪江干流梯级渠化双江航电枢纽工程等11个项目则围绕共建长江上游航运枢纽目标,将不断提升长江黄金水道通航能力。
现代产业体系项目有23个,总投资2698亿元,年度投资180亿元。包括重庆西部电子电路产业园、中国(普光)微玻纤新材料产业项目、大竹川渝合作产业园等。这批项目聚焦构建高质量发展的产业体系,突出川渝两地在产业上的协同配合。
围绕共建西部科学城,川渝两地共同推出科技创新项目5个。包括电子科技大学重庆微电子产业技术研究院建设项目、国家碳中和技术创新中心建设项目等。这批项目紧扣川渝两地发展需要,将为两地科技创新、人才储备、产业聚集带来新的机遇。
在统筹川渝油气资源开发,提速实施千亿方天然气基地建设方面,川渝两地推出川渝千亿方天然气基地和中国“气大庆”项目,总投资7000亿元、年度计划投资450亿元。
此外,还有明月山绿色发展示范带基础设施项目等毗邻地区平台基础设施项目4个,五华山康养休闲旅游度假区等文化旅游项目6个,铜遂人才公寓园等公共服务项目4个。
市发展改革委相关负责人表示,2021年是贯彻落实《成渝地区双城经济圈建设规划纲要》开局之年,重大项目将对规划落地发挥支撑作用。本次川渝联合推出的67个重大项目,项目数量、总投资、年度计划投资分别是2020年的2.2倍、2.8倍和2.6倍,规模再上台阶。
同时,项目结构更加优化。67个重大项目中,基础设施项目、产业项目投资分别占总投资的77.2%和17.2%。基础设施项目作为合作重点,共29个、总投资达到12099亿元。产业项目明显增多,项目数量达到23个、总投资达到2698亿元。
此外,67个重大项目聚焦“合作共建”,牢固树立“一盘棋”思维和一体化发展理念,突出“同心合力办好合作的事情”。


Copyright © 2022 中国科学技术协会 版权所有 | 京ICP备16016202号-20
Copyright © 2022 中国科学技术协会 版权所有 | 京ICP备16016202号-20