重磅:党中央国务院首次正式承认成渝为“第四极”!

发布时间: 2021-02-27

自去年初,高层提出成渝地区双城经济圈建设后,成渝联手打造中国经济“第四极”的格局就愈发清晰。

但一直以来,这个“第四极”的地位还缺乏官方权威定调。

日前,一份重磅文件发布,算得上是成渝“第四极”地位的正式官宣

24日,《国家综合立体交通网规划纲要》发布。作为2021至2035年,中国交通发展的纲领性文件,纲要的信息量极大,直接点名了全国诸多区域和城市。

而其中最大的亮点之一,就是首次确认了成渝“第四极”地位。

01.
纲要在多处把成渝与京津冀、长三角、粤港澳大湾区并列提出。

其中最具分量的一点是——依据国家区域发展战略和国土空间开发保护格局,结合未来交通运输发展和空间分布特点,将重点区域按照交通运输需求量级划分为3类,其中成渝处于第一类,也即4“极”之一。

具体表述为:

京津冀、长三角、粤港澳大湾区和成渝地区双城经济圈4个地区作为极;
长江中游、山东半岛、海峡西岸、中原地区、哈长、辽中南、北部湾和关中平原8个地区作为组群;
呼包鄂榆、黔中、滇中、山西中部、天山北坡、兰西、宁夏沿黄、拉萨和喀什9个地区作为组团。

从4个极到8个组群,再到9个组团,应该说这一全国交通运输需求量级划分,基本上是对全国主要城市群的综合实力和地位作了等级分类。

每个区域在国家战略中的地位和分量分别如何,这个分类结果提供了一个非常直观的参照。

值得一提的是,处于最高等级的“极”,只有京津冀、长三角、粤港澳大湾区和成渝地区双城经济圈4个区域

而此前曾公开提出打造中国“第四极”的长江中游城市群,则被归到了第二类——8个组群之中。

这也印证了西部菌此前在文章中的一个判断:长江中游城市群,至少短期内很大可能都不会再提“第四极”的目标。(详情见武汉长沙合肥南昌再次握手!成渝“第四极”面临变数?

02.
成渝作为“4极”之一出场的表述还有:

加快构建6条主轴。加强京津冀、长三角、粤港澳大湾区、成渝地区双城经济圈4极之间联系,建设综合性、多通道、立体化、大容量、快速化的交通主轴。

这次纲要将国家综合立体交通网主骨架布局分为6条主轴、7条走廊、8条通道。

其中的“6条主轴”,就是单指“4极”之间的联系。由此也可以看出“4极”在国家交通体系中的分量之重。

图片

当然,“4极”之间的主轴建设,也同时串联了诸多“极”外的城市。

比如,京津冀—粤港澳主轴,串起了郑州、武汉、长沙;京津冀—成渝主轴,串起了太原、延安、西安;粤港澳——成渝主轴,则串起了桂林、贵阳;永州、怀化等。

相对京津冀、长三角、粤港澳大湾区,西部菌认为,6条主轴的建设,对于作为交通基础设施相对不足,同时远离经济先发区域的成渝地区双城经济圈来说,意义更为突显。

它不仅意味着“第四极”的成渝将加强与先发地区的联系,也将加速自身影响力的破圈。

图片

同时,“7条走廊”、“8条通道”中,成渝同样斩获不小。

图片

比如,西部陆海走廊;成渝昆走廊;川藏通道;夏蓉通道

03.
另外,纲要还明确:

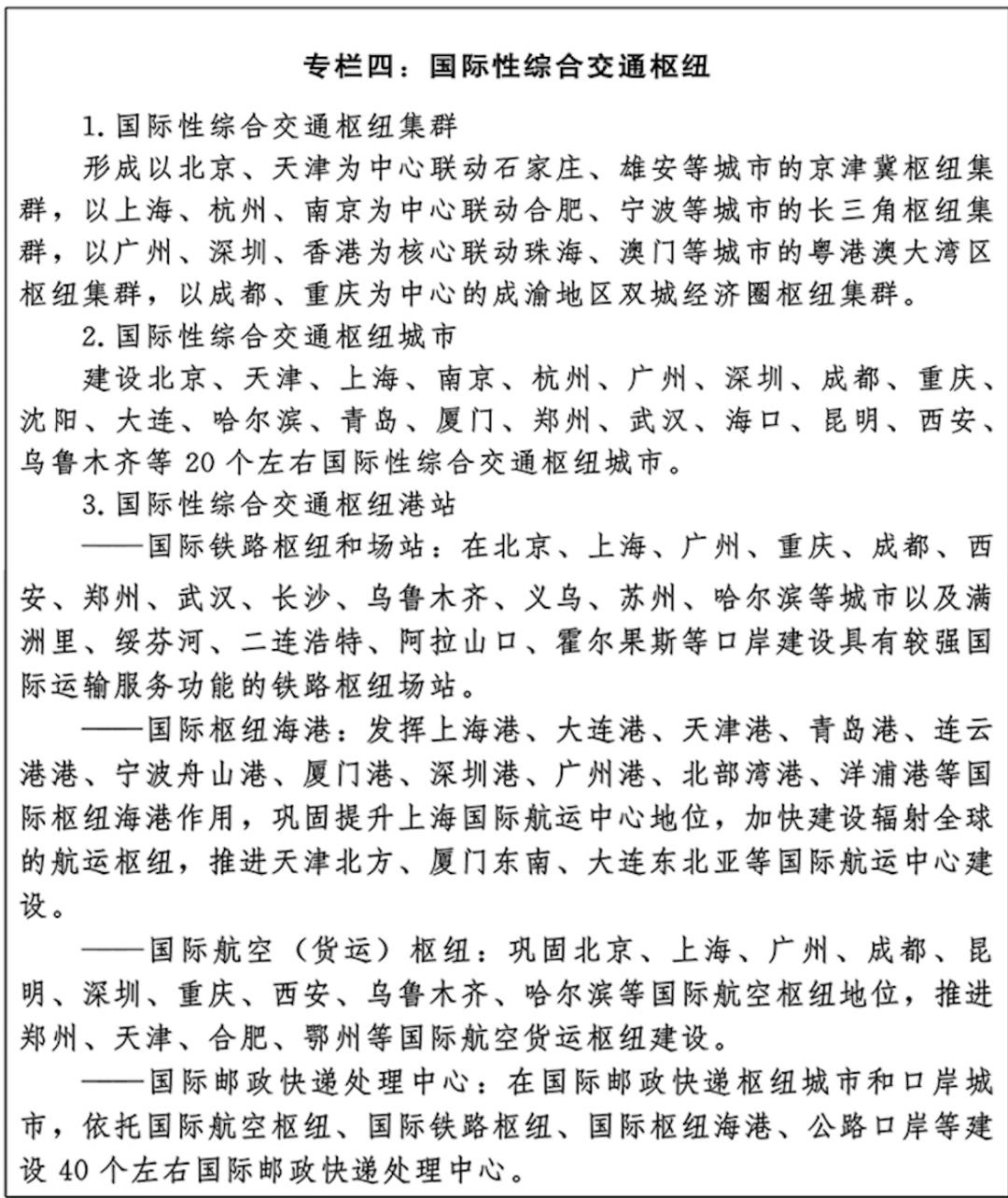
建设面向世界的京津冀、长三角、粤港澳大湾区、成渝地区双城经济圈4大国际性综合交通枢纽集群。

也就是说,在打造国际性综合交通枢纽集群上,能够与前三大城市群在战略层面“平起平坐”的,也仅有成渝

同时,重庆和成都还均入选了20个左右的国际性综合交通枢纽城市;国际铁路枢纽和场站;国际航空(货运)枢纽。

图片

这些其实都不算意外。不过,在国际航空(货运)枢纽打造上,西部菌要补充两点信息。

一是,纲要直接利好重庆第二机场建设

纲要中的相关表述为:

巩固北京、上海、广州、成都、昆明、深圳、重庆、西安、乌鲁木齐、哈尔滨等国际航空枢纽。

成都国际航空枢纽的巩固,很好理解,天府国际机场今年就要投运;而重庆则让人想起第二机场的建设。

颇为巧合的是,近期有关重庆第二机场建设出现了诸多消息。其中一个重要悬念就是,到底能否纳入国家“十四五”规划。而有了这次纲要的加持,相信可能性大增。

图片

另外,纲要中还有这样一句话值得注意——推动西部陆海新通道国际航运枢纽和航空枢纽建设。

二是,曾提出打造“中国孟菲斯”的西安,在打造国际航空货运枢纽上未获得直接支持。

纲要的相关表述为:

推进郑州、天津、合肥、鄂州等国际航空货运枢纽建设。

这几年有关“中国孟菲斯”之争,似乎主要是在西安、郑州、武汉(鄂州)之间展开,但此次被点名的4个城市中,郑州、鄂州均在列,西安却缺席了。

04.

纲要还提出:

京津冀、长三角、粤港澳大湾区、成渝地区双城经济圈等重点城市群率先建成城际铁路网,其他城市群城际铁路逐步成网。

这对于当前正在推进城际铁路建设的成渝来说,同样是直接利好。

比如,连接资阳的成都市域铁路S3线已于去年正式开工建设,预计2024年底通车试运营;而日前公布的成都城市通勤效率提升工程2021年工作计划提出:

持续推进S3资阳线约215公里续建工作,力争成德市域铁路S11线、成眉市域铁路S5线年底前完成项目可研编制并报批。

有了最新的纲要的钦定,S11线、S5线的建设应该都将获得更有力的保障。

此外,备受关注的潼南至遂宁的轨道交通建设,也将增加希望。

正式晋升“第四极”,这毫无疑问是成渝的高光时刻。

当然,是机遇,也是压力,要真正担负起国家赋予“第四极”的重担,拉近与前三“极”的距离,成渝的道路依然很长——奔跑吧,成渝。

时间开始了。