工信部部署引入政府性融资担保工具支持产业基础能力提升
发布时间: 2021-02-07
导 读
为提升产业基础能力,增强企业创新发展活力,工业和信息化部日前印发通知,指出拟联合国家融资担保基金,充分发挥政府性融资担保作用,引导金融资本投向工业基础领域。工业和信息化部将发挥工业行业规划和投资政策指导、工作体系等方面优势,组织各级工业和信息化主管部门及有关单位,向国家融资担保基金推荐工业基础企业。国家融资担保基金设置专项业务,向工业基础企业提供融资再担保服务,调动政府性融资担保体系和银行投向工业基础领域。自今年1月起,开展为期半年的试点工作。
工厅规〔2021〕21号
各省、自治区、直辖市及计划单列市、新疆生产建设兵团工业和信息化主管部门,各工业强基一条龙应用推进单位:
为提升产业基础能力,增强企业创新发展活力,工业和信息化部拟联合国家融资担保基金,充分发挥政府性融资担保作用,引导金融资本投向工业基础领域。具体事项通知如下:
一、工作机制
工业和信息化部发挥工业行业规划和投资政策指导、工作体系等方面优势,组织各级工业和信息化主管部门及有关单位,向国家融资担保基金推荐工业基础企业。国家融资担保基金设置专项业务,向工业基础企业提供融资再担保服务,调动政府性融资担保体系和银行投向工业基础领域。
(一)企业推荐 工业和信息化部发布或组织有关单位发布引导性指南(目录)。省级工业和信息化主管部门组织市县级工业和信息化主管部门根据引导性指南(目录),向省级政府性融资担保再担保机构及其体系内合作机构(名单见附件1)推荐符合范围且有担保贷款需求企业。为稳定和提升产业链供应链水平,工业强基一条龙应用推进单位(名单见附件2)可直接向国家融资担保基金推荐有贷款需求的一条龙应用示范企业和项目(同时抄送工业和信息化部规划司)。
(二)担保贷款 获得推荐的企业按照省级政府性融资担保再担保机构及其体系内合作机构要求,提出担保申请,所在地政府性融资担保机构提供融资担保,国家融资担保基金和省级再担保机构提供再担保。政府性融资担保重点支持单户1000万元及以下融资担保,融资需求较大的项目或企业,各省级担保再担保机构在合作业务结构符合国办发〔2019〕6号文件要求的前提下,给予积极支持。担保费率不高于1%。放款时,企业未被列为失信被执行人,无未结清逾期贷款和担保代偿记录。
(三)监督管理 省级工业和信息化主管部门、工业强基一条龙应用推进单位每半年向工业和信息化部(规划司)报送推荐融资担保机构的工业基础企业名单及担保贷款情况(7月20日前报送当年上半年情况,1月20日前报送上一年全年情况)。
二、开展试点工作
2021年1月起,开展为期半年的试点工作。
(一)请各地工业和信息化主管部门、各工业强基一条龙应用推进单位通知前期被推荐企业积极做好与有关担保机构的沟通衔接工作,跟踪了解进展情况。
(二)试点期间及全面启动之前,符合《工业“四基”发展目录》或《工业强基工程实施指南》“十大领域四基一揽子突破行动”范围且有担保贷款需求企业,可通过企业所在地省级工业和信息化主管部门向省级政府性融资担保再担保机构及其体系内合作机构推荐。符合《工业强基工程实施指南》“重点产品工艺一条龙应用计划”范围且有担保贷款需求企业,可通过工业强基一条龙应用推进单位向国家融资担保基金推荐(同时抄送工业和信息化部规划司)。
(三)试点工作结束后,工业和信息化部(规划司)将会同有关单位评估试点成效,完善操作流程,及时更新工业基础领域引导性指南(目录),适时全面开展此项工作。
三、联系方式
工业和信息化部规划司:
010-68205130
国家融资担保基金再担保业务部: 010-81139830/17610131158 shangdh@gjrdjj.com
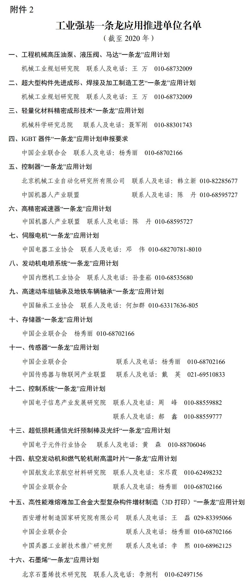
附件: 1.有关政府性融资担保再担保机构名单 2.工业强基一条龙应用推进单位名单(截止2020年) 3.工业基础企业担保贷款需求推荐表
工业和信息化部办公厅2021年1月14日



Copyright © 2022 中国科学技术协会 版权所有 | 京ICP备16016202号-20
Copyright © 2022 中国科学技术协会 版权所有 | 京ICP备16016202号-20