科创中国
问题分诊室
具身智能与智慧医疗融合创新产业
高性能装备制造产业
智能机器人全产业链产业
中医药产业
人工智能产业
新一代信息技术产业
作物产业
量子科技与先进制造产业
海洋装备产业
煤炭开采及煤化工产业
特殊钢产业
节能环保产业
低空经济产业
光电产业
汽车产业
新能源产业
新材料产业
“以竹代塑”
成果发布厅
新型电力系统
化学领域
现代纺织
低空经济
信息通信
智慧公路
煤炭开采及煤化工
中医药
智能机器人全产业链
海洋装备
新一代信息技术
量子科技与先进制造
人工智能
高性能装备制造
具身智能与智慧医疗融合创新
作物
科创地方
科创北京
科创天津
科创内蒙古
科创辽宁
科创河北
科创湖南
科创宁夏
科创广东
科创江苏
科创广西
科创重庆
科创山东
科创河南
科创福建
科创黑龙江
科创湖北
科创浙江
科创山西
科创资讯
科创头条
科协活动
通知公告
科技政策
技术经理人
科技服务团
资源中心
项目库
问题库
案例库
开源库
学术资源
会议展览
品牌栏目
院士开讲
解码新质生产力
金融服务云课堂
企创云课堂
有问题想咨询
有成果想转化
我的交易
我的会议
我报名的路演会议
我的资讯
我的消息
我的动态
我的需求
我的成果
我的
个人资料编辑
退出登录
登录/注册
科创中国
需求发布
成果发布
科创案例库
揭榜挂帅
技术经理人
会议展览
科创联合体
科技服务团
科创资讯
科技政策
院士开讲
学术资源
城市站点
协作站点
搜索
问题库
项目库
开源库
English
我的交易
我的会议
我报名的路演会议
我的资讯
我的消息
我的动态
我的需求
我的成果
我的
个人资料编辑
退出登录
登录/注册
组织入驻
隐藏工作区
全国
在线展厅
切换展厅
全国
北京市
天津市
河北省
山西省
内蒙古
辽宁省
吉林省
黑龙江省
上海市
江苏省
浙江省
安徽省
福建省
江西省
山东省
河南省
湖北省
湖南省
广东省
广西
海南省
重庆市
四川省
贵州省
云南省
西藏
陕西省
甘肃省
青海省
宁夏
新疆
新疆兵团
路演活动
科技成果
参观
人数
0
0
0
0
0
0
0
点赞
人数
0
0
0
0
0
0
0
技术领域
全部
新兴行业
|
新基建
|
电子信息
|
高端产业
|
生物医药
|
石化与新材料
|
智能机械与光机电一体化
|
节能环保
|
新能源
|
现代农业
|
高端技术服务业
|
农林牧副渔
|
城建规划
|
文化创意
|
矿山工程
|
冶金工程
|
企业管理
|
知识产权
|
智库咨询
|
旅游休闲娱乐
|
企业发展服务
|
电子商务
|
纺织
|
其他
|
更多
具有正电性的耐水洗的抗真菌高分子纤维材料
国科温州研究院
一种本体型高强度仿生粘合剂的制备方法
国科温州研究院
一种类钙钛矿结构钒钛酸盐绿色荧光材料及其制备与应用
江苏师范大学
一种Eu3+激活的红色透明荧光陶瓷及其制备方法
江苏师范大学
高效复合阻燃剂及阻燃聚合物产品
武进区科技成果转移中心
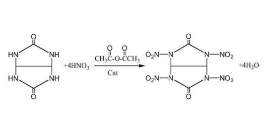
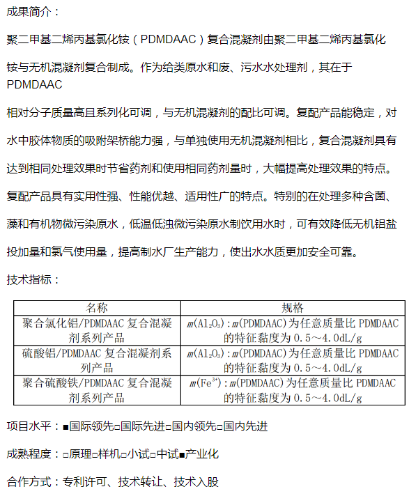
聚二甲基二烯丙基氯化铵为基的系列复合混凝剂产品及生产技术
武进区科技成果转移中心
Fe掺杂Bi2O2CO3光催化剂的制备方法及Fe掺杂Bi2O2CO3光催化剂
湖北文理学院
一种碳纳米管增强绝缘导热树脂及其制备方法
江苏师范大学
一种基于溶剂挥发效应的自驱动微泵
江苏师范大学
生物基聚氨酯类产品的生物-化学组合合成技术
华中科技大学专利中心
拟南芥转录因子AT3G46090基因在培育抗病性转基因植物中的应用
江苏师范大学
等离子体可调控的Ag
江苏师范大学
一种钬离子掺杂的钽酸盐发光材料及其制备方法与应用
江苏师范大学
苯基(喹啉-8-基)甲酮衍生物的合成方法
江苏师范大学
一种银纳米粒?碳纳米管嵌入的氧化石墨烯复合薄膜、及其制备方法和应用
江苏师范大学
铟离子产生装置和方法
无锡华润上华半导体有限公司
一种药用辅料用的石蜡的制备方法
无锡信达胶脂材料有限公司
四硝胺基乙烷的碱金属盐、其制备方法及高能材料
湖北文理学院
永磁电机磁钢与机壳的定位结构
无锡星诺电气有限公司
旋转式三孔法兰模具固定装置
无锡市华润环保设备有限公司
首页
上一页
74
75
76
77
78
79
80
下一页
尾页
共210页 转到
页