科创中国
问题分诊室
具身智能与智慧医疗融合创新产业
高性能装备制造产业
智能机器人全产业链产业
中医药产业
人工智能产业
新一代信息技术产业
作物产业
量子科技与先进制造产业
海洋装备产业
煤炭开采及煤化工产业
特殊钢产业
节能环保产业
低空经济产业
光电产业
汽车产业
新能源产业
新材料产业
“以竹代塑”
成果发布厅
新型电力系统
化学领域
现代纺织
低空经济
信息通信
智慧公路
煤炭开采及煤化工
中医药
智能机器人全产业链
海洋装备
新一代信息技术
量子科技与先进制造
人工智能
高性能装备制造
具身智能与智慧医疗融合创新
作物
科创地方
科创北京
科创天津
科创内蒙古
科创辽宁
科创河北
科创湖南
科创宁夏
科创广东
科创江苏
科创广西
科创重庆
科创山东
科创河南
科创福建
科创黑龙江
科创湖北
科创浙江
科创山西
科创资讯
科创头条
科协活动
通知公告
科技政策
技术经理人
科技服务团
资源中心
项目库
问题库
案例库
开源库
学术资源
会议展览
品牌栏目
院士开讲
解码新质生产力
金融服务云课堂
企创云课堂
有问题想咨询
有成果想转化
我的交易
我的会议
我报名的路演会议
我的资讯
我的消息
我的动态
我的需求
我的成果
我的
个人资料编辑
退出登录
登录/注册
科创中国
需求发布
成果发布
科创案例库
揭榜挂帅
技术经理人
会议展览
科创联合体
科技服务团
科创资讯
科技政策
院士开讲
学术资源
城市站点
协作站点
搜索
问题库
项目库
开源库
English
我的交易
我的会议
我报名的路演会议
我的资讯
我的消息
我的动态
我的需求
我的成果
我的
个人资料编辑
退出登录
登录/注册
组织入驻
隐藏工作区
全国
在线展厅
切换展厅
全国
北京市
天津市
河北省
山西省
内蒙古
辽宁省
吉林省
黑龙江省
上海市
江苏省
浙江省
安徽省
福建省
江西省
山东省
河南省
湖北省
湖南省
广东省
广西
海南省
重庆市
四川省
贵州省
云南省
西藏
陕西省
甘肃省
青海省
宁夏
新疆
新疆兵团
路演活动
科技成果
参观
人数
0
0
0
0
0
0
0
点赞
人数
0
0
0
0
0
0
0
技术领域
全部
新兴行业
|
新基建
|
电子信息
|
高端产业
|
生物医药
|
石化与新材料
|
智能机械与光机电一体化
|
节能环保
|
新能源
|
现代农业
|
高端技术服务业
|
农林牧副渔
|
城建规划
|
文化创意
|
矿山工程
|
冶金工程
|
企业管理
|
知识产权
|
智库咨询
|
旅游休闲娱乐
|
企业发展服务
|
电子商务
|
纺织
|
其他
|
更多
水系液流电池规模储能技术
潍坊市工程师协会
高比能锂-硫电池
潍坊市工程师协会
水性锂电池粘合剂
潍坊市工程师协会
MOF 形貌调控及基于 MOF 的高性能 p/n 型热电材料的开发 与应用技术
潍坊市工程师协会
一种量产的高性能 n 型层状多壁碳纳米管/氧化石墨烯热电 材料的制备方法
潍坊市工程师协会
碎软低渗煤层水平井分段压裂技术研究
中煤科工集团西安研究院有限公司
高耐久环保型混凝土防护涂层研发及应用研究
中交第一公路勘察设计研究院有限公司
高密度生物质燃料合成研究及应用
潍坊市工程师协会
用于低浓度工业废水深度处理的新型咯态吸附剂
潍坊市工程师协会
一种带有通风支架的上横梁总成
广州市女科技工作者协会
电子元件专用聚醚型超塑化剂
潍坊市工程师协会
基于硅酸盐正极的高安全储能电池
潍坊市工程师协会
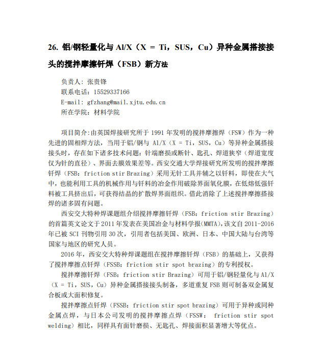
铝/钢轻量化与 Al/X(X = Ti,SUS,Cu)异种金属搭接接 头的搅拌摩擦钎焊(FSB)新方
潍坊市工程师协会
柔性 OLED 薄膜封装材料与技术
潍坊市工程师协会
D 木塑材料
潍坊市工程师协会
用兰炭末制备锂离子电池负极材料研究
潍坊市工程师协会
低成本、高性能燃料电池催化剂的合成方法
潍坊市工程师协会
聚苯乙烯泡沫塑料快速成形技术
潍坊市工程师协会
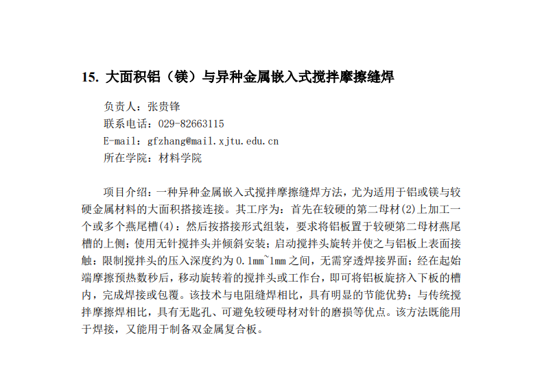
大面积铝(镁)与异种金属嵌入式搅拌摩擦缝焊
潍坊市工程师协会
一种铝基复合材料用 Al-Si-Ti 系三元活性钎料
潍坊市工程师协会
首页
上一页
4
5
6
7
8
9
10
下一页
尾页
共210页 转到
页