基于机器人变速控制的汽车铸锻件飞边去除装置及方法
武汉理工大学
一种局部变强度热冲压件的成形模具
武汉理工大学
一种电动汽车充电故障智能诊断系统及方法
江苏中机矿山设备有限公司
一种用于薄片类金属试样研磨抛光的夹具
武汉理工大学
一种基于动态二叉树的SVM多分类方法
江苏中机矿山设备有限公司
物联网集成型医用氧气监控系统及其监控方法
江苏中机矿山设备有限公司
一种智慧医疗服务推荐系统
江苏中机矿山设备有限公司
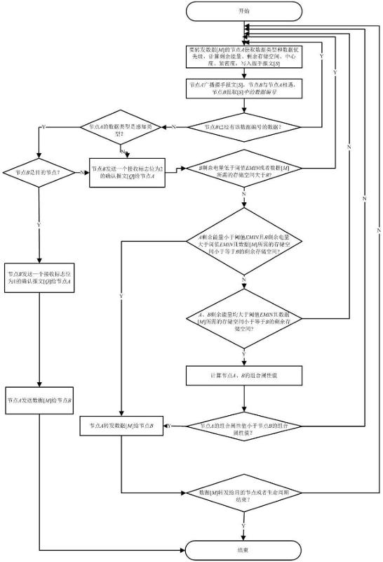
一种基于性能和社会属性的移动机会网络数据移交方法
江苏中机矿山设备有限公司
一种可编程的等离子体介质天线
江苏中机矿山设备有限公司
基于凹凸混合正则先验的图像盲去卷积方法
江苏中机矿山设备有限公司
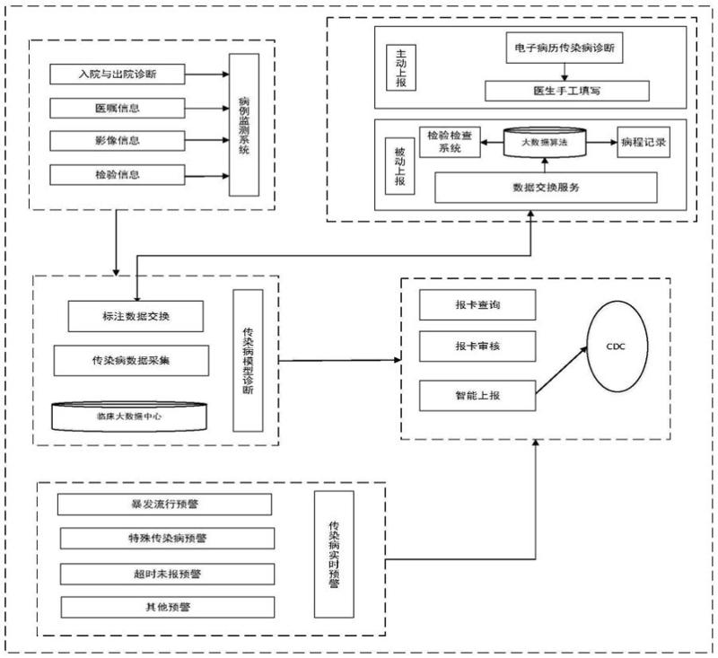
一种基于人工智能信息化的传染病监测与预警系统
江苏中机矿山设备有限公司
一种面向电力系统的两方认证方法
江苏中机矿山设备有限公司
天津市龙网科技发展有限公司的“龙网山洪灾害预警平台”
天津市龙网科技发展有限公司
涉重危废资源化生物沥浸-循环富集成套设备
中国兵工学会
一种新型抗菌保鲜杯
中国微生物学会酿造分会全国白酒专家委员会
一种小白杏专用鲜果包装箱
新疆农创农业科技有限公司
防水卷材用沥青储罐节能加热装置
新疆塔星沥青有限公司
一种燕麦自动蒸煮设备
新疆凯瑞可食品科技有限公司
一种具有内外双重加强结构的FF油罐
新疆联诚建设工程有限公司
玻璃纤维立体增强型双层油罐
新疆联诚重工科技有限公司
共16031页 转到