一种退役锂离子电池正极活性物质回收舱的产物分离收集设备
重庆摆渡谷科技发展有限公司
一种适用于岩爆隧道让压支护结构
重庆摆渡谷科技发展有限公司
GM-Z核电用中压树脂浇注绝缘母线系统
宁波益加科创服务有限公司
安全免震钢轨
河北经贸大学
储能电池电量损耗数据分析系统
哈尔滨埃尔斯科技有限公司
无氟环保乳浊玻璃的研究与开发
宁波益加科创服务有限公司
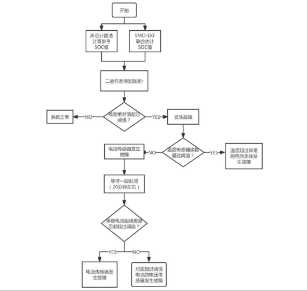
储能电池性能老化测试评估系统
哈尔滨埃尔斯科技有限公司
焊盘通孔全填充的12吋图像传感芯片WLCSP封装技术
宁波益加科创服务有限公司
一种计及泄露电阻的核反应堆系统绝缘状态在线监测方法
南华大学
有机可穿戴脉搏血氧仪
华南理工大学
大型多功能高速高精镗铣加工中心关键技术与应用
宁波益加科创服务有限公司
一种电动平面推拉锁具
南华大学
跨度自适应型预应力组合肋底板、叠合板及生产施工方法
重庆摆渡谷科技发展有限公司
储能电池运行状态综合管控系统
哈尔滨埃尔斯科技有限公司
低成本高效黑硅太阳能光伏电池研发及产业化
宁波益加科创服务有限公司
一种载药盒
南华大学
一种激光热矫正变形薄壁件的方法
南华大学
一种从含黄铁矿碳酸盐型铀矿石中浸出铀的方法
南华大学
一种油中溶解H2的原位检测方法
重庆摆渡谷科技发展有限公司
基于大数据的智慧城市精细化管理技术及产业应用
宁波益加科创服务有限公司
共16046页 转到