科创中国
问题分诊室
具身智能与智慧医疗融合创新产业
高性能装备制造产业
智能机器人全产业链产业
中医药产业
人工智能产业
新一代信息技术产业
作物产业
量子科技与先进制造产业
海洋装备产业
煤炭开采及煤化工产业
特殊钢产业
节能环保产业
低空经济产业
光电产业
汽车产业
新能源产业
新材料产业
“以竹代塑”
成果发布厅
新型电力系统
化学领域
现代纺织
低空经济
信息通信
智慧公路
煤炭开采及煤化工
中医药
智能机器人全产业链
海洋装备
新一代信息技术
量子科技与先进制造
人工智能
高性能装备制造
具身智能与智慧医疗融合创新
作物
科创地方
科创北京
科创天津
科创内蒙古
科创辽宁
科创江苏
科创广西
科创广东
科创重庆
科创宁夏
科创河北
科创山东
科创河南
科创福建
科创湖南
科创黑龙江
科创湖北
科创浙江
科创山西
科创资讯
科创头条
科协活动
通知公告
科技政策
技术经理人
科技服务团
资源中心
项目库
问题库
案例库
开源库
学术资源
会议展览
品牌栏目
院士开讲
解码新质生产力
金融服务云课堂
企创云课堂
有问题想咨询
有成果想转化
我的交易
我的会议
我报名的路演会议
我的资讯
我的消息
我的动态
我的需求
我的成果
我的
个人资料编辑
退出登录
登录/注册
科创中国
需求发布
成果发布
科创案例库
揭榜挂帅
技术经理人
会议展览
科创联合体
科技服务团
科创资讯
科技政策
院士开讲
学术资源
城市站点
协作站点
搜索
问题库
项目库
开源库
English
我的交易
我的会议
我报名的路演会议
我的资讯
我的消息
我的动态
我的需求
我的成果
我的
个人资料编辑
退出登录
登录/注册
组织入驻
隐藏工作区
全国
在线展厅
切换展厅
全国
北京市
天津市
河北省
山西省
内蒙古
辽宁省
吉林省
黑龙江省
上海市
江苏省
浙江省
安徽省
福建省
江西省
山东省
河南省
湖北省
湖南省
广东省
广西
海南省
重庆市
四川省
贵州省
云南省
西藏
陕西省
甘肃省
青海省
宁夏
新疆
新疆兵团
路演活动
科技成果
参观
人数
0
0
0
0
0
0
0
点赞
人数
0
0
0
0
0
0
0
技术领域
全部
新兴行业
|
新基建
|
电子信息
|
高端产业
|
生物医药
|
石化与新材料
|
智能机械与光机电一体化
|
节能环保
|
新能源
|
现代农业
|
高端技术服务业
|
农林牧副渔
|
城建规划
|
文化创意
|
矿山工程
|
冶金工程
|
企业管理
|
知识产权
|
智库咨询
|
旅游休闲娱乐
|
企业发展服务
|
电子商务
|
纺织
|
其他
|
更多
一类新药菊巨酸气雾剂
山东中医药大学药学院
小麦玉米两熟区夏玉米生育后期一水两用技术规程
南开科协
马属动物体测尺
中国畜牧兽医学会马学分会
一种用于国际贸易实训教学的信息展示装置
河北经贸大学
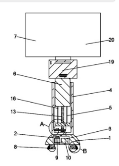
带便携盒的药瓶
湖北铭达塑胶制品有限公司
盐碱地基于暗管排盐的作物适应性种植生态工程关键技术
南开科协
应用途径工程高效生产现代中药体外培育牛黄
山东中医药大学药学院
市政污泥一站式电磁回转焙烧处理利用关键技术
科学技术部火炬高技术产业开发中心技术市场与成果转化处
基于物联网的设施农业环境监控与数据挖掘技术的研究应用
南开科协
塑胶盒
湖北铭达塑胶制品有限公司
基于淀粉与脂肪酸氧化调控的粮食绿色节能储藏技术
南开科协
高大平房仓绿色节能控温保质储粮技术开发
南开科协
一种酸枣仁安宁口服液及其制备工艺
山东中医药大学药学院
农作物秸秆收集综合利用技术试验示范
南开科协
农田水肥一体化管理自动控制通用系统研发及应用
南开科协
一种用于混合现实的可折叠式蓝幕
河北经贸大学
一种装修工程用具有防护结构的打孔装置
鹏森建设集团有限公司
一种补气温阳通便口服液及其制备工艺
山东中医药大学药学院
植物工厂化生产低碳设施与装备研究
南开科协
粮食产后水分调控与品质监控关键技术及装备的研发与集成示范
南开科协
首页
上一页
3207
3208
3209
3210
3211
3212
3213
下一页
尾页
共15998页 转到
页