基于应变调控的GaN基HEMT器件高频性能优化方法
武进区科技成果转移中心
基于FPGA的光纤传感数据采集处理算法实现
武进区科技成果转移中心
一种适用于建筑结构实时监测与安全预警系统
常州工学院
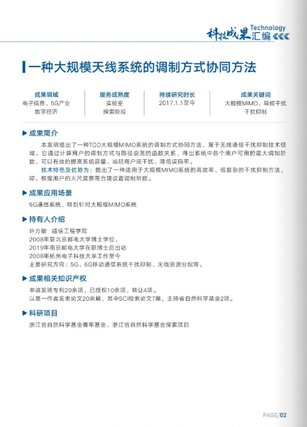
一种大规模天线系统的调制方式协同方法
武进区科技成果转移中心
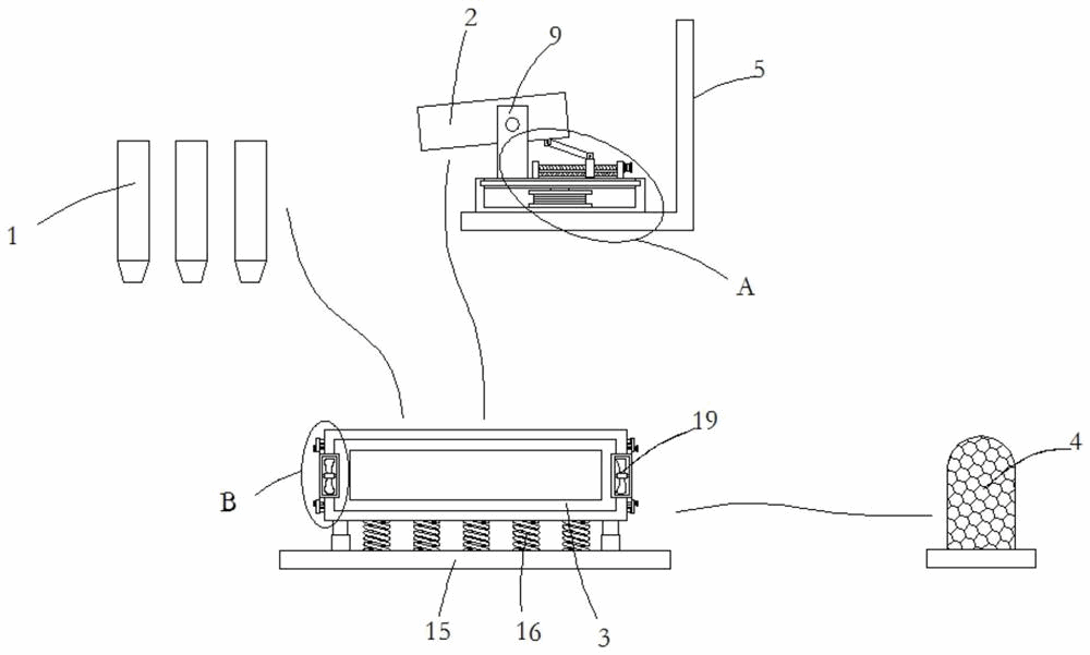
一种光伏电站发电量检测装置
常州工学院
一种医用外科手术放大镜
常州工学院
磁悬浮水下电动泵
温州大学
高性能钒液流电池隔膜及其制备技术与应用
华中科技大学专利中心
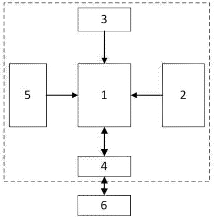
一种模块化多电平换流器电压冗余控制方法
常州工学院
风力发电输出调频系统
常州工学院
正交偶极子三频天线
常州工学院
输电线路移动式无人机智能巡检成套装备
宁波市科技创新协会
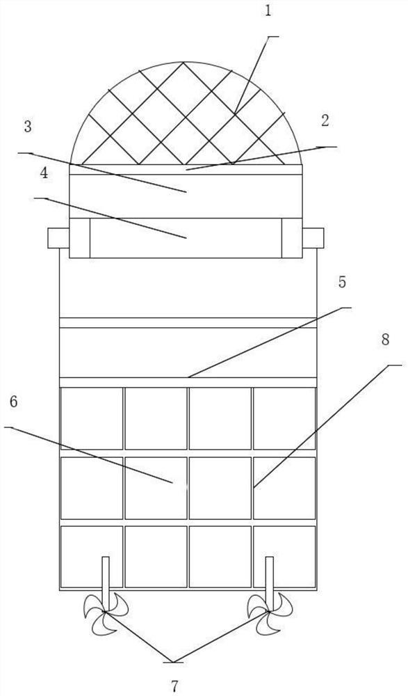
一种新型水中垃圾收集器
常州工学院
一种倒圆锥形地下结构
常州工学院
新能源场站一次调频在线监测及协调控制装置
宁波市科技创新协会
一种360度全景摄像镜头
常州工学院
一种主被动康复训练机
常州工学院
汽柴油输送系统内腐蚀监测及其抗腐蚀技术
华中科技大学专利中心
一种电力施工用安全警示装置
宁波市科技创新协会
一种钢套筒连接的钢木组合节点
常州工学院
共15998页 转到