科创中国
问题分诊室
具身智能与智慧医疗融合创新产业
高性能装备制造产业
智能机器人全产业链产业
中医药产业
人工智能产业
新一代信息技术产业
作物产业
量子科技与先进制造产业
海洋装备产业
煤炭开采及煤化工产业
特殊钢产业
节能环保产业
低空经济产业
光电产业
汽车产业
新能源产业
新材料产业
“以竹代塑”
成果发布厅
新型电力系统
化学领域
现代纺织
低空经济
信息通信
智慧公路
煤炭开采及煤化工
中医药
智能机器人全产业链
海洋装备
新一代信息技术
量子科技与先进制造
人工智能
高性能装备制造
具身智能与智慧医疗融合创新
作物
科创地方
科创北京
科创天津
科创内蒙古
科创辽宁
科创江苏
科创广西
科创广东
科创重庆
科创宁夏
科创河北
科创山东
科创河南
科创福建
科创湖南
科创黑龙江
科创湖北
科创浙江
科创山西
科创资讯
科创头条
科协活动
通知公告
科技政策
技术经理人
科技服务团
资源中心
项目库
问题库
案例库
开源库
学术资源
会议展览
品牌栏目
院士开讲
解码新质生产力
金融服务云课堂
企创云课堂
有问题想咨询
有成果想转化
我的交易
我的会议
我报名的路演会议
我的资讯
我的消息
我的动态
我的需求
我的成果
我的
个人资料编辑
退出登录
登录/注册
科创中国
需求发布
成果发布
科创案例库
揭榜挂帅
技术经理人
会议展览
科创联合体
科技服务团
科创资讯
科技政策
院士开讲
学术资源
城市站点
协作站点
搜索
问题库
项目库
开源库
English
我的交易
我的会议
我报名的路演会议
我的资讯
我的消息
我的动态
我的需求
我的成果
我的
个人资料编辑
退出登录
登录/注册
组织入驻
隐藏工作区
全国
在线展厅
切换展厅
全国
北京市
天津市
河北省
山西省
内蒙古
辽宁省
吉林省
黑龙江省
上海市
江苏省
浙江省
安徽省
福建省
江西省
山东省
河南省
湖北省
湖南省
广东省
广西
海南省
重庆市
四川省
贵州省
云南省
西藏
陕西省
甘肃省
青海省
宁夏
新疆
新疆兵团
路演活动
科技成果
参观
人数
0
0
0
0
0
0
0
点赞
人数
0
0
0
0
0
0
0
技术领域
全部
新兴行业
|
新基建
|
电子信息
|
高端产业
|
生物医药
|
石化与新材料
|
智能机械与光机电一体化
|
节能环保
|
新能源
|
现代农业
|
高端技术服务业
|
农林牧副渔
|
城建规划
|
文化创意
|
矿山工程
|
冶金工程
|
企业管理
|
知识产权
|
智库咨询
|
旅游休闲娱乐
|
企业发展服务
|
电子商务
|
纺织
|
其他
|
更多
为展厅点赞
辐射探测器用高电阻 CZT 晶体材料及其应用技术
潍坊市工程师协会
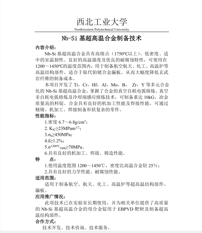
Nb-Si 基超高温合金制备技术
潍坊市工程师协会
CdZnTe 高能射线探测材料与器件
潍坊市工程师协会
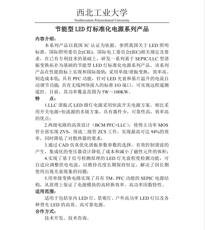
节能型 LED 灯标准化电源系列产品
潍坊市工程师协会
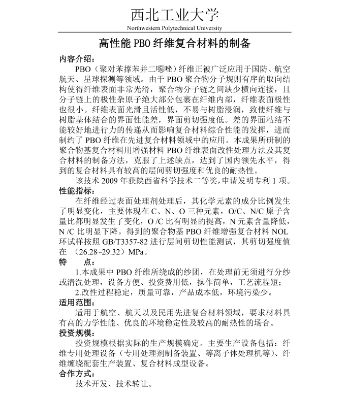
高性能 PBO 纤维复合材料的制备
潍坊市工程师协会
基于 WIFI 的超低功耗主动式电子标签
潍坊市工程师协会
基于 PowerPC 的通信网络处理器
潍坊市工程师协会
脑控虚拟现实的软康复手套
山东建筑大学
奈帕芬胺及滴眼液
济南科汇医药科技有限公司
心舒康胶囊
全国医药技术市场协会
心康平片
全国医药技术市场协会
尿酸平胶囊
全国医药技术市场协会
胡丹胶囊
全国医药技术市场协会
牡丹籽油生产工艺
菏泽瑞璞牡丹产业科技发展有限公司
生物质能高效清洁气幕燃烧采暖炉 产业化项目
山东正信德环保科技发展有限公司
一种小分子肽及其作为纳米载药载体的制备方法和应用
潍坊医学院
地理空间转换多维特征平衡维护方法研究
潍坊市工程师协会
磁性固定器件的应用及其产业化
潍坊市工程师协会
基于人工智能的企业环境风险防范能力提升系统
潍坊市工程师协会
工程仿真模拟技术——矩阵离散元计算法
潍坊市工程师协会
首页
上一页
288
289
290
291
292
293
294
下一页
尾页
共345页 转到
页