一种高参数汽轮机深度调峰高压前轴封结构及冷却方法
东方电气集团东方汽轮机有限公司
高性能煤矸石基水工材料开发与产业化应用技术
科学技术部火炬高技术产业开发中心技术市场与成果转化处
一种用于消除近场动力学Timoshenko梁剪力自锁的方法:能量平衡法
重庆摆渡谷科技发展有限公司
一种脊柱按摩床及其按摩方法
温州医科大学
仿生自然蜂群育王装置及其制作方法、蜂群育王方法
江西农业大学
一种绒面化CuO复合结构薄膜及其制备方法
常州大学
生物酶法替代化学法甾体脱氢技术产业化
湖北工业大学
三维纳米生物电极的设计及柔性“糖”电池的应用
宁波市科技创新协会
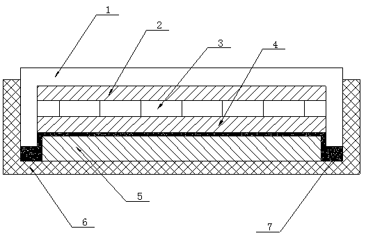
一种中小精密零件返修用垫台及其制备方法
东方电气集团东方汽轮机有限公司
一种烯丙孕素缓释注射液及其制备方法和应用
江西农业大学
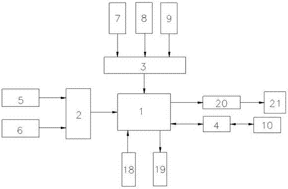
一种直线电机控制系统及应用该系统的电磁弹射器试验台
常州大学
管状纳米钨酸铋及其制备方法
常州大学
影响猪生长性状的SNP标记
江西农业大学
基于图像灰度值计算分析的后发性白内障分析装置及方法
温州医科大学
一种汽轮机中压再热进汽接口密封结构
东方电气集团东方汽轮机有限公司
油品在线优化调合系统
中国科学院自动化研究所
一种基于两面顶方式的大型六面顶压机的运行和密封方法
常州大学
一种基于空间微夹持器的夹持力检测机构及其使用方法
江西农业大学
大尺寸焊接结构件高效建模方法
河南工业大学
一种震后可更换装配式骨式削弱连接节点及其拼装方法
重庆摆渡谷科技发展有限公司
共16046页 转到