一种合金粉末及其制备方法和应用、一种零件模型
宁波众远新材料科技有限公司
一种用于3D打印的合金粉体及其制备方法
宁波众远新材料科技有限公司
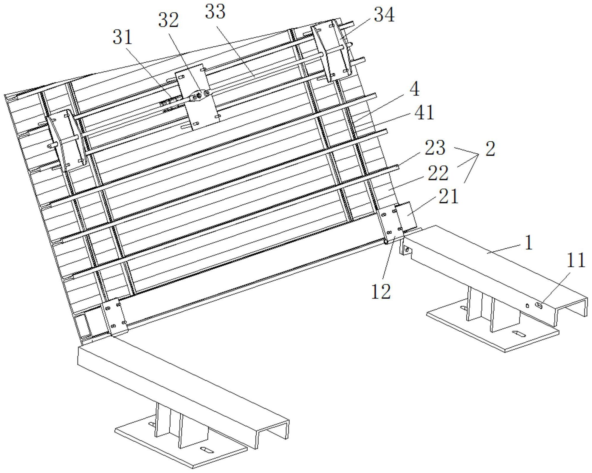
用于轨道交通系统的电缆槽组合
华缘新材料股份有限公司
轨道交通系统中电缆槽组件的安装方法
华缘新材料股份有限公司
一种轨道交通系统中横向避让式疏散平台
华缘新材料股份有限公司
一种道岔区疏散平台的安装方法
华缘新材料股份有限公司
一种异型钢丝折弯成型的自动切料装置
宁波市阳光汽车配件有限公司
一种异型钢丝折弯成型的组合折弯机构
宁波市阳光汽车配件有限公司
一种新型轻量化车顶装饰复合材料
宁波市阳光汽车配件有限公司
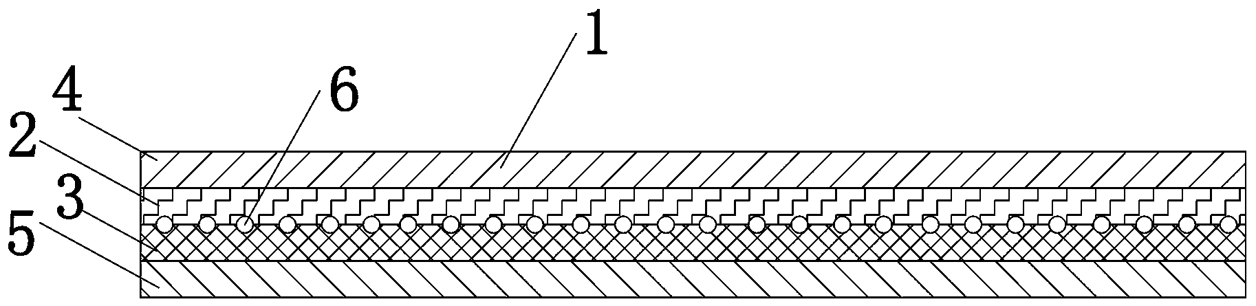
一种层积微发泡复合层的蜂窝复合板
宁波市阳光汽车配件有限公司
一种汽车遮阳板的双工位高频焊接装置
宁波市阳光汽车配件有限公司
采用热塑性材料中空成型行李箱平地毯及生产装置
宁波市阳光汽车配件有限公司
汽车遮阳板发泡聚丙烯骨架的热合装置及骨架
宁波市阳光汽车配件有限公司
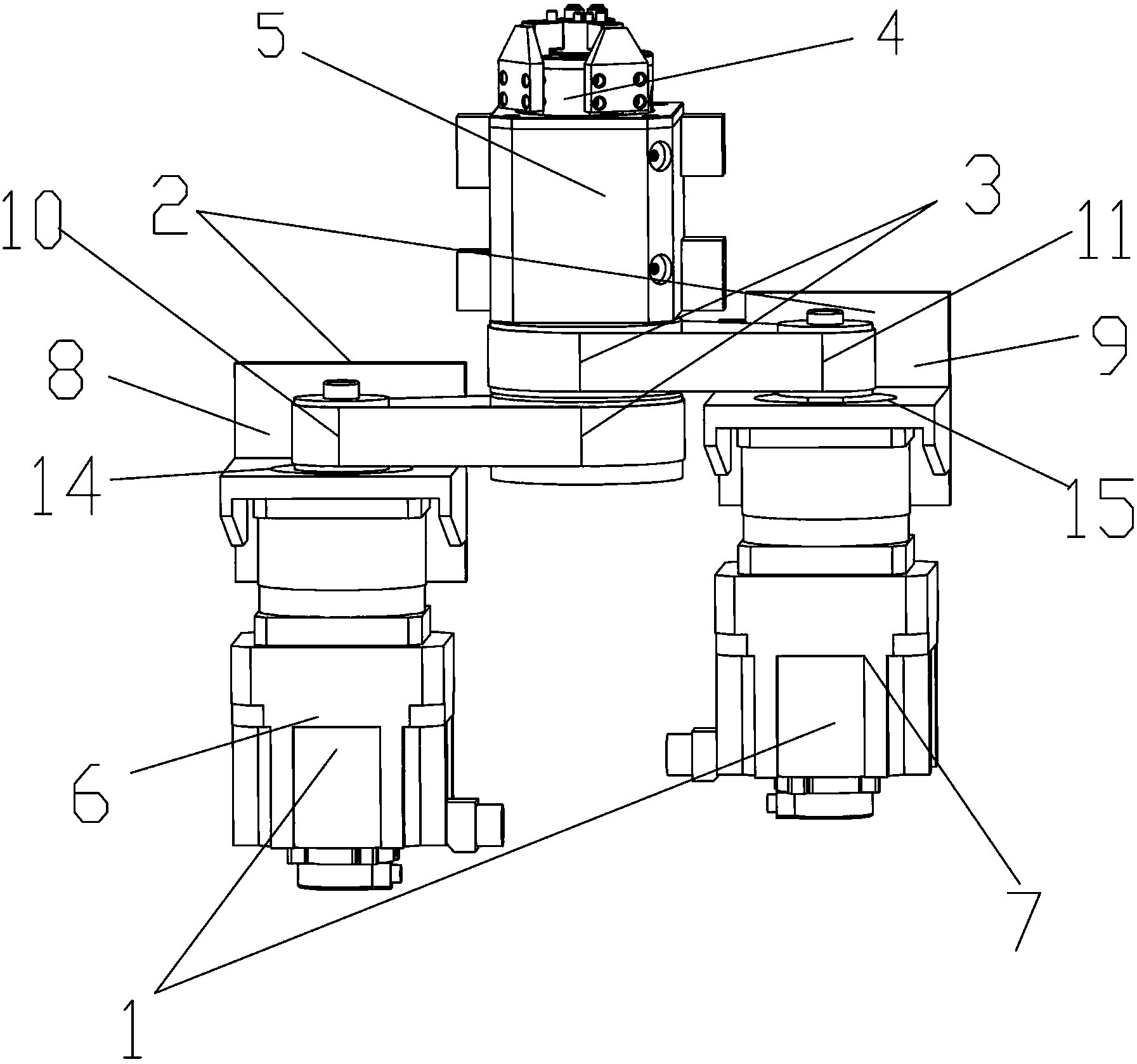
汽车遮阳板发泡聚丙烯骨架的自动包边装置
宁波市阳光汽车配件有限公司
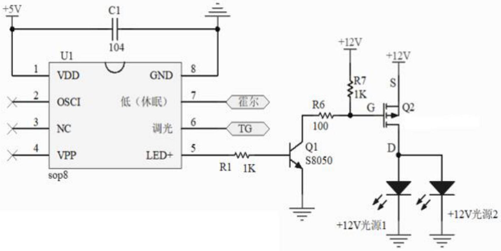
亮度可调的遮阳板照明电路
宁波市阳光汽车配件有限公司
遮阳板用带触控发光板的化妆镜
宁波市阳光汽车配件有限公司
轻量化木塑发泡复合材料的生产装置
宁波市阳光汽车配件有限公司
便于加工的汽车遮阳板
宁波市阳光汽车配件有限公司
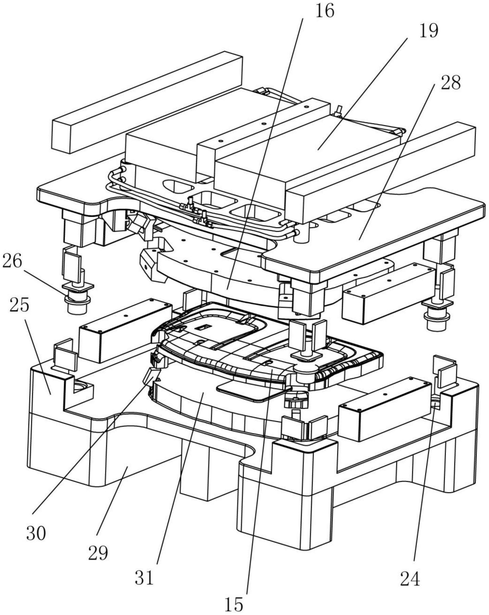
汽车备胎盖板及加工模具
宁波市阳光汽车配件有限公司
5万吨 /年混合戊烷同分异构体精细分离技术及装备
宁波启迪科技园
共15998页 转到