科创中国
问题分诊室
具身智能与智慧医疗融合创新产业
高性能装备制造产业
智能机器人全产业链产业
中医药产业
人工智能产业
新一代信息技术产业
作物产业
量子科技与先进制造产业
海洋装备产业
煤炭开采及煤化工产业
特殊钢产业
节能环保产业
低空经济产业
光电产业
汽车产业
新能源产业
新材料产业
“以竹代塑”
成果发布厅
新型电力系统
化学领域
现代纺织
低空经济
信息通信
智慧公路
煤炭开采及煤化工
中医药
智能机器人全产业链
海洋装备
新一代信息技术
量子科技与先进制造
人工智能
高性能装备制造
具身智能与智慧医疗融合创新
作物
科创地方
科创北京
科创天津
科创内蒙古
科创辽宁
科创江苏
科创广西
科创广东
科创重庆
科创宁夏
科创河北
科创山东
科创河南
科创福建
科创湖南
科创黑龙江
科创湖北
科创浙江
科创山西
科创资讯
科创头条
科协活动
通知公告
科技政策
技术经理人
科技服务团
资源中心
项目库
问题库
案例库
开源库
学术资源
会议展览
品牌栏目
院士开讲
解码新质生产力
金融服务云课堂
企创云课堂
有问题想咨询
有成果想转化
我的交易
我的会议
我报名的路演会议
我的资讯
我的消息
我的动态
我的需求
我的成果
我的
个人资料编辑
退出登录
登录/注册
科创中国
需求发布
成果发布
科创案例库
揭榜挂帅
技术经理人
会议展览
科创联合体
科技服务团
科创资讯
科技政策
院士开讲
学术资源
城市站点
协作站点
搜索
问题库
项目库
开源库
English
我的交易
我的会议
我报名的路演会议
我的资讯
我的消息
我的动态
我的需求
我的成果
我的
个人资料编辑
退出登录
登录/注册
组织入驻
隐藏工作区
全国
在线展厅
切换展厅
全国
北京市
天津市
河北省
山西省
内蒙古
辽宁省
吉林省
黑龙江省
上海市
江苏省
浙江省
安徽省
福建省
江西省
山东省
河南省
湖北省
湖南省
广东省
广西
海南省
重庆市
四川省
贵州省
云南省
西藏
陕西省
甘肃省
青海省
宁夏
新疆
新疆兵团
路演活动
科技成果
参观
人数
0
0
0
0
0
0
0
点赞
人数
0
0
0
0
0
0
0
技术领域
全部
新兴行业
|
新基建
|
电子信息
|
高端产业
|
生物医药
|
石化与新材料
|
智能机械与光机电一体化
|
节能环保
|
新能源
|
现代农业
|
高端技术服务业
|
农林牧副渔
|
城建规划
|
文化创意
|
矿山工程
|
冶金工程
|
企业管理
|
知识产权
|
智库咨询
|
旅游休闲娱乐
|
企业发展服务
|
电子商务
|
纺织
|
其他
|
更多
城市污水与电厂烟气脱硫及粉煤灰资源化方法与设备
宁波益加科创服务有限公司
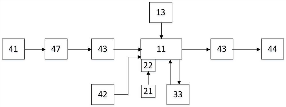
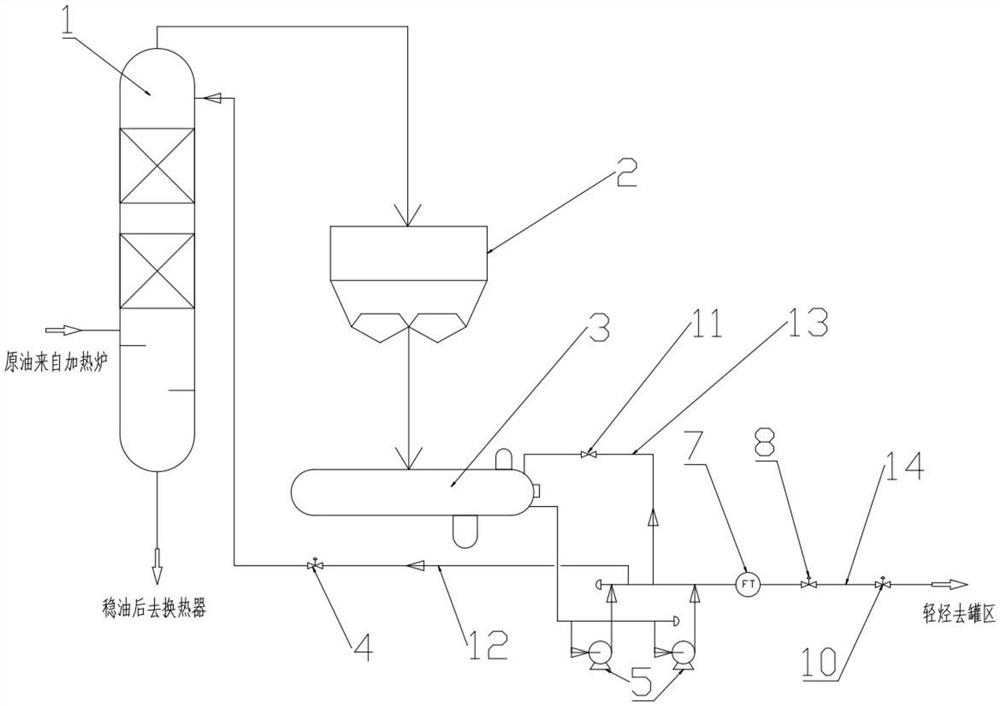
一种原油稳定塔控制系统
东北石油大学
一种降低变压器油流带电度的方法
武汉北斗产业创新中心有限公司
一种铁钴负载氮掺杂碳纤维自支撑膜催化剂的制备方法和应用
黑龙江大学
有机气凝胶和炭气凝胶的结构可控制备
宁波益加科创服务有限公司
机械式剥离多相胶凝淤积物的装置及运行优化设计方法
东北石油大学
SiO2/C 杂化气凝胶的合成及结构研究
宁波益加科创服务有限公司
L系列高端精密伺服节能注塑机
宁波市海达塑料机械有限公司
一种生物制药试验台
黑龙江大学
一种高性能碳纳米管/氧化石墨烯气凝胶/聚苯乙烯复合材料
青岛大学
一种功率超声提高页岩油采收率的检测装置及方法
东北石油大学
莫来石纤维增强疏水SiO2气凝胶的制备
宁波益加科创服务有限公司
一种碳自包覆微米级氧化钨、负极材料、电池及制备方法
青岛大学
深部高温高压环境岩石断裂可视化试验装置和试验方法
东北石油大学
氧化铝、氧化锆块状气凝胶的制备
宁波益加科创服务有限公司
一种龙骨中填充相变材料的防水发泡水泥复合墙体
东北石油大学
一种吸附剂浓缩/化学氧化再生的污水处理设备及工艺
宁波益加科创服务有限公司
一种二硫化钼/石墨烯/碳复合材料及其应用
青岛大学
一种由发泡水泥和相变百叶窗组成的阳台保温技术
东北石油大学
一种重油悬浮床加氢固体废弃物的高值化利用工艺
青岛大学
首页
上一页
2092
2093
2094
2095
2096
2097
2098
下一页
尾页
共15998页 转到
页